Go to The Journal of Clinical Investigation
  • About
  • Editors
  • Consulting Editors
  • For authors
  • Publication ethics
  • Publication alerts by email
  • Transfers
  • Advertising
  • Job board
  • Contact
  • Physician-Scientist Development
  • Current issue
  • Past issues
  • By specialty
    • COVID-19
    • Cardiology
    • Immunology
    • Metabolism
    • Nephrology
    • Oncology
    • Pulmonology
    • All ...
  • Videos
  • Collections
    • In-Press Preview
    • Resource and Technical Advances
    • Clinical Research and Public Health
    • Research Letters
    • Editorials
    • Perspectives
    • Physician-Scientist Development
    • Reviews
    • Top read articles

  • Current issue
  • Past issues
  • Specialties
  • In-Press Preview
  • Resource and Technical Advances
  • Clinical Research and Public Health
  • Research Letters
  • Editorials
  • Perspectives
  • Physician-Scientist Development
  • Reviews
  • Top read articles
  • About
  • Editors
  • Consulting Editors
  • For authors
  • Publication ethics
  • Publication alerts by email
  • Transfers
  • Advertising
  • Job board
  • Contact
Secreted cellular prion protein binds doxorubicin and correlates with anthracycline resistance in breast cancer
Adrian P. Wiegmans, Jodi M. Saunus, Sunyoung Ham, Richard Lobb, Jamie R. Kutasovic, Andrew J. Dalley, Mariska Miranda, Caroline Atkinson, Simote T. Foliaki, Kaltin Ferguson, Colleen Niland, Cameron N. Johnstone, Victoria Lewis, Steven J. Collins, Sunil R. Lakhani, Fares Al-Ejeh, Andreas Möller
Adrian P. Wiegmans, Jodi M. Saunus, Sunyoung Ham, Richard Lobb, Jamie R. Kutasovic, Andrew J. Dalley, Mariska Miranda, Caroline Atkinson, Simote T. Foliaki, Kaltin Ferguson, Colleen Niland, Cameron N. Johnstone, Victoria Lewis, Steven J. Collins, Sunil R. Lakhani, Fares Al-Ejeh, Andreas Möller
View: Text | PDF
Research Article Cell biology Oncology

Secreted cellular prion protein binds doxorubicin and correlates with anthracycline resistance in breast cancer

  • Text
  • PDF
Abstract

Anthracyclines are among the most effective chemotherapeutics ever developed, but they produce grueling side effects and serious adverse events, and resistance often develops over time. We found that these compounds can be sequestered by secreted cellular prion protein (PrPC), which blocks their cytotoxic activity. This effect was dose dependent using either cell line–conditioned medium or human serum as a source of PrPC. Genetic depletion of PrPC or inhibition of binding via chelation of ionic copper prevented the interaction and restored cytotoxic activity. This was more pronounced for doxorubicin than its epimer, epirubicin. Investigating the relevance to breast cancer management, we found that the levels of PRNP transcript in pretreatment tumor biopsies stratified relapse-free survival after neoadjuvant treatment with anthracyclines, particularly among doxorubicin-treated patients with residual disease at surgery. These data suggest that local sequestration could mediate treatment resistance. Consistent with this, tumor cell expression of PrPC protein correlated with poorer response to doxorubicin but not epirubicin in an independent cohort analyzed by IHC, particularly soluble isoforms released into the extracellular environment by shedding. These findings have important potential clinical implications for frontline regimen decision making. We suggest there is warranted utility for prognostic PrPC/PRNP assays to guide chemosensitization strategies that exploit an understanding of PrPC-anthracycline-copper ion complexes.

Authors

Adrian P. Wiegmans, Jodi M. Saunus, Sunyoung Ham, Richard Lobb, Jamie R. Kutasovic, Andrew J. Dalley, Mariska Miranda, Caroline Atkinson, Simote T. Foliaki, Kaltin Ferguson, Colleen Niland, Cameron N. Johnstone, Victoria Lewis, Steven J. Collins, Sunil R. Lakhani, Fares Al-Ejeh, Andreas Möller

×

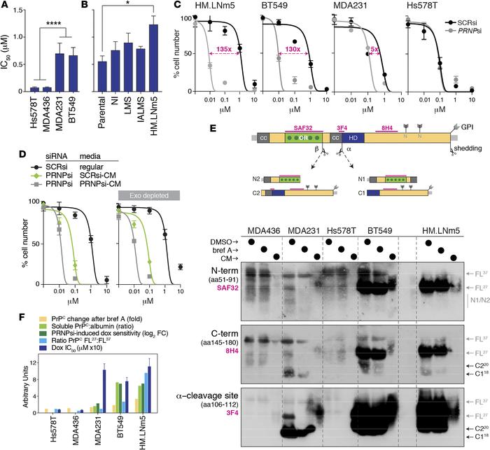
Figure 2

Soluble PrPC can mediate resistance to doxorubicin.

Options: View larger image (or click on image) Download as PowerPoint
Soluble PrPC can mediate resistance to doxorubicin.
(A and B) Baseline d...
(A and B) Baseline doxorubicin IC50 values (mean ± SEM from 3 independent experiments) comparing cell lines secreting different levels of PrPC (****P = 0.001, comparing Hs578t/MDA436 versus MDA231/BT549; *P = 0.05, comparing HM.LNm5 and parental; see Supplemental Figure 2). P values were determined using 2-tailed Student’s t test. (C) Doxorubicin dose curves in various cell lines after depleting PrPC with siRNA (confirmation of knockdown shown in Supplemental Figure 2, C and D). SCRsi, scrambled siRNA control sequence. (D) Doxorubicin dose curves for MDA231 and HM.LNm5 cells depleted of PrPC and then supplemented with media from parallel cultures of PRNPsi or SCRsi transfectants. The experiment was also performed using equivalent media depleted of exosomes. (E) Western analysis of PrPC fragments present in lysates from 5 cell lines treated with DMSO (control) or brefeldin A, compared with conditioned medium (CM) from untreated cells. Cleavage at the α site produces N1 and C1 fragments, while β-cleavage produces N2 and C2. Shedding of full-length or C1/2 fragments occurs by proteolytic cleavage at or near the glycosylphosphatidylinositol (GPI) membrane anchor. Blots were probed with the 3 different antibodies, the epitopes for which are indicated on the PrPC schematic (drawn to scale). Protein preparations were first treated with the amidase peptide-N-glycosidase (PNGase-F) to resolve glycoprotein fragments at their respective molecular masses in denaturing conditions. CC, charged cluster domain; OR, octarepeat domain with dark-green dots as high-affinity copper-binding histidine residues; HD, hydrophobic domain; FL37, full-length glycosylated protein; FL27, full-length deglycosylated protein. N-linked glycosylation sites are also shown. (F) Summary plot of fold change across various units, demonstrating the positive association among cell lines in terms of intracellular accumulation of PrPC protein levels after brefeldin A treatment (yellow; from Figure 1, G and H), levels of PrPC protein secretion into conditioned media (light green; Figure 1I), dependence on PRNP expression for doxorubicin resistance expressed in units as doubling fold change (dark green; C), ratio of free to membrane-bound full-length PrPC (light blue; E), and the baseline doxorubicin IC50 (dark blue; Supplemental Figure 2, A and B). BT549 and HM.LNm5 were identified as the best models of soluble PrPC-associated doxorubicin resistance.

Copyright © 2026 American Society for Clinical Investigation
ISSN 2379-3708

Sign up for email alerts