Go to The Journal of Clinical Investigation
  • About
  • Editors
  • Consulting Editors
  • For authors
  • Publication ethics
  • Publication alerts by email
  • Transfers
  • Advertising
  • Job board
  • Contact
  • Physician-Scientist Development
  • Current issue
  • Past issues
  • By specialty
    • COVID-19
    • Cardiology
    • Immunology
    • Metabolism
    • Nephrology
    • Oncology
    • Pulmonology
    • All ...
  • Videos
  • Collections
    • In-Press Preview
    • Resource and Technical Advances
    • Clinical Research and Public Health
    • Research Letters
    • Editorials
    • Perspectives
    • Physician-Scientist Development
    • Reviews
    • Top read articles

  • Current issue
  • Past issues
  • Specialties
  • In-Press Preview
  • Resource and Technical Advances
  • Clinical Research and Public Health
  • Research Letters
  • Editorials
  • Perspectives
  • Physician-Scientist Development
  • Reviews
  • Top read articles
  • About
  • Editors
  • Consulting Editors
  • For authors
  • Publication ethics
  • Publication alerts by email
  • Transfers
  • Advertising
  • Job board
  • Contact
High-throughput screening discovers antifibrotic properties of haloperidol by hindering myofibroblast activation
Michael Rehman, Simone Vodret, Luca Braga, Corrado Guarnaccia, Fulvio Celsi, Giulia Rossetti, Valentina Martinelli, Tiziana Battini, Carlin Long, Kristina Vukusic, Tea Kocijan, Chiara Collesi, Nadja Ring, Natasa Skoko, Mauro Giacca, Giannino Del Sal, Marco Confalonieri, Marcello Raspa, Alessandro Marcello, Michael P. Myers, Sergio Crovella, Paolo Carloni, Serena Zacchigna
Michael Rehman, Simone Vodret, Luca Braga, Corrado Guarnaccia, Fulvio Celsi, Giulia Rossetti, Valentina Martinelli, Tiziana Battini, Carlin Long, Kristina Vukusic, Tea Kocijan, Chiara Collesi, Nadja Ring, Natasa Skoko, Mauro Giacca, Giannino Del Sal, Marco Confalonieri, Marcello Raspa, Alessandro Marcello, Michael P. Myers, Sergio Crovella, Paolo Carloni, Serena Zacchigna
View: Text | PDF
Research Article Cell biology Pulmonology

High-throughput screening discovers antifibrotic properties of haloperidol by hindering myofibroblast activation

  • Text
  • PDF
Abstract

Fibrosis is a hallmark in the pathogenesis of various diseases, with very limited therapeutic solutions. A key event in the fibrotic process is the expression of contractile proteins, including α-smooth muscle actin (αSMA) by fibroblasts, which become myofibroblasts. Here, we report the results of a high-throughput screening of a library of approved drugs that led to the discovery of haloperidol, a common antipsychotic drug, as a potent inhibitor of myofibroblast activation. We show that haloperidol exerts its antifibrotic effect on primary murine and human fibroblasts by binding to sigma receptor 1, independent from the canonical transforming growth factor-β signaling pathway. Its mechanism of action involves the modulation of intracellular calcium, with moderate induction of endoplasmic reticulum stress response, which in turn abrogates Notch1 signaling and the consequent expression of its targets, including αSMA. Importantly, haloperidol also reduced the fibrotic burden in 3 different animal models of lung, cardiac, and tumor-associated fibrosis, thus supporting the repurposing of this drug for the treatment of fibrotic conditions.

Authors

Michael Rehman, Simone Vodret, Luca Braga, Corrado Guarnaccia, Fulvio Celsi, Giulia Rossetti, Valentina Martinelli, Tiziana Battini, Carlin Long, Kristina Vukusic, Tea Kocijan, Chiara Collesi, Nadja Ring, Natasa Skoko, Mauro Giacca, Giannino Del Sal, Marco Confalonieri, Marcello Raspa, Alessandro Marcello, Michael P. Myers, Sergio Crovella, Paolo Carloni, Serena Zacchigna

×

Figure 4

Modulation of αSMA expression by haloperidol involves an increase in intracellular calcium.

Options: View larger image (or click on image) Download as PowerPoint
Modulation of αSMA expression by haloperidol involves an increase in int...
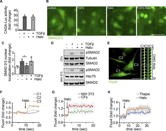
(A) Luciferase activity of TGF-β–responsive CAGA-Luc reporter upon treatment with TGF-β, haloperidol, or their combination for 48 hours (n = 3/gp). (B) Representative images of SMAD 2/3 immunofluorescence in primary cardiac fibroblasts treated with TGF-β, haloperidol, or their combination. (C) Quantification of the nuclear/cytosolic localization of SMAD2/3 in cardiac fibroblasts treated with TGF-β, haloperidol, or their combination (n = 3/gp). (D) Western blot showing the expression level of the phosphorylated form of SMAD2 and loading controls (tubulin and Hsc70) upon treatment with TGF-β, haloperidol, or their combination in primary cardiac fibroblasts (CFs) and NIH3T3 cells. Total amount of SMAD2 is shown from a blot run in parallel. (E) Representative images of cardiac fibroblasts loaded with the calcium sensitive dye Fluo4. Time-lapse images of specific regions of interest (ROIs) in 3 different cells (C1, C2, and C3) are shown on the right. The dashed line indicates the time of haloperidol treatment. (F) Quantification of mean fluorescence intensity in each ROI (C1 in blue, C2 in gray, and C3 in orange) upon addition of haloperidol at the time indicated by the arrow. (G) Quantification of Fluo4 fluorescence intensity in NIH3T3 cells (red line) and primary cardiac fibroblasts (CFs, green line) over time. Addition of haloperidol is indicated by the arrow. (H) Quantification of whole-cell Fluo4 fluorescence intensity in primary cardiac fibroblasts treated with either haloperidol (blue line) or thapsigargin (orange line), at the time indicated by the arrow. Scale bars in B and E: 50 μm. Values in A and C are mean ± SEM. *P < 0.05 by unpaired t test.

Copyright © 2026 American Society for Clinical Investigation
ISSN 2379-3708

Sign up for email alerts