Go to The Journal of Clinical Investigation
  • About
  • Editors
  • Consulting Editors
  • For authors
  • Publication ethics
  • Publication alerts by email
  • Transfers
  • Advertising
  • Job board
  • Contact
  • Physician-Scientist Development
  • Current issue
  • Past issues
  • By specialty
    • COVID-19
    • Cardiology
    • Immunology
    • Metabolism
    • Nephrology
    • Oncology
    • Pulmonology
    • All ...
  • Videos
  • Collections
    • In-Press Preview
    • Resource and Technical Advances
    • Clinical Research and Public Health
    • Research Letters
    • Editorials
    • Perspectives
    • Physician-Scientist Development
    • Reviews
    • Top read articles

  • Current issue
  • Past issues
  • Specialties
  • In-Press Preview
  • Resource and Technical Advances
  • Clinical Research and Public Health
  • Research Letters
  • Editorials
  • Perspectives
  • Physician-Scientist Development
  • Reviews
  • Top read articles
  • About
  • Editors
  • Consulting Editors
  • For authors
  • Publication ethics
  • Publication alerts by email
  • Transfers
  • Advertising
  • Job board
  • Contact
Human kidney on a chip assessment of polymyxin antibiotic nephrotoxicity
Elijah J. Weber, Kevin A. Lidberg, Lu Wang, Theo K. Bammler, James W. MacDonald, Mavis J. Li, Michelle Redhair, William M. Atkins, Cecilia Tran, Kelly M. Hines, Josi Herron, Libin Xu, Maria Beatriz Monteiro, Susanne Ramm, Vishal Vaidya, Martti Vaara, Timo Vaara, Jonathan Himmelfarb, Edward J. Kelly
Elijah J. Weber, Kevin A. Lidberg, Lu Wang, Theo K. Bammler, James W. MacDonald, Mavis J. Li, Michelle Redhair, William M. Atkins, Cecilia Tran, Kelly M. Hines, Josi Herron, Libin Xu, Maria Beatriz Monteiro, Susanne Ramm, Vishal Vaidya, Martti Vaara, Timo Vaara, Jonathan Himmelfarb, Edward J. Kelly
View: Text | PDF
Research Article Nephrology

Human kidney on a chip assessment of polymyxin antibiotic nephrotoxicity

  • Text
  • PDF
Abstract

Drug-induced kidney injury, largely caused by proximal tubular intoxicants, limits development and clinical use of new and approved drugs. Assessing preclinical nephrotoxicity relies on animal models that are frequently insensitive; thus, potentially novel techniques — including human microphysiological systems, or “organs on chips” — are proposed to accelerate drug development and predict safety. Polymyxins are potent antibiotics against multidrug-resistant microorganisms; however, clinical use remains restricted because of high risk of nephrotoxicity and limited understanding of toxicological mechanisms. To mitigate risks, structural analogs of polymyxins (NAB739 and NAB741) are currently in clinical development. Using a microphysiological system to model human kidney proximal tubule, we exposed cells to polymyxin B (PMB) and observed significant increases of injury signals, including kidney injury molecule-1 KIM-1and a panel of injury-associated miRNAs (each P < 0.001). Surprisingly, transcriptional profiling identified cholesterol biosynthesis as the primary cellular pathway induced by PMB (P = 1.22 ×10–16), and effluent cholesterol concentrations were significantly increased after exposure (P < 0.01). Additionally, we observed no upregulation of the nuclear factor (erythroid derived-2)–like 2 pathway, despite this being a common pathway upregulated in response to proximal tubule toxicants. In contrast with PMB exposure, minimal changes in gene expression, injury biomarkers, and cholesterol concentrations were observed in response to NAB739 and NAB741. Our findings demonstrate the preclinical safety of NAB739 and NAB741 and reveal cholesterol biosynthesis as a potentially novel pathway for PMB-induced injury. To our knowledge, this is the first demonstration of a human-on-chip platform used for simultaneous safety testing of new chemical entities and defining unique toxicological pathway responses of an FDA-approved molecule.

Authors

Elijah J. Weber, Kevin A. Lidberg, Lu Wang, Theo K. Bammler, James W. MacDonald, Mavis J. Li, Michelle Redhair, William M. Atkins, Cecilia Tran, Kelly M. Hines, Josi Herron, Libin Xu, Maria Beatriz Monteiro, Susanne Ramm, Vishal Vaidya, Martti Vaara, Timo Vaara, Jonathan Himmelfarb, Edward J. Kelly

×

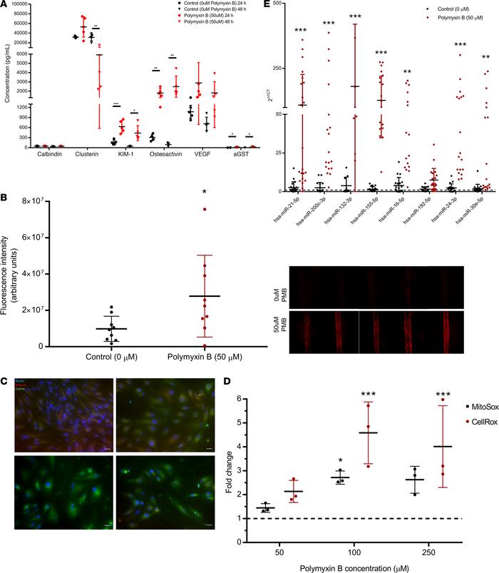
Figure 2

Effluent and cell-associated biomarkers of nephrotoxicity.

Options: View larger image (or click on image) Download as PowerPoint
Effluent and cell-associated biomarkers of nephrotoxicity.
(A) Urinary k...
(A) Urinary kidney injury biomarkers (osteoactivin, KIM-1, VEGF, and α-GST) were assayed from MPS effluents. There was a significant difference between PMB-treated control MPS effluent for urinary biomarkers KIM-1, osteoactivin, and α-GST. (B) Cell-associated HMOX1. HMOX1 was detected by immunocytochemistry (left panel, representative donor) and quantified (right panel, n = 2 donors, 9 controls, 8 treated). A significant induction (P < 0.05) for devices treated with 50 μM PMB relative to controls was observed. Values are reported as MFI ± SD. (C) PTECs in 2-D culture for 72 hours were exposed to increasing concentrations (top left, 0 μM; top right, 50 μM; bottom left, 100 μM; bottom right, 250 μM) of PMB for 24 hours. Using cellular stains, MitoSOX (red) and CellROX (green), ROS was measured. (D) ROS quantitation. Fluorescence intensity was quantified and normalized to control intensity values. A significant (P < 0.001) increase of cellular ROS was observed at 100 μM and 250 μM PMB. MitoSOX, an indicator of mitochondrial-specific ROS, showed a significant increase at doses higher than 50 μM PMB (100 μM) (n = 3 fields of view/dose for image quantitation, P < 0.05). (E) Urinary miRNA biomarkers. The effluent at 48 hours showed significant induction of miRNA-21, -200c, -132, -155, -16, -24, and -30e across multiple human donor cells (n = 3) cultured within the 3-D kidney MPS. Values are reported as the mean ± SD (*P < 0.05, **P < 0.01, ***P < 0.001).

Copyright © 2026 American Society for Clinical Investigation
ISSN 2379-3708

Sign up for email alerts