Go to The Journal of Clinical Investigation
  • About
  • Editors
  • Consulting Editors
  • For authors
  • Publication ethics
  • Publication alerts by email
  • Transfers
  • Advertising
  • Job board
  • Contact
  • Physician-Scientist Development
  • Current issue
  • Past issues
  • By specialty
    • COVID-19
    • Cardiology
    • Immunology
    • Metabolism
    • Nephrology
    • Oncology
    • Pulmonology
    • All ...
  • Videos
  • Collections
    • In-Press Preview
    • Resource and Technical Advances
    • Clinical Research and Public Health
    • Research Letters
    • Editorials
    • Perspectives
    • Physician-Scientist Development
    • Reviews
    • Top read articles

  • Current issue
  • Past issues
  • Specialties
  • In-Press Preview
  • Resource and Technical Advances
  • Clinical Research and Public Health
  • Research Letters
  • Editorials
  • Perspectives
  • Physician-Scientist Development
  • Reviews
  • Top read articles
  • About
  • Editors
  • Consulting Editors
  • For authors
  • Publication ethics
  • Publication alerts by email
  • Transfers
  • Advertising
  • Job board
  • Contact
Carbon monoxide–induced metabolic switch in adipocytes improves insulin resistance in obese mice
Laura Braud, Maria Pini, Lucie Muchova, Sylvie Manin, Hiroaki Kitagishi, Daigo Sawaki, Gabor Czibik, Julien Ternacle, Geneviève Derumeaux, Roberta Foresti, Roberto Motterlini
Laura Braud, Maria Pini, Lucie Muchova, Sylvie Manin, Hiroaki Kitagishi, Daigo Sawaki, Gabor Czibik, Julien Ternacle, Geneviève Derumeaux, Roberta Foresti, Roberto Motterlini
View: Text | PDF
Research Article Metabolism Therapeutics

Carbon monoxide–induced metabolic switch in adipocytes improves insulin resistance in obese mice

  • Text
  • PDF
Abstract

Obesity is characterized by accumulation of adipose tissue and is one the most important risk factors in the development of insulin resistance. Carbon monoxide–releasing (CO-releasing) molecules (CO-RMs) have been reported to improve the metabolic profile of obese mice, but the underlying mechanism remains poorly defined. Here, we show that oral administration of CORM-401 to obese mice fed a high-fat diet (HFD) resulted in a significant reduction in body weight gain, accompanied by a marked improvement in glucose homeostasis. We further unmasked an action we believe to be novel, by which CO accumulates in visceral adipose tissue and uncouples mitochondrial respiration in adipocytes, ultimately leading to a concomitant switch toward glycolysis. This was accompanied by enhanced systemic and adipose tissue insulin sensitivity, as indicated by a lower blood glucose and increased Akt phosphorylation. Our findings indicate that the transient uncoupling activity of CO elicited by repetitive administration of CORM-401 is associated with lower weight gain and increased insulin sensitivity during HFD. Thus, prototypic compounds that release CO could be investigated for developing promising insulin-sensitizing agents.

Authors

Laura Braud, Maria Pini, Lucie Muchova, Sylvie Manin, Hiroaki Kitagishi, Daigo Sawaki, Gabor Czibik, Julien Ternacle, Geneviève Derumeaux, Roberta Foresti, Roberto Motterlini

×

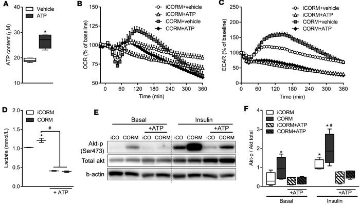
Figure 5

ATP counteracts CO induced–metabolic switch in adipocytes and reverses CO-induced increase in insulin sensitivity.

Options: View larger image (or click on image) Download as PowerPoint
ATP counteracts CO induced–metabolic switch in adipocytes and reverses C...
Intracellular ATP (A) was measured after exposure of vehicle (H2O) or ATP encapsulated in liposome. OCR (B) and ECAR (C) were measured for 6 hours after addition of iCORM (50 μM) or CORM-401 (50 μM) with or without vehicle (H2O) or ATP encapsulated in liposome. Lactate content (D) after exposure of iCORM or CORM-401 with or without ATP. Expression of total Akt and phosphorylated Akt assessed by Western blot (E and F). Results are expressed as mean ± SEM. n = 3–4 independent experiments. *P < 0.05 vs. control group (CON), #P < 0.05 vs. insulin, Student’s t test or 1-way ANOVA with Fisher multiple comparison test. Values not designated with symbols are not statistically different.

Copyright © 2026 American Society for Clinical Investigation
ISSN 2379-3708

Sign up for email alerts