Go to The Journal of Clinical Investigation
  • About
  • Editors
  • Consulting Editors
  • For authors
  • Publication ethics
  • Publication alerts by email
  • Transfers
  • Advertising
  • Job board
  • Contact
  • Physician-Scientist Development
  • Current issue
  • Past issues
  • By specialty
    • COVID-19
    • Cardiology
    • Immunology
    • Metabolism
    • Nephrology
    • Oncology
    • Pulmonology
    • All ...
  • Videos
  • Collections
    • In-Press Preview
    • Resource and Technical Advances
    • Clinical Research and Public Health
    • Research Letters
    • Editorials
    • Perspectives
    • Physician-Scientist Development
    • Reviews
    • Top read articles

  • Current issue
  • Past issues
  • Specialties
  • In-Press Preview
  • Resource and Technical Advances
  • Clinical Research and Public Health
  • Research Letters
  • Editorials
  • Perspectives
  • Physician-Scientist Development
  • Reviews
  • Top read articles
  • About
  • Editors
  • Consulting Editors
  • For authors
  • Publication ethics
  • Publication alerts by email
  • Transfers
  • Advertising
  • Job board
  • Contact
Carbon monoxide–induced metabolic switch in adipocytes improves insulin resistance in obese mice
Laura Braud, Maria Pini, Lucie Muchova, Sylvie Manin, Hiroaki Kitagishi, Daigo Sawaki, Gabor Czibik, Julien Ternacle, Geneviève Derumeaux, Roberta Foresti, Roberto Motterlini
Laura Braud, Maria Pini, Lucie Muchova, Sylvie Manin, Hiroaki Kitagishi, Daigo Sawaki, Gabor Czibik, Julien Ternacle, Geneviève Derumeaux, Roberta Foresti, Roberto Motterlini
View: Text | PDF
Research Article Metabolism Therapeutics

Carbon monoxide–induced metabolic switch in adipocytes improves insulin resistance in obese mice

  • Text
  • PDF
Abstract

Obesity is characterized by accumulation of adipose tissue and is one the most important risk factors in the development of insulin resistance. Carbon monoxide–releasing (CO-releasing) molecules (CO-RMs) have been reported to improve the metabolic profile of obese mice, but the underlying mechanism remains poorly defined. Here, we show that oral administration of CORM-401 to obese mice fed a high-fat diet (HFD) resulted in a significant reduction in body weight gain, accompanied by a marked improvement in glucose homeostasis. We further unmasked an action we believe to be novel, by which CO accumulates in visceral adipose tissue and uncouples mitochondrial respiration in adipocytes, ultimately leading to a concomitant switch toward glycolysis. This was accompanied by enhanced systemic and adipose tissue insulin sensitivity, as indicated by a lower blood glucose and increased Akt phosphorylation. Our findings indicate that the transient uncoupling activity of CO elicited by repetitive administration of CORM-401 is associated with lower weight gain and increased insulin sensitivity during HFD. Thus, prototypic compounds that release CO could be investigated for developing promising insulin-sensitizing agents.

Authors

Laura Braud, Maria Pini, Lucie Muchova, Sylvie Manin, Hiroaki Kitagishi, Daigo Sawaki, Gabor Czibik, Julien Ternacle, Geneviève Derumeaux, Roberta Foresti, Roberto Motterlini

×

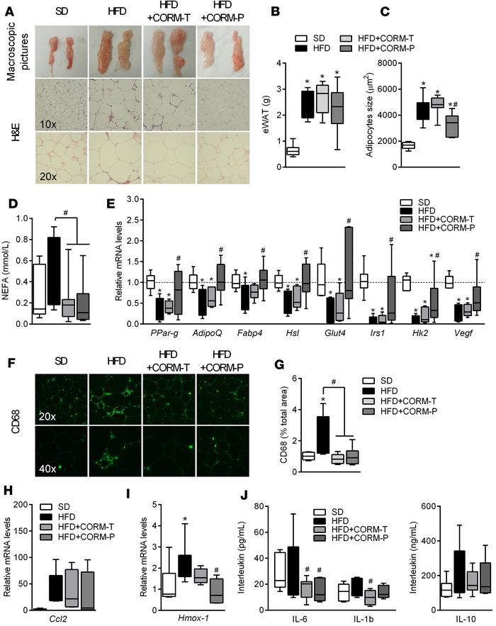
Figure 2

CORM-401 improves visceral adipose tissue function in HFD-induced obesity.

Options: View larger image (or click on image) Download as PowerPoint
CORM-401 improves visceral adipose tissue function in HFD-induced obesit...
Mice on standard (SD) or high-fat diet (HFD) were sacrificed after 14 weeks. CORM-401 (30 mg/kg) was given by oral gavage starting either at the beginning (HFD + CORM-T) or after 6 weeks (HFD + CORM-P) HFD. Images and representative sections of epidydimal white adipose tissue (eWAT) stained with H&E (A). eWAT was also evaluated for weight (B), adipocyte size (C), free fatty acids levels from conditioned media (D), mRNA expression of genes involved in metabolism (E), CD68 expression (F and G), and mRNA expression of CCl2 (H) and Hmox-1 (I) as well as interleukin content from conditioned media (J). mRNA expression was determined by real-time PCR and normalized to β-actin. Values represent the mean ± SEM. n = 6–8 mice/group. *P < 0.05 vs. control group (SD), #P < 0.05 vs. HFD group, 1-way ANOVA with Fisher multiple comparison test. Values not designated with symbols are not statistically different.

Copyright © 2026 American Society for Clinical Investigation
ISSN 2379-3708

Sign up for email alerts