Go to The Journal of Clinical Investigation
  • About
  • Editors
  • Consulting Editors
  • For authors
  • Publication ethics
  • Publication alerts by email
  • Transfers
  • Advertising
  • Job board
  • Contact
  • Physician-Scientist Development
  • Current issue
  • Past issues
  • By specialty
    • COVID-19
    • Cardiology
    • Immunology
    • Metabolism
    • Nephrology
    • Oncology
    • Pulmonology
    • All ...
  • Videos
  • Collections
    • In-Press Preview
    • Resource and Technical Advances
    • Clinical Research and Public Health
    • Research Letters
    • Editorials
    • Perspectives
    • Physician-Scientist Development
    • Reviews
    • Top read articles

  • Current issue
  • Past issues
  • Specialties
  • In-Press Preview
  • Resource and Technical Advances
  • Clinical Research and Public Health
  • Research Letters
  • Editorials
  • Perspectives
  • Physician-Scientist Development
  • Reviews
  • Top read articles
  • About
  • Editors
  • Consulting Editors
  • For authors
  • Publication ethics
  • Publication alerts by email
  • Transfers
  • Advertising
  • Job board
  • Contact
IL-1 receptor antagonist therapy mitigates placental dysfunction and perinatal injury following Zika virus infection
Jun Lei, Meghan S. Vermillion, Bei Jia, Han Xie, Li Xie, Michael W. McLane, Jeanne S. Sheffield, Andrew Pekosz, Amanda Brown, Sabra L. Klein, Irina Burd
Jun Lei, Meghan S. Vermillion, Bei Jia, Han Xie, Li Xie, Michael W. McLane, Jeanne S. Sheffield, Andrew Pekosz, Amanda Brown, Sabra L. Klein, Irina Burd
View: Text | PDF
Research Article Reproductive biology

IL-1 receptor antagonist therapy mitigates placental dysfunction and perinatal injury following Zika virus infection

  • Text
  • PDF
Abstract

Zika virus (ZIKV) infection during pregnancy causes significant adverse sequelae in the developing fetus, and results in long-term structural and neurologic defects. Most preventive and therapeutic efforts have focused on the development of vaccines, antivirals, and antibodies. The placental immunologic response to ZIKV, however, has been largely overlooked as a target for therapeutic intervention. The placental inflammatory response, specifically IL-1β secretion and signaling, is induced by ZIKV infection and represents an environmental factor that is known to increase the risk of perinatal developmental abnormalities. We show in a mouse model that maternally administrated IL-1 receptor antagonist (IRA; Kineret, or anakinra), following ZIKV exposure, can preserve placental function (by improving trophoblast invasion and placental vasculature), increase fetal viability, and reduce neurobehavioral deficits in the offspring. We further demonstrate that while ZIKV RNA is highly detectable in placentas, it is not correlated with fetal viability. Beyond its effects in the placenta, we show that IL-1 blockade may also directly decrease fetal neuroinflammation by mitigating fetal microglial activation in a dose-dependent manner. Our studies distinguish the role of placental inflammation during ZIKV-infected pregnancies, and demonstrate that maternal IRA may attenuate fetal neuroinflammation and improve perinatal outcomes.

Authors

Jun Lei, Meghan S. Vermillion, Bei Jia, Han Xie, Li Xie, Michael W. McLane, Jeanne S. Sheffield, Andrew Pekosz, Amanda Brown, Sabra L. Klein, Irina Burd

×

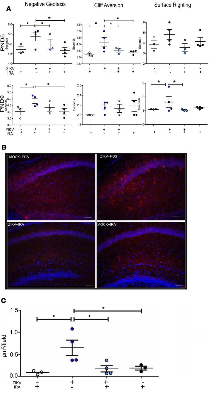
Figure 4

IL-1 receptor antagonism during intrauterine ZIKV infection reverses behavioral abnormalities and neuroinflammation in the pups.

Options: View larger image (or click on image) Download as PowerPoint
IL-1 receptor antagonism during intrauterine ZIKV infection reverses beh...
At E10, pregnant CD-1 mice received an intrauterine injection of 106 TCID50 units of the 2015 Brazil ZIKV or vehicle (mock). Following inoculation, pregnant dams were treated daily with either an IL-1 receptor antagonist (IRA) or PBS until E18. (A) Behavioral testing, including negative geotaxis, cliff aversion, and surface righting, was performed on the surviving pups at postnatal day (PND) 5 or 9 to access neurologic development (n = 3–4 litters/treatment). Immunohistochemical staining for Iba-1 (red) in the brains of pups at PND5. (B) IHC was performed to quantify the concentration of microglia (as a measure of neuroinflammation) in the hippocampus of pups from ZIKV- compared with mock-inoculated dams (C). One-way ANOVA with Bonferroni’s multiple comparisons test (C). *P < 0.05. Scale bars: 50 μm.

Copyright © 2026 American Society for Clinical Investigation
ISSN 2379-3708

Sign up for email alerts