Go to The Journal of Clinical Investigation
  • About
  • Editors
  • Consulting Editors
  • For authors
  • Publication ethics
  • Publication alerts by email
  • Transfers
  • Advertising
  • Job board
  • Contact
  • Physician-Scientist Development
  • Current issue
  • Past issues
  • By specialty
    • COVID-19
    • Cardiology
    • Immunology
    • Metabolism
    • Nephrology
    • Oncology
    • Pulmonology
    • All ...
  • Videos
  • Collections
    • In-Press Preview
    • Resource and Technical Advances
    • Clinical Research and Public Health
    • Research Letters
    • Editorials
    • Perspectives
    • Physician-Scientist Development
    • Reviews
    • Top read articles

  • Current issue
  • Past issues
  • Specialties
  • In-Press Preview
  • Resource and Technical Advances
  • Clinical Research and Public Health
  • Research Letters
  • Editorials
  • Perspectives
  • Physician-Scientist Development
  • Reviews
  • Top read articles
  • About
  • Editors
  • Consulting Editors
  • For authors
  • Publication ethics
  • Publication alerts by email
  • Transfers
  • Advertising
  • Job board
  • Contact
Targetable purinergic receptors P2Y12 and A2b antagonistically regulate bladder function
Yuan Hao, Lu Wang, Huan Chen, Warren G. Hill, Simon C. Robson, Mark L. Zeidel, Weiqun Yu
Yuan Hao, Lu Wang, Huan Chen, Warren G. Hill, Simon C. Robson, Mark L. Zeidel, Weiqun Yu
View: Text | PDF
Research Article Aging Muscle biology

Targetable purinergic receptors P2Y12 and A2b antagonistically regulate bladder function

  • Text
  • PDF
Abstract

Abnormalities in purine availability or purinergic receptor density are commonly seen in patients with lower urinary tract symptoms (LUTS), but the underlying mechanisms relating altered receptor function to LUTS are unknown. Here we provide extensive evidence for the reciprocal interplay of multiple receptors responding to ATP, ADP (adenosine diphosphate), and adenosine, agonists that regulate bladder function significantly. ADP stimulated P2Y12 receptors, causing bladder smooth muscle (BSM) contraction, whereas adenosine signaling through potentially newly defined A2b receptors, actively inhibited BSM purinergic contractility. The modulation of adenylyl cyclase-cAMP signaling via A2b and P2Y12 interaction actively regulated bladder contractility by modulating intracellular calcium levels. KO mice lacking the receptors display diametrically opposed bladder phenotypes, with P2Y12-KO mice exhibiting an underactive bladder (UAB) phenotype with increased bladder capacity and reduced voiding frequency, whereas A2b-KO mice have an overactive bladder (OAB), with decreased capacity and increased voiding frequency. The opposing phenotypes in P2Y12-KO and A2b-KO mice not only resulted from dysregulated BSM contractility, but also from abnormal BSM cell growth. Finally, we demonstrate that i.p. administration of drugs targeting P2Y12 or A2b receptor rescues these abnormal phenotypes in both KO mice. These findings strongly indicate that P2Y12 and A2b receptors are attractive therapeutic targets for human patients with LUTS.

Authors

Yuan Hao, Lu Wang, Huan Chen, Warren G. Hill, Simon C. Robson, Mark L. Zeidel, Weiqun Yu

×

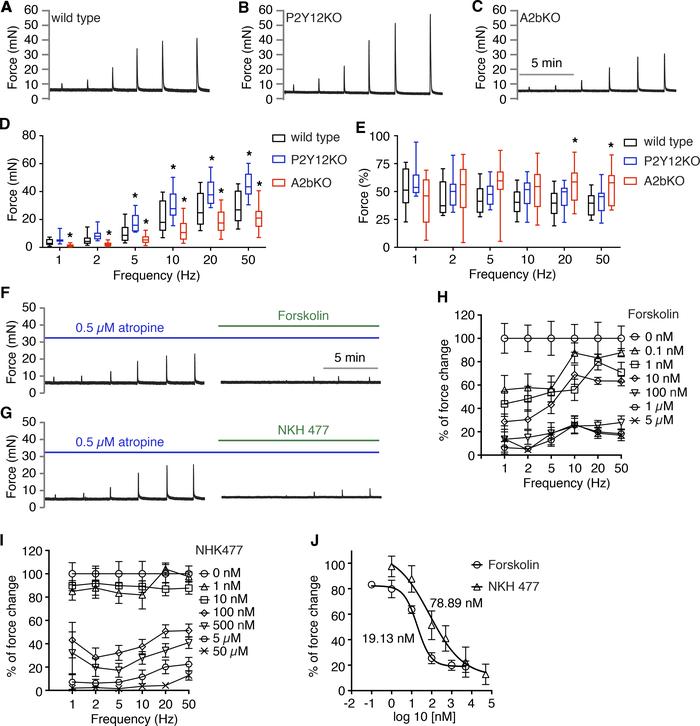
Figure 4

Deletion of P2Y12 or A2b receptor result in altered bladder smooth muscle contractility by modulating AC-cAMP signaling.

Options: View larger image (or click on image) Download as PowerPoint
Deletion of P2Y12 or A2b receptor result in altered bladder smooth muscl...
(A–C) Representative traces of bladder smooth muscle (BSM) contraction in response to electrical field stimulation (EFS) stimulation from wild-type (n = 15), P2Y12-KO (n = 12), and A2b-KO (n = 16) mice, respectively, which are quantitated in D. Data are shown as box and whiskers, whiskers are from minimum to maximum, Student’s t test is used to compare between wild-type and KO animals; *P < 0.05. (E) Bladder strips exposed to atropine first were tested by EFS and the remaining purinergic force component is shown. (F and G) Representative traces of BSM purinergic contraction in response to EFS stimulation, which can be fully inhibited by adenylyl cyclase activators forskolin (n = 7) and NKH477 (n = 8), respectively. (H and I) Summarized data for F and G, respectively. (J) Dose response analyzed by nonlinear regression and IC50.

Copyright © 2026 American Society for Clinical Investigation
ISSN 2379-3708

Sign up for email alerts