Go to The Journal of Clinical Investigation
  • About
  • Editors
  • Consulting Editors
  • For authors
  • Publication ethics
  • Publication alerts by email
  • Transfers
  • Advertising
  • Job board
  • Contact
  • Physician-Scientist Development
  • Current issue
  • Past issues
  • By specialty
    • COVID-19
    • Cardiology
    • Immunology
    • Metabolism
    • Nephrology
    • Oncology
    • Pulmonology
    • All ...
  • Videos
  • Collections
    • In-Press Preview
    • Resource and Technical Advances
    • Clinical Research and Public Health
    • Research Letters
    • Editorials
    • Perspectives
    • Physician-Scientist Development
    • Reviews
    • Top read articles

  • Current issue
  • Past issues
  • Specialties
  • In-Press Preview
  • Resource and Technical Advances
  • Clinical Research and Public Health
  • Research Letters
  • Editorials
  • Perspectives
  • Physician-Scientist Development
  • Reviews
  • Top read articles
  • About
  • Editors
  • Consulting Editors
  • For authors
  • Publication ethics
  • Publication alerts by email
  • Transfers
  • Advertising
  • Job board
  • Contact
Human primary liver cancer organoids reveal intratumor and interpatient drug response heterogeneity
Ling Li, … , Joel S. Bader, Florin M. Selaru
Ling Li, … , Joel S. Bader, Florin M. Selaru
Published January 24, 2019
Citation Information: JCI Insight. 2019;4(2):e121490. https://doi.org/10.1172/jci.insight.121490.
View: Text | PDF
Research Article Hepatology Oncology

Human primary liver cancer organoids reveal intratumor and interpatient drug response heterogeneity

  • Text
  • PDF
Abstract

Liver cancer is the fourth leading cause of cancer-related mortality and is distinguished by a relative paucity of chemotherapy options. It has been hypothesized that intratumor genetic heterogeneity may contribute to the high failure rate of chemotherapy. Here, we evaluated functional heterogeneity in a cohort of primary human liver cancer organoid lines. Each primary human liver cancer surgical specimen was used to generate multiple cancer organoid lines, obtained from distinct regions of the tumor. A total of 27 liver cancer lines were established and tested with 129 cancer drugs, generating 3,483 cell survival data points. We found a rich intratumor, functional (drug response) heterogeneity in our liver cancer patients. Furthermore, we established that the majority of drugs were either ineffective, or effective only in select organoid lines. In contrast, we found that a subset of drugs appeared pan-effective, displaying at least moderate activity in the majority of these cancer organoid lines. These drugs, which are FDA approved for indications other than liver cancers, deserve further consideration as either systemic or local therapeutics. Of note, molecular profiles, obtained for a reduced sample set, did not correlate with the drug response heterogeneity of liver cancer organoid lines. Taken together, these findings lay the foundation for in-depth studies of pan-effective drugs, as well as for functional personalized oncology approaches. Lastly, these functional studies demonstrate the utility of cancer organoid drug testing as part of a drug discovery pipeline.

Authors

Ling Li, Hildur Knutsdottir, Ken Hui, Matthew J. Weiss, Jin He, Benjamin Philosophe, Andrew M. Cameron, Christopher L. Wolfgang, Timothy M. Pawlik, Gabriel Ghiaur, Andrew J. Ewald, Esteban Mezey, Joel S. Bader, Florin M. Selaru

×

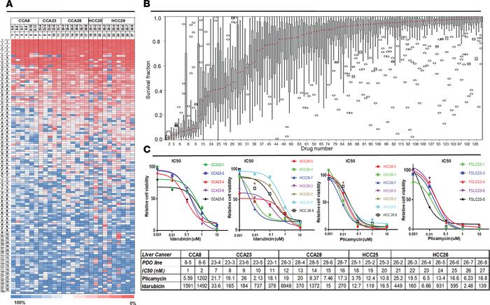
Figure 3

The identification of drugs that are pan-effective in a large cohort of 27 primary liver cancer PDO lines.

Options: View larger image (or click on image) Download as PowerPoint
The identification of drugs that are pan-effective in a large cohort of ...
(A) Color-coded heatmap of drug killing effects for 129 drugs (y axis; the indices of 129 drugs are in Supplemental Table 4) over 27 primary liver cancer PDO lines (x axis). The color scale is shown at the bottom of the figure, from blue (100% cell viability) to red (0% cell viability). The heatmap is organized with pan-effective drugs at the top of the figure. Color-coded values are the mean of 3 technical replicates. (B) The median cell viability across each of the 27 PDO lines was calculated for each drug and displayed in a box-and-whisker plot along with the variance. Thirteen drugs (to the far left in this panel) were found to induce an average cell viability across the 27 lines of less than 10%. (C) IC50 calculation for 2 of the pan-effective drugs, idarubicin and plicamycin, and for 22 organoids out of 27 from the 5 patients. The upper subpanel is the log-scale IC50 for 2 patients, CCA23 and HCC26; the lower subpanel shows the IC50 drug dose for each line from the 5 patients. Drug screening was performed in triplicate.

Copyright © 2025 American Society for Clinical Investigation
ISSN 2379-3708

Sign up for email alerts