Go to The Journal of Clinical Investigation
  • About
  • Editors
  • Consulting Editors
  • For authors
  • Publication ethics
  • Publication alerts by email
  • Transfers
  • Advertising
  • Job board
  • Contact
  • Physician-Scientist Development
  • Current issue
  • Past issues
  • By specialty
    • COVID-19
    • Cardiology
    • Immunology
    • Metabolism
    • Nephrology
    • Oncology
    • Pulmonology
    • All ...
  • Videos
  • Collections
    • In-Press Preview
    • Resource and Technical Advances
    • Clinical Research and Public Health
    • Research Letters
    • Editorials
    • Perspectives
    • Physician-Scientist Development
    • Reviews
    • Top read articles

  • Current issue
  • Past issues
  • Specialties
  • In-Press Preview
  • Resource and Technical Advances
  • Clinical Research and Public Health
  • Research Letters
  • Editorials
  • Perspectives
  • Physician-Scientist Development
  • Reviews
  • Top read articles
  • About
  • Editors
  • Consulting Editors
  • For authors
  • Publication ethics
  • Publication alerts by email
  • Transfers
  • Advertising
  • Job board
  • Contact
Defective BTLA functionality is rescued by restoring lipid metabolism in lupus CD4+ T cells
Matthieu Sawaf, Jean-Daniel Fauny, Renaud Felten, Flora Sagez, Jacques-Eric Gottenberg, Hélène Dumortier, Fanny Monneaux
Matthieu Sawaf, Jean-Daniel Fauny, Renaud Felten, Flora Sagez, Jacques-Eric Gottenberg, Hélène Dumortier, Fanny Monneaux
View: Text | PDF
Research Article Immunology

Defective BTLA functionality is rescued by restoring lipid metabolism in lupus CD4+ T cells

  • Text
  • PDF
Abstract

Coinhibitory receptors play an important role in the prevention of autoimmune diseases, such as systemic lupus erythematosus (SLE), by limiting T cell activation. B and T lymphocyte attenuator (BTLA) is an inhibitory receptor, similar to cytotoxic T lymphocyte–associated protein 4 (CTLA-4) and programmed death 1 (PD1), that negatively regulates the immune response. The role of BTLA in the pathogenesis of autoimmune diseases in humans and, more specifically, in SLE is largely unknown. We investigated BTLA expression on various T cell subsets, and we did not observe significant variations of BTLA expression between lupus patients and healthy controls. However, the enhancement of BTLA expression after activation was significantly lower in SLE patients compared with that in healthy controls. Furthermore, we found an impaired capacity of BTLA to inhibit T cell activation in SLE due to a poor BTLA recruitment to the immunological synapse following T cell stimulation. Finally, we demonstrated that defective BTLA function can be corrected by restoring intracellular trafficking and by normalizing the lipid metabolism in lupus CD4+ T cells. Collectively, our results evidence that the BTLA signaling pathway is altered in SLE T cells and highlight the potential of targeting this pathway for the development of new therapeutic strategies in lupus.

Authors

Matthieu Sawaf, Jean-Daniel Fauny, Renaud Felten, Flora Sagez, Jacques-Eric Gottenberg, Hélène Dumortier, Fanny Monneaux

×

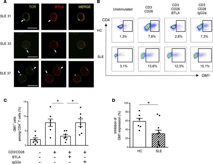
Figure 6

BTLA regulates GM1 expression in activated T cells.

Options: View larger image (or click on image) Download as PowerPoint
BTLA regulates GM1 expression in activated T cells.
(A) Unstimulated lup...
(A) Unstimulated lupus CD4+ T cells were stained for TCR (in green) and BTLA (in red) and analyzed by confocal microscopy. Preclustered TCRs are denoted by white arrows. Scale bar: 10 μm. (B) Purified CD4+ T cells were cultured for 48 hours with or without TCR stimulation (anti-CD3/anti-CD28 mAbs) in the presence of the agonistic anti-BTLA mAb or its isotype control (IgG2a). GM1 expression was measured by flow cytometry thanks to CTB staining. Data obtained with CD4+ T cells from one representative HC and one representative SLE patient are shown. (C) Percentage of GM1+ cells among CD4+ T cells from HCs (n = 6). (D) Comparison of the percentage of inhibition of GM1 expression in HCs (n = 6; white bar) and SLE patients (n = 11; hatched bar). Results are expressed as mean ± SEM, and each dot represents one individual. *P < 0.05; ANOVA/Tukey comparison (C) and Mann-Whitney (D).

Copyright © 2026 American Society for Clinical Investigation
ISSN 2379-3708

Sign up for email alerts