Go to The Journal of Clinical Investigation
  • About
  • Editors
  • Consulting Editors
  • For authors
  • Publication ethics
  • Publication alerts by email
  • Transfers
  • Advertising
  • Job board
  • Contact
  • Physician-Scientist Development
  • Current issue
  • Past issues
  • By specialty
    • COVID-19
    • Cardiology
    • Immunology
    • Metabolism
    • Nephrology
    • Oncology
    • Pulmonology
    • All ...
  • Videos
  • Collections
    • In-Press Preview
    • Resource and Technical Advances
    • Clinical Research and Public Health
    • Research Letters
    • Editorials
    • Perspectives
    • Physician-Scientist Development
    • Reviews
    • Top read articles

  • Current issue
  • Past issues
  • Specialties
  • In-Press Preview
  • Resource and Technical Advances
  • Clinical Research and Public Health
  • Research Letters
  • Editorials
  • Perspectives
  • Physician-Scientist Development
  • Reviews
  • Top read articles
  • About
  • Editors
  • Consulting Editors
  • For authors
  • Publication ethics
  • Publication alerts by email
  • Transfers
  • Advertising
  • Job board
  • Contact
Prior beta blocker treatment decreases leukocyte responsiveness to injury
Laurel A. Grisanti, Claudio de Lucia, Toby P. Thomas, Aron Stark, John T. Strony, Valerie D. Myers, Remus Beretta, Daohai Yu, Celestino Sardu, Raffaele Marfella, Erhe Gao, Steven R. Houser, Walter J. Koch, Eman A. Hamad, Douglas G. Tilley
Laurel A. Grisanti, Claudio de Lucia, Toby P. Thomas, Aron Stark, John T. Strony, Valerie D. Myers, Remus Beretta, Daohai Yu, Celestino Sardu, Raffaele Marfella, Erhe Gao, Steven R. Houser, Walter J. Koch, Eman A. Hamad, Douglas G. Tilley
View: Text | PDF
Research Article Cardiology Immunology

Prior beta blocker treatment decreases leukocyte responsiveness to injury

  • Text
  • PDF
Abstract

Following injury, leukocytes are released from hematopoietic organs and migrate to the site of damage to regulate tissue inflammation and repair; however, leukocytes lacking β2-adrenergic receptor (β2-AR) expression have marked impairments in these processes. Beta blockade is a common strategy for the treatment of many cardiovascular etiologies; therefore, the objective of our study was to assess the impact of prior beta blocker treatment on baseline leukocyte parameters and their responsiveness to acute injury. In a temporal and β-adrenergic receptor isoform–dependent manner, chronic beta blocker infusion increased splenic vascular cell adhesion molecule 1 expression and leukocyte accumulation (monocytes/macrophages, mast cells, and neutrophils) and decreased chemokine receptor 2 (CCR2) expression and migration of bone marrow and peripheral blood leukocytes (PBLs) to, as well as infiltration into, the heart following acute cardiac injury. Further, CCR2 expression and migratory responsiveness were significantly reduced in the PBLs of patients receiving beta blocker therapy compared with beta blocker–naive patients. These results highlight the ability of chronic beta blocker treatment to alter baseline leukocyte characteristics that decrease leukocytes’ responsiveness to acute injury and suggest that prior beta blockade may act to reduce the severity of innate immune responses.

Authors

Laurel A. Grisanti, Claudio de Lucia, Toby P. Thomas, Aron Stark, John T. Strony, Valerie D. Myers, Remus Beretta, Daohai Yu, Celestino Sardu, Raffaele Marfella, Erhe Gao, Steven R. Houser, Walter J. Koch, Eman A. Hamad, Douglas G. Tilley

×

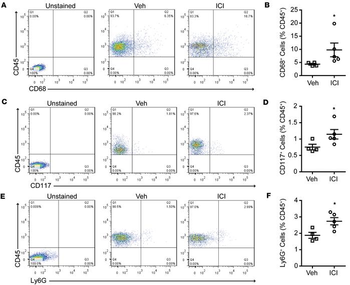
Figure 3

Flow cytometry analysis of splenic leukocyte accumulation following infusion of ICI-118,551.

Options: View larger image (or click on image) Download as PowerPoint
Flow cytometry analysis of splenic leukocyte accumulation following infu...
Via flow cytometry, (A and B) CD45+CD68+, (C and D) CD45+CD117+, and (E and F) CD45+Ly6G+ leukocytes were quantified from the spleens of mice infused for 2 weeks with Veh or ICI (unstained controls at left; isotype controls are shown in Supplemental Figure 7). n = 4 Veh, and n = 5 ICI. *P < 0.05, exact Wilcoxon rank-sum test.

Copyright © 2025 American Society for Clinical Investigation
ISSN 2379-3708

Sign up for email alerts