Go to The Journal of Clinical Investigation
  • About
  • Editors
  • Consulting Editors
  • For authors
  • Publication ethics
  • Publication alerts by email
  • Transfers
  • Advertising
  • Job board
  • Contact
  • Physician-Scientist Development
  • Current issue
  • Past issues
  • By specialty
    • COVID-19
    • Cardiology
    • Immunology
    • Metabolism
    • Nephrology
    • Oncology
    • Pulmonology
    • All ...
  • Videos
  • Collections
    • In-Press Preview
    • Resource and Technical Advances
    • Clinical Research and Public Health
    • Research Letters
    • Editorials
    • Perspectives
    • Physician-Scientist Development
    • Reviews
    • Top read articles

  • Current issue
  • Past issues
  • Specialties
  • In-Press Preview
  • Resource and Technical Advances
  • Clinical Research and Public Health
  • Research Letters
  • Editorials
  • Perspectives
  • Physician-Scientist Development
  • Reviews
  • Top read articles
  • About
  • Editors
  • Consulting Editors
  • For authors
  • Publication ethics
  • Publication alerts by email
  • Transfers
  • Advertising
  • Job board
  • Contact
Krüppel-like factor 4 is a negative regulator of STAT3-induced glomerular epithelial cell proliferation
Chelsea C. Estrada, Praharshasai Paladugu, Yiqing Guo, Jesse Pace, Monica P. Revelo, David J. Salant, Stuart J. Shankland, Vivette D. D’Agati, Anita Mehrotra, Stephanie Cardona, Agnieszka B. Bialkowska, Vincent W. Yang, John C. He, Sandeep K. Mallipattu
Chelsea C. Estrada, Praharshasai Paladugu, Yiqing Guo, Jesse Pace, Monica P. Revelo, David J. Salant, Stuart J. Shankland, Vivette D. D’Agati, Anita Mehrotra, Stephanie Cardona, Agnieszka B. Bialkowska, Vincent W. Yang, John C. He, Sandeep K. Mallipattu
View: Text | PDF
Research Article Nephrology

Krüppel-like factor 4 is a negative regulator of STAT3-induced glomerular epithelial cell proliferation

  • Text
  • PDF
Abstract

Pathologic glomerular epithelial cell (GEC) hyperplasia is characteristic of both rapidly progressive glomerulonephritis (RPGN) and subtypes of focal segmental glomerulosclerosis (FSGS). Although initial podocyte injury resulting in activation of STAT3 signals GEC proliferation in both diseases, mechanisms regulating this are unknown. Here, we show that the loss of Krüppel-like factor 4 (KLF4), a zinc-finger transcription factor, enhances GEC proliferation in both RPGN and FSGS due to dysregulated STAT3 signaling. We observed that podocyte-specific knockdown of Klf4 (C57BL/6J) increased STAT3 signaling and exacerbated crescent formation after nephrotoxic serum treatment. Interestingly, podocyte-specific knockdown of Klf4 in the FVB/N background alone was sufficient to activate STAT3 signaling, resulting in FSGS with extracapillary proliferation, as well as renal failure and reduced survival. In cultured podocytes, loss of KLF4 resulted in STAT3 activation and cell-cycle reentry, leading to mitotic catastrophe. This triggered IL-6 release into the supernatant, which activated STAT3 signaling in parietal epithelial cells. Conversely, either restoration of KLF4 expression or inhibition of STAT3 signaling improved survival in KLF4-knockdown podocytes. Finally, human kidney biopsy specimens with RPGN exhibited reduced KLF4 expression with a concomitant increase in phospho-STAT3 expression as compared with controls. Collectively, these results suggest the essential role of KLF4/STAT3 signaling in podocyte injury and its regulation of aberrant GEC proliferation.

Authors

Chelsea C. Estrada, Praharshasai Paladugu, Yiqing Guo, Jesse Pace, Monica P. Revelo, David J. Salant, Stuart J. Shankland, Vivette D. D’Agati, Anita Mehrotra, Stephanie Cardona, Agnieszka B. Bialkowska, Vincent W. Yang, John C. He, Sandeep K. Mallipattu

×

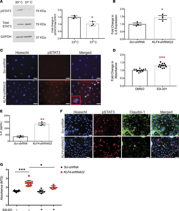
Figure 8

shRNA-mediated KLF4 knockdown resulted in activation of STAT3 signaling.

Options: View larger image (or click on image) Download as PowerPoint
shRNA-mediated KLF4 knockdown resulted in activation of STAT3 signaling....
(A) Representative images of Western blot for phospho-STAT3, total STAT3, and GAPDH in WT human podocytes at 33°C and after 14 days of differentiation at 37°C (n = 3, left panel). Quantification of phospho-STAT3 expression by densitometry (right panel) (n = 3; *P < 0.05; Mann-Whitney U test). (B) IL-6 mRNA expression relative to Scr-shRNA podocytes at day 3 in 37°C (n = 3; *P < 0.05; Mann-Whitney U test). (C) Representative images of phospho-STAT3 and Hoechst immunostaining (n = 3, ×20). Arrowheads show nuclear phospho-STAT3 staining. Inset shown for apoptotic bodies and phospho-STAT3 staining (×60). (D) KLF4-shRNA22 podocytes were treated with S3I-201 (12.5 μm) or DMSO for 48 hours under nonpermissive conditions. Cell viability (MTS assay) as a fold change in absorbency (n = 10–12; ***P < 0.001; Mann-Whitney U test). (E) IL-6 levels in supernatant from KLF4-shRNA22 and Scr-shRNA podocytes at day 3 in 37°C (n = 3; **P < 0.01; Mann-Whitney U test). (F) Glomeruli were isolated from WT mice and cultured for 4 days before treatment with supernatant from Scr-shRNA and KLF4-shRNA22 podocytes for 24 hours. Representative images of Claudin-1 and phospho-STAT3 immunostaining to assess STAT3 activation in PECs (n = 3, ×20). (G) Differentiated mouse PECs treated for 24 hours with supernatant from Scr-shRNA and KLF4-shRNA22 and either S3I-201 or DMSO. Cell proliferation (MTS assay) as a fold change in absorbency (n = 10–12; *P < 0.05, ***P < 0.001; Mann-Whitney U test). Scale bars: 50 µm.

Copyright © 2026 American Society for Clinical Investigation
ISSN 2379-3708

Sign up for email alerts