Go to The Journal of Clinical Investigation
  • About
  • Editors
  • Consulting Editors
  • For authors
  • Publication ethics
  • Publication alerts by email
  • Transfers
  • Advertising
  • Job board
  • Contact
  • Physician-Scientist Development
  • Current issue
  • Past issues
  • By specialty
    • COVID-19
    • Cardiology
    • Immunology
    • Metabolism
    • Nephrology
    • Oncology
    • Pulmonology
    • All ...
  • Videos
  • Collections
    • In-Press Preview
    • Resource and Technical Advances
    • Clinical Research and Public Health
    • Research Letters
    • Editorials
    • Perspectives
    • Physician-Scientist Development
    • Reviews
    • Top read articles

  • Current issue
  • Past issues
  • Specialties
  • In-Press Preview
  • Resource and Technical Advances
  • Clinical Research and Public Health
  • Research Letters
  • Editorials
  • Perspectives
  • Physician-Scientist Development
  • Reviews
  • Top read articles
  • About
  • Editors
  • Consulting Editors
  • For authors
  • Publication ethics
  • Publication alerts by email
  • Transfers
  • Advertising
  • Job board
  • Contact
Krüppel-like factor 4 is a negative regulator of STAT3-induced glomerular epithelial cell proliferation
Chelsea C. Estrada, Praharshasai Paladugu, Yiqing Guo, Jesse Pace, Monica P. Revelo, David J. Salant, Stuart J. Shankland, Vivette D. D’Agati, Anita Mehrotra, Stephanie Cardona, Agnieszka B. Bialkowska, Vincent W. Yang, John C. He, Sandeep K. Mallipattu
Chelsea C. Estrada, Praharshasai Paladugu, Yiqing Guo, Jesse Pace, Monica P. Revelo, David J. Salant, Stuart J. Shankland, Vivette D. D’Agati, Anita Mehrotra, Stephanie Cardona, Agnieszka B. Bialkowska, Vincent W. Yang, John C. He, Sandeep K. Mallipattu
View: Text | PDF
Research Article Nephrology

Krüppel-like factor 4 is a negative regulator of STAT3-induced glomerular epithelial cell proliferation

  • Text
  • PDF
Abstract

Pathologic glomerular epithelial cell (GEC) hyperplasia is characteristic of both rapidly progressive glomerulonephritis (RPGN) and subtypes of focal segmental glomerulosclerosis (FSGS). Although initial podocyte injury resulting in activation of STAT3 signals GEC proliferation in both diseases, mechanisms regulating this are unknown. Here, we show that the loss of Krüppel-like factor 4 (KLF4), a zinc-finger transcription factor, enhances GEC proliferation in both RPGN and FSGS due to dysregulated STAT3 signaling. We observed that podocyte-specific knockdown of Klf4 (C57BL/6J) increased STAT3 signaling and exacerbated crescent formation after nephrotoxic serum treatment. Interestingly, podocyte-specific knockdown of Klf4 in the FVB/N background alone was sufficient to activate STAT3 signaling, resulting in FSGS with extracapillary proliferation, as well as renal failure and reduced survival. In cultured podocytes, loss of KLF4 resulted in STAT3 activation and cell-cycle reentry, leading to mitotic catastrophe. This triggered IL-6 release into the supernatant, which activated STAT3 signaling in parietal epithelial cells. Conversely, either restoration of KLF4 expression or inhibition of STAT3 signaling improved survival in KLF4-knockdown podocytes. Finally, human kidney biopsy specimens with RPGN exhibited reduced KLF4 expression with a concomitant increase in phospho-STAT3 expression as compared with controls. Collectively, these results suggest the essential role of KLF4/STAT3 signaling in podocyte injury and its regulation of aberrant GEC proliferation.

Authors

Chelsea C. Estrada, Praharshasai Paladugu, Yiqing Guo, Jesse Pace, Monica P. Revelo, David J. Salant, Stuart J. Shankland, Vivette D. D’Agati, Anita Mehrotra, Stephanie Cardona, Agnieszka B. Bialkowska, Vincent W. Yang, John C. He, Sandeep K. Mallipattu

×

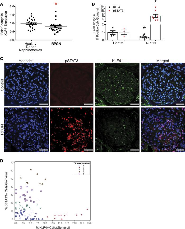
Figure 10

Reduced KLF4 expression and increased phospho-STAT3 expression in human RPGN.

Options: View larger image (or click on image) Download as PowerPoint
Reduced KLF4 expression and increased phospho-STAT3 expression in human ...
(A) Previously reported gene expression from microdissected glomeruli (38) were used to analyze KLF4 mRNA expression from patients with RPGN as compared with normal controls (*P < 0.05; unpaired 2-tailed t test). (B) Immunofluorescence for KLF4 and phospho-STAT3 was performed in control (n = 4) and RPGN (n = 8) specimens. Six to 12 glomeruli per biopsy were selected, and the percentage of KLF4+ and phospho-STAT3+ cells were determined by measuring the number of KLF4+ and phospho-STAT3+ cells relative to total glomerular cells (Hoechst+) (*P < 0.05 as compared with control; Mann-Whitney U test). (C) The representative images in each group are shown (×20). (D) %KLF4+ and %phospho-STAT3+ in each glomerulus were plotted for healthy donor (n = 36) and RPGN biopsies (n = 59) and analyzed using hierarchal clustering (Ward’s method). With significance set at P < 0.05, cluster 4 is significantly different from clusters 1 and 2 , cluster 5 is significantly different from clusters 1 and 2, and cluster 3 is different from cluster 2; the remaining clusters are not significantly different. Scale bars: 50 µm.

Copyright © 2026 American Society for Clinical Investigation
ISSN 2379-3708

Sign up for email alerts