Go to The Journal of Clinical Investigation
  • About
  • Editors
  • Consulting Editors
  • For authors
  • Publication ethics
  • Publication alerts by email
  • Transfers
  • Advertising
  • Job board
  • Contact
  • Physician-Scientist Development
  • Current issue
  • Past issues
  • By specialty
    • COVID-19
    • Cardiology
    • Immunology
    • Metabolism
    • Nephrology
    • Oncology
    • Pulmonology
    • All ...
  • Videos
  • Collections
    • In-Press Preview
    • Resource and Technical Advances
    • Clinical Research and Public Health
    • Research Letters
    • Editorials
    • Perspectives
    • Physician-Scientist Development
    • Reviews
    • Top read articles

  • Current issue
  • Past issues
  • Specialties
  • In-Press Preview
  • Resource and Technical Advances
  • Clinical Research and Public Health
  • Research Letters
  • Editorials
  • Perspectives
  • Physician-Scientist Development
  • Reviews
  • Top read articles
  • About
  • Editors
  • Consulting Editors
  • For authors
  • Publication ethics
  • Publication alerts by email
  • Transfers
  • Advertising
  • Job board
  • Contact
Akt3 inhibits adipogenesis and protects from diet-induced obesity via WNK1/SGK1 signaling
Liang Ding, Lifang Zhang, Sudipta Biswas, Rebecca C. Schugar, J. Mark Brown, Tatiana Byzova, Eugene Podrez
Liang Ding, Lifang Zhang, Sudipta Biswas, Rebecca C. Schugar, J. Mark Brown, Tatiana Byzova, Eugene Podrez
View: Text | PDF
Research Article Metabolism

Akt3 inhibits adipogenesis and protects from diet-induced obesity via WNK1/SGK1 signaling

  • Text
  • PDF
Abstract

Three Akt isoforms, encoded by 3 separate genes, are expressed in mammals. While the roles of Akt1 and Akt2 in metabolism are well established, it is not yet known whether Akt3 plays a role in metabolic diseases. We now report that Akt3 protects mice from high-fat diet–induced obesity by suppressing an alternative pathway of adipogenesis via with no lysine protein kinase-1 (WNK1) and serum/glucocorticoid-inducible kinase 1 (SGK1). We demonstrate that Akt3 specifically phosphorylates WNK1 at T58 and promotes its degradation via the ubiquitin-proteasome pathway. A lack of Akt3 in adipocytes increases the WNK1 protein level, leading to activation of SGK1. SGK1, in turn, promotes adipogenesis by phosphorylating and inhibiting transcription factor FOXO1 and, subsequently, activating the transcription of PPARγ in adipocytes. Akt3-deficient mice have an increased number of adipocytes and, when fed a high-fat diet, display increased weight gain, white adipose tissue expansion, and impaired glucose homeostasis. Pharmacological blockade of SGK1 in high-fat diet–fed Akt3-deficient mice suppressed adipogenesis, prevented excessive weight gain and adiposity, and ameliorated metabolic parameters. Thus, Akt3/WNK1/SGK1 represents a potentially novel signaling pathway controlling the development of obesity.

Authors

Liang Ding, Lifang Zhang, Sudipta Biswas, Rebecca C. Schugar, J. Mark Brown, Tatiana Byzova, Eugene Podrez

×

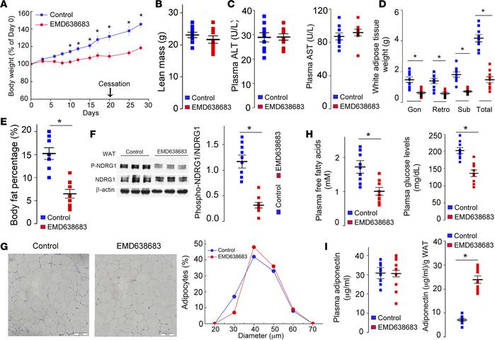
Figure 6

SGK1 inhibitor EMD638683 prevents diet-induced obesity in Akt3–/– mice.

Options: View larger image (or click on image) Download as PowerPoint
SGK1 inhibitor EMD638683 prevents diet-induced obesity in Akt3–/– mice.
...
Female Akt3–/– mice fed HFD orally received EMD638683 (EMD mice, n = 9) or DMSO (control, n = 9). (A) Relative body weight (% of day 0) in EMD and control group. Treatment was terminated at day 21. (B) Lean mass of EMD and control mice. (C) Plasma liver transaminases (AST and ALT) in EMD and control mice. (D) Weight of gonadal (gon), retroperitoneal (retro), and s.c. (sub) white adipose tissue from EMD and control mice. (E) Body fat percentage in EMD mice and control mice. (F) Western blotting analyses of phospho-NDRG1 and NDRG1 expression in WAT from EMD mice and control mice. (G) H&E staining of gonadal WAT from EMD and control mice. Graphs to the right show size distribution of adipocytes. Scale bar: 50 μm. (H) Plasma free fatty acids level and glucose level in EMD and control mice. (I) Absolute adiponectin and relative adiponectin levels (relative to WAT weight) in EMD mice and control mice. Data represent means ± SEM. *P < 0.05 by ANOVA with Bonferroni post-hoc test (A) and 2-tailed Student’s t test (B–F, H, I).

Copyright © 2026 American Society for Clinical Investigation
ISSN 2379-3708

Sign up for email alerts