Go to The Journal of Clinical Investigation
  • About
  • Editors
  • Consulting Editors
  • For authors
  • Publication ethics
  • Publication alerts by email
  • Transfers
  • Advertising
  • Job board
  • Contact
  • Physician-Scientist Development
  • Current issue
  • Past issues
  • By specialty
    • COVID-19
    • Cardiology
    • Immunology
    • Metabolism
    • Nephrology
    • Oncology
    • Pulmonology
    • All ...
  • Videos
  • Collections
    • In-Press Preview
    • Resource and Technical Advances
    • Clinical Research and Public Health
    • Research Letters
    • Editorials
    • Perspectives
    • Physician-Scientist Development
    • Reviews
    • Top read articles

  • Current issue
  • Past issues
  • Specialties
  • In-Press Preview
  • Resource and Technical Advances
  • Clinical Research and Public Health
  • Research Letters
  • Editorials
  • Perspectives
  • Physician-Scientist Development
  • Reviews
  • Top read articles
  • About
  • Editors
  • Consulting Editors
  • For authors
  • Publication ethics
  • Publication alerts by email
  • Transfers
  • Advertising
  • Job board
  • Contact
CD8+ T cells in beige adipogenesis and energy homeostasis
Maria Moysidou, Sevasti Karaliota, Elisavet Kodela, Maria Salagianni, Yassemi Koutmani, Antonia Katsouda, Konstantia Kodella, Panagiotis Tsakanikas, Styliani Ourailidou, Evangelos Andreakos, Nikolaos Kostomitsopoulos, Dimitris Skokos, Antonios Chatzigeorgiou, Kyoung-Jin Chung, Stefan Bornstein, Mark W. Sleeman, Triantafyllos Chavakis, Katia P. Karalis
Maria Moysidou, Sevasti Karaliota, Elisavet Kodela, Maria Salagianni, Yassemi Koutmani, Antonia Katsouda, Konstantia Kodella, Panagiotis Tsakanikas, Styliani Ourailidou, Evangelos Andreakos, Nikolaos Kostomitsopoulos, Dimitris Skokos, Antonios Chatzigeorgiou, Kyoung-Jin Chung, Stefan Bornstein, Mark W. Sleeman, Triantafyllos Chavakis, Katia P. Karalis
View: Text | PDF
Research Article Metabolism

CD8+ T cells in beige adipogenesis and energy homeostasis

  • Text
  • PDF
Abstract

Although accumulation of lymphocytes in the white adipose tissue (WAT) in obesity is linked to insulin resistance, it remains unclear whether lymphocytes also participate in the regulation of energy homeostasis in the WAT. Here, we demonstrate enhanced energy dissipation in Rag1–/– mice, increased catecholaminergic input to subcutaneous WAT, and significant beige adipogenesis. Adoptive transfer experiments demonstrated that CD8+ T cell deficiency accounts for the enhanced beige adipogenesis in Rag1–/– mice. Consistently, we identified that CD8–/– mice also presented with enhanced beige adipogenesis. The inhibitory effect of CD8+ T cells on beige adipogenesis was reversed by blockade of IFN-γ. All together, our findings identify an effect of CD8+ T cells in regulating energy dissipation in lean WAT, mediated by IFN-γ modulation of the abundance of resident immune cells and of local catecholaminergic activity. Our results provide a plausible explanation for the clinical signs of metabolic dysfunction in diseases characterized by altered CD8+ T cell abundance and suggest targeting of CD8+ T cells as a promising therapeutic approach for obesity and other diseases with altered energy homeostasis.

Authors

Maria Moysidou, Sevasti Karaliota, Elisavet Kodela, Maria Salagianni, Yassemi Koutmani, Antonia Katsouda, Konstantia Kodella, Panagiotis Tsakanikas, Styliani Ourailidou, Evangelos Andreakos, Nikolaos Kostomitsopoulos, Dimitris Skokos, Antonios Chatzigeorgiou, Kyoung-Jin Chung, Stefan Bornstein, Mark W. Sleeman, Triantafyllos Chavakis, Katia P. Karalis

×

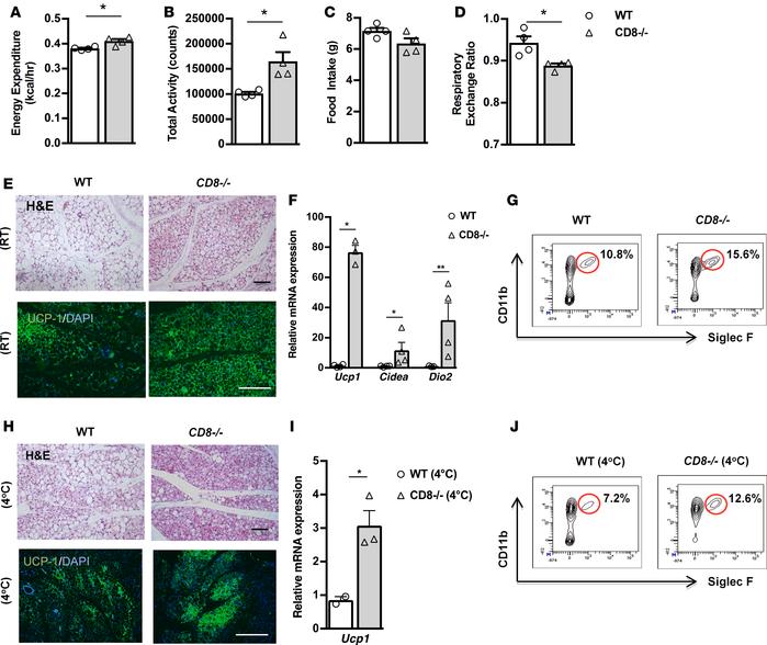
Figure 5

CD8–/– mice display increased beiging of scWAT and thermogenic capacity.

Options: View larger image (or click on image) Download as PowerPoint
CD8–/– mice display increased beiging of scWAT and thermogenic capacity....
(A–D) Assessment of metabolic behavior using indirect calorimetry, including energy expenditure adjusted to body weight (A), total activity (B), food intake (C), and respiratory exchange ratio (RER) (D). n = 4 per group. Data shown are derived from 1 experiment. (E) Representative H&E-stained images of scWAT of WT and CD8–/– mice. Scale bar: 100 μm. n = 3 per group. (F) Relative expression of beige genes, such as Ucp1, Cidea, and Dio2, in scWAT of CD8–/– mice versus WT mice. Data are shown as mean expression normalized to actin ± SEM. n ≥ 4 per group. Data shown are derived from 1 representative of 2 independent experiments. (G) Single-cell suspensions prepared from scWAT, harvested from either WT or CD8–/– mice, were gated on the viable CD45+DAPI– cells and then depicted as percentages of Siglec F+ and CD11b+ cells to identify eosinophils. Flow cytometry was performed after pooling n ≥ 5 mice per group. (H) Representative H&E-stained image of scWAT from WT and CD8–/– mice exposed to cold. Scale bar: 100 μm. n = 3 per group. (I) Relative expression of Ucp1 in scWAT from CD8–/– mice and WT mice. Data are shown as mean expression normalized to actin ± SEM. n ≥ 4 per group. Data shown are derived from 1 experiment. (J) Single-cell suspensions from scWAT of WT and CD8–/– mice subjected to exposure at 4°C for 2 days were gated on the viable CD45+DAPI– cells and then analyzed for Siglec F and CD11b expression to measure eosinophils. Flow cytometry was performed after pooling n ≥ 5 mice per group. Data are presented as mean ± SEM. *P < 0.05, **P < 0.01, Student’s t test.

Copyright © 2026 American Society for Clinical Investigation
ISSN 2379-3708

Sign up for email alerts