Go to The Journal of Clinical Investigation
  • About
  • Editors
  • Consulting Editors
  • For authors
  • Publication ethics
  • Publication alerts by email
  • Transfers
  • Advertising
  • Job board
  • Contact
  • Physician-Scientist Development
  • Current issue
  • Past issues
  • By specialty
    • COVID-19
    • Cardiology
    • Immunology
    • Metabolism
    • Nephrology
    • Oncology
    • Pulmonology
    • All ...
  • Videos
  • Collections
    • In-Press Preview
    • Resource and Technical Advances
    • Clinical Research and Public Health
    • Research Letters
    • Editorials
    • Perspectives
    • Physician-Scientist Development
    • Reviews
    • Top read articles

  • Current issue
  • Past issues
  • Specialties
  • In-Press Preview
  • Resource and Technical Advances
  • Clinical Research and Public Health
  • Research Letters
  • Editorials
  • Perspectives
  • Physician-Scientist Development
  • Reviews
  • Top read articles
  • About
  • Editors
  • Consulting Editors
  • For authors
  • Publication ethics
  • Publication alerts by email
  • Transfers
  • Advertising
  • Job board
  • Contact
Combination immunotherapy with TLR agonists and checkpoint inhibitors suppresses head and neck cancer
Fumi Sato-Kaneko, Shiyin Yao, Alast Ahmadi, Shannon S. Zhang, Tadashi Hosoya, Megan M. Kaneda, Judith A. Varner, Minya Pu, Karen S. Messer, Cristiana Guiducci, Robert L. Coffman, Kazutaka Kitaura, Takaji Matsutani, Ryuji Suzuki, Dennis A. Carson, Tomoko Hayashi, Ezra E.W. Cohen
Fumi Sato-Kaneko, Shiyin Yao, Alast Ahmadi, Shannon S. Zhang, Tadashi Hosoya, Megan M. Kaneda, Judith A. Varner, Minya Pu, Karen S. Messer, Cristiana Guiducci, Robert L. Coffman, Kazutaka Kitaura, Takaji Matsutani, Ryuji Suzuki, Dennis A. Carson, Tomoko Hayashi, Ezra E.W. Cohen
View: Text | PDF
Research Article Immunology

Combination immunotherapy with TLR agonists and checkpoint inhibitors suppresses head and neck cancer

  • Text
  • PDF
Abstract

Checkpoint inhibitors have demonstrated efficacy in patients with recurrent or metastatic head and neck squamous cell carcinoma (HNSCC). However, the majority of patients do not benefit from these agents. To improve the efficacy of checkpoint inhibitors, intratumoral (i.t.) injection with innate immune activators, TLR7 and TLR9 agonists, were tested along with programmed death-1 receptor (PD-1) blockade. The combination therapy suppressed tumor growth at the primary injected and distant sites in human papillomavirus–negative (HPV-negative) SCC7 and MOC1, and HPV-positive MEER syngeneic mouse models. Abscopal effects and suppression of secondary challenged tumor suggest that local treatment with TLR agonists in combination with anti–PD-1 provided systemic adaptive immunity. I.t. treatment with a TLR7 agonist increased the ratio of M1 to M2 tumor-associated macrophages (TAMs) and promoted the infiltration of tumor-specific IFNγ-producing CD8+ T cells. Anti–PD-1 treatment increased T cell receptor (TCR) clonality of CD8+ T cells in tumors and spleens of treated mice. Collectively, these experiments demonstrate that combination therapy with i.t. delivery of TLR agonists and PD-1 blockade activates TAMs and induces tumor-specific adaptive immune responses, leading to suppression of primary tumor growth and prevention of metastasis in HNSCC models.

Authors

Fumi Sato-Kaneko, Shiyin Yao, Alast Ahmadi, Shannon S. Zhang, Tadashi Hosoya, Megan M. Kaneda, Judith A. Varner, Minya Pu, Karen S. Messer, Cristiana Guiducci, Robert L. Coffman, Kazutaka Kitaura, Takaji Matsutani, Ryuji Suzuki, Dennis A. Carson, Tomoko Hayashi, Ezra E.W. Cohen

×

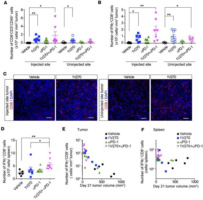
Figure 5

Combination therapy with i.t. 1V270 and systemic anti–PD-1 antibody increases activated CD8+ population in TILs and spleens.

Options: View larger image (or click on image) Download as PowerPoint
Combination therapy with i.t. 1V270 and systemic anti–PD-1 antibody incr...
(A–F) 1V270 increased CD8+ population in TILs. C3H mice (n = 5–8/group) were implanted with SCC7 and were treated as described in Figure 1A. Tumors and spleens were harvested on day 21, and T cells in TILs or spleens were analyzed by flow cytometry. (A and B) Tumor-infiltrating CD8+ T cells were gated on CD45+CD3+CD8+ populations. Numbers of CD8+ T cells (A) and IFNγ+CD8+ cells (B) per tumor volume (mm3) were calculated and plotted. (C) Representative IHC images of the tumors (day 21) stained for CD8 (red) and DAPI (blue). Scale bars: 20 μm. (D) Number of IFNγ+CD8+ T cells in spleens. Bars indicate mean ± SEM. Each dot represents an individual animal, and bars indicate mean ± SEM in A, B, and D. *P < 0.05, **P < 0.01 (Kruskal-Wallis test with Dunn’s post hoc test), n = 5–8/group. (E) Tumor volumes at the injected sites were plotted against the log of the number of IFNγ+CD8+ T cells in the TME. Significant negative correlation was demonstrated by Spearman correlation test. Spearman r = –0.84, P < 0.0001, n = 26 mice. (F) The tumor volumes (day 21, injected side) were plotted the log of the number of IFNγ+CD8+ T cells in the spleen (Spearman r = –0.42, P = 0.03, n = 26 mice).

Copyright © 2026 American Society for Clinical Investigation
ISSN 2379-3708

Sign up for email alerts