Go to The Journal of Clinical Investigation
  • About
  • Editors
  • Consulting Editors
  • For authors
  • Publication ethics
  • Publication alerts by email
  • Transfers
  • Advertising
  • Job board
  • Contact
  • Physician-Scientist Development
  • Current issue
  • Past issues
  • By specialty
    • COVID-19
    • Cardiology
    • Immunology
    • Metabolism
    • Nephrology
    • Oncology
    • Pulmonology
    • All ...
  • Videos
  • Collections
    • In-Press Preview
    • Resource and Technical Advances
    • Clinical Research and Public Health
    • Research Letters
    • Editorials
    • Perspectives
    • Physician-Scientist Development
    • Reviews
    • Top read articles

  • Current issue
  • Past issues
  • Specialties
  • In-Press Preview
  • Resource and Technical Advances
  • Clinical Research and Public Health
  • Research Letters
  • Editorials
  • Perspectives
  • Physician-Scientist Development
  • Reviews
  • Top read articles
  • About
  • Editors
  • Consulting Editors
  • For authors
  • Publication ethics
  • Publication alerts by email
  • Transfers
  • Advertising
  • Job board
  • Contact
mTOR pathway activation drives lung cell senescence and emphysema
Amal Houssaini, Marielle Breau, Kanny Kebe, Shariq Abid, Elisabeth Marcos, Larissa Lipskaia, Dominique Rideau, Aurelien Parpaleix, Jin Huang, Valerie Amsellem, Nora Vienney, Pierre Validire, Bernard Maitre, Aya Attwe, Christina Lukas, David Vindrieux, Jorge Boczkowski, Genevieve Derumeaux, Mario Pende, David Bernard, Silke Meiners, Serge Adnot
Amal Houssaini, Marielle Breau, Kanny Kebe, Shariq Abid, Elisabeth Marcos, Larissa Lipskaia, Dominique Rideau, Aurelien Parpaleix, Jin Huang, Valerie Amsellem, Nora Vienney, Pierre Validire, Bernard Maitre, Aya Attwe, Christina Lukas, David Vindrieux, Jorge Boczkowski, Genevieve Derumeaux, Mario Pende, David Bernard, Silke Meiners, Serge Adnot
View: Text | PDF
Research Article Aging Pulmonology

mTOR pathway activation drives lung cell senescence and emphysema

  • Text
  • PDF
Abstract

Chronic obstructive pulmonary disease (COPD) is a highly prevalent and devastating condition for which no curative treatment is available. Exaggerated lung cell senescence may be a major pathogenic factor. Here, we investigated the potential role for mTOR signaling in lung cell senescence and alterations in COPD using lung tissue and derived cultured cells from patients with COPD and from age- and sex-matched control smokers. Cell senescence in COPD was linked to mTOR activation, and mTOR inhibition by low-dose rapamycin prevented cell senescence and inhibited the proinflammatory senescence-associated secretory phenotype. To explore whether mTOR activation was a causal pathogenic factor, we developed transgenic mice exhibiting mTOR overactivity in lung vascular cells or alveolar epithelial cells. In this model, mTOR activation was sufficient to induce lung cell senescence and to mimic COPD lung alterations, with the rapid development of lung emphysema, pulmonary hypertension, and inflammation. These findings support a causal relationship between mTOR activation, lung cell senescence, and lung alterations in COPD, thereby identifying the mTOR pathway as a potentially new therapeutic target in COPD.

Authors

Amal Houssaini, Marielle Breau, Kanny Kebe, Shariq Abid, Elisabeth Marcos, Larissa Lipskaia, Dominique Rideau, Aurelien Parpaleix, Jin Huang, Valerie Amsellem, Nora Vienney, Pierre Validire, Bernard Maitre, Aya Attwe, Christina Lukas, David Vindrieux, Jorge Boczkowski, Genevieve Derumeaux, Mario Pende, David Bernard, Silke Meiners, Serge Adnot

×

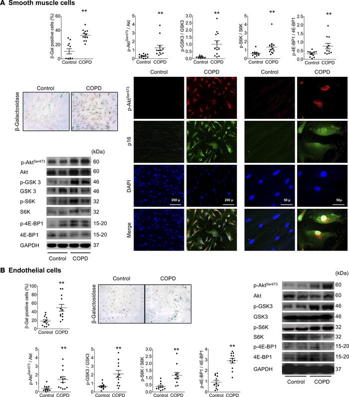
Figure 2

Analysis of cultured cells from patients with COPD and controls.

Options: View larger image (or click on image) Download as PowerPoint
Analysis of cultured cells from patients with COPD and controls.
(A) Per...
(A) Percentage of β-Gal–positive cells and protein levels of Akt phosphorylated at Ser473 (Akt-Ser473), glycogen synthase kinase 3 (GSK3), S6 kinase (S6K), and 4E-binding protein 1 (4E-BP1) proteins in cultured pulmonary artery smooth muscle cells (PA-SMCs) from 11 controls and 12 patients with COPD at the earliest cell passage. Values are mean ± SEM. **P < 0.01 vs. controls, by 2-tailed t test. Representative photographs of PA-SMCs from patients with COPD and controls stained for senescence-associated β-Gal activity at the corresponding cell passage (left panel; original magnification, 10×). Representative photographs of PA-SMCs from patients with COPD and controls costained for p-Akt and p16 (right panels), illustrated with their respective gels. Scale bars: middle panel 200μm and right panel 25 μm. (B) Similar representations for pulmonary vascular endothelial cells (P-ECs) from 12 patients with COPD and 12 controls. These measurements were performed in cells deprived of serum for 24 hours (P-ECs) or for 48 hours (PA-SMCs).

Copyright © 2026 American Society for Clinical Investigation
ISSN 2379-3708

Sign up for email alerts