Go to The Journal of Clinical Investigation
  • About
  • Editors
  • Consulting Editors
  • For authors
  • Publication ethics
  • Publication alerts by email
  • Transfers
  • Advertising
  • Job board
  • Contact
  • Physician-Scientist Development
  • Current issue
  • Past issues
  • By specialty
    • COVID-19
    • Cardiology
    • Immunology
    • Metabolism
    • Nephrology
    • Oncology
    • Pulmonology
    • All ...
  • Videos
  • Collections
    • In-Press Preview
    • Resource and Technical Advances
    • Clinical Research and Public Health
    • Research Letters
    • Editorials
    • Perspectives
    • Physician-Scientist Development
    • Reviews
    • Top read articles

  • Current issue
  • Past issues
  • Specialties
  • In-Press Preview
  • Resource and Technical Advances
  • Clinical Research and Public Health
  • Research Letters
  • Editorials
  • Perspectives
  • Physician-Scientist Development
  • Reviews
  • Top read articles
  • About
  • Editors
  • Consulting Editors
  • For authors
  • Publication ethics
  • Publication alerts by email
  • Transfers
  • Advertising
  • Job board
  • Contact
mTOR pathway activation drives lung cell senescence and emphysema
Amal Houssaini, … , Silke Meiners, Serge Adnot
Amal Houssaini, … , Silke Meiners, Serge Adnot
Published February 8, 2018
Citation Information: JCI Insight. 2018;3(3):e93203. https://doi.org/10.1172/jci.insight.93203.
View: Text | PDF
Research Article Aging Pulmonology

mTOR pathway activation drives lung cell senescence and emphysema

  • Text
  • PDF
Abstract

Chronic obstructive pulmonary disease (COPD) is a highly prevalent and devastating condition for which no curative treatment is available. Exaggerated lung cell senescence may be a major pathogenic factor. Here, we investigated the potential role for mTOR signaling in lung cell senescence and alterations in COPD using lung tissue and derived cultured cells from patients with COPD and from age- and sex-matched control smokers. Cell senescence in COPD was linked to mTOR activation, and mTOR inhibition by low-dose rapamycin prevented cell senescence and inhibited the proinflammatory senescence-associated secretory phenotype. To explore whether mTOR activation was a causal pathogenic factor, we developed transgenic mice exhibiting mTOR overactivity in lung vascular cells or alveolar epithelial cells. In this model, mTOR activation was sufficient to induce lung cell senescence and to mimic COPD lung alterations, with the rapid development of lung emphysema, pulmonary hypertension, and inflammation. These findings support a causal relationship between mTOR activation, lung cell senescence, and lung alterations in COPD, thereby identifying the mTOR pathway as a potentially new therapeutic target in COPD.

Authors

Amal Houssaini, Marielle Breau, Kanny Kebe, Shariq Abid, Elisabeth Marcos, Larissa Lipskaia, Dominique Rideau, Aurelien Parpaleix, Jin Huang, Valerie Amsellem, Nora Vienney, Pierre Validire, Bernard Maitre, Aya Attwe, Christina Lukas, David Vindrieux, Jorge Boczkowski, Genevieve Derumeaux, Mario Pende, David Bernard, Silke Meiners, Serge Adnot

×

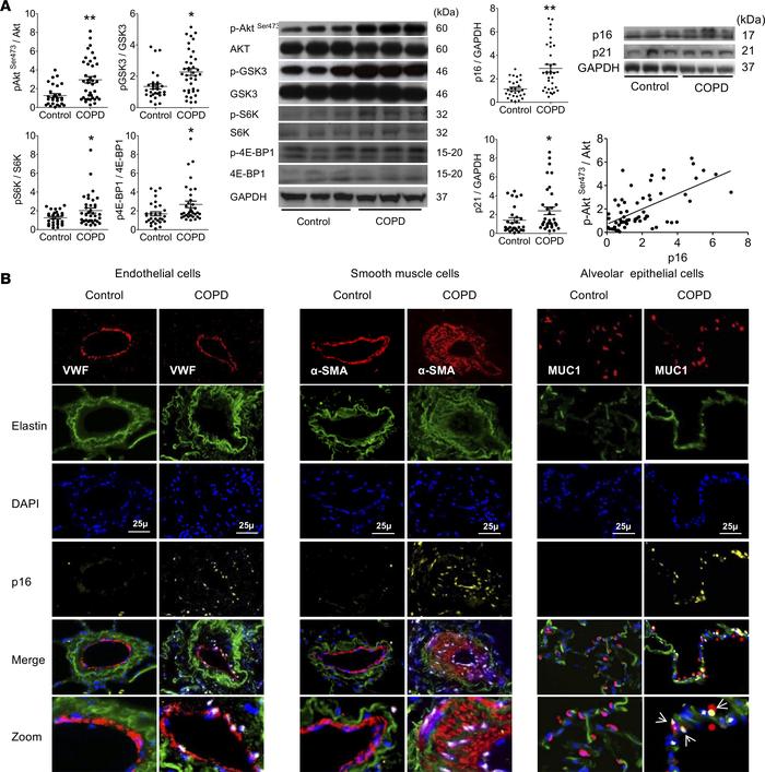
Figure 1

Analysis of lung samples from 30 patients with COPD and 30 controls.

Options: View larger image (or click on image) Download as PowerPoint
Analysis of lung samples from 30 patients with COPD and 30 controls.
(A)...
(A) Protein levels of Akt phosphorylated at Ser473 (Akt-Ser473), glycogen synthase kinase 3 (GSK3), S6 kinase (S6K), and 4E-binding protein 1 (4E-BP1), and of p16 and p21 proteins, measured in the lungs relative to GAPDH, using Western blot, in patients with COPD and controls. Values are mean ± SEM, *P < 0.05, **P < 0.01 compared with values from controls. Positive correlation between p-Akt-Ser473 and p16 protein levels (Spearman r = 0.59; P < 0.001, by 2-tailed unpaired t test) in patients with COPD and controls. (B) From left to right, representative photographs of von Willebrand factor–positive endothelial cells, α-SMA–positive smooth muscle cells, and α-MUC1–positive alveolar epithelial cells also stained for p16. Scale bars: 25 μm.

Copyright © 2025 American Society for Clinical Investigation
ISSN 2379-3708

Sign up for email alerts