Go to The Journal of Clinical Investigation
  • About
  • Editors
  • Consulting Editors
  • For authors
  • Publication ethics
  • Publication alerts by email
  • Transfers
  • Advertising
  • Job board
  • Contact
  • Physician-Scientist Development
  • Current issue
  • Past issues
  • By specialty
    • COVID-19
    • Cardiology
    • Immunology
    • Metabolism
    • Nephrology
    • Oncology
    • Pulmonology
    • All ...
  • Videos
  • Collections
    • In-Press Preview
    • Resource and Technical Advances
    • Clinical Research and Public Health
    • Research Letters
    • Editorials
    • Perspectives
    • Physician-Scientist Development
    • Reviews
    • Top read articles

  • Current issue
  • Past issues
  • Specialties
  • In-Press Preview
  • Resource and Technical Advances
  • Clinical Research and Public Health
  • Research Letters
  • Editorials
  • Perspectives
  • Physician-Scientist Development
  • Reviews
  • Top read articles
  • About
  • Editors
  • Consulting Editors
  • For authors
  • Publication ethics
  • Publication alerts by email
  • Transfers
  • Advertising
  • Job board
  • Contact
An activated Th17-prone T cell subset involved in chronic graft-versus-host disease sensitive to pharmacological inhibition
Edouard Forcade, Katelyn Paz, Ryan Flynn, Brad Griesenauer, Tohti Amet, Wei Li, Liangyi Liu, Giorgos Bakoyannis, Di Jiang, Hong Wei Chu, Mercedes Lobera, Jianfei Yang, David S. Wilkes, Jing Du, Kate Gartlan, Geoffrey R. Hill, Kelli P.A. MacDonald, Eduardo L. Espada, Patrick Blanco, Jonathan S. Serody, John Koreth, Corey S. Cutler, Joseph H. Antin, Robert J. Soiffer, Jerome Ritz, Sophie Paczesny, Bruce R. Blazar
Edouard Forcade, Katelyn Paz, Ryan Flynn, Brad Griesenauer, Tohti Amet, Wei Li, Liangyi Liu, Giorgos Bakoyannis, Di Jiang, Hong Wei Chu, Mercedes Lobera, Jianfei Yang, David S. Wilkes, Jing Du, Kate Gartlan, Geoffrey R. Hill, Kelli P.A. MacDonald, Eduardo L. Espada, Patrick Blanco, Jonathan S. Serody, John Koreth, Corey S. Cutler, Joseph H. Antin, Robert J. Soiffer, Jerome Ritz, Sophie Paczesny, Bruce R. Blazar
View: Text | PDF
Research Article Immunology Transplantation

An activated Th17-prone T cell subset involved in chronic graft-versus-host disease sensitive to pharmacological inhibition

  • Text
  • PDF
Abstract

Chronic graft-versus-host disease (cGvHD) remains a major complication of allogeneic stem cell transplantation requiring novel therapies. CD146 and CCR5 are expressed by activated T cells and associated with increased T cell migration capacity and Th17 polarization. We performed a multiparametric flow cytometry analysis in a cohort of 40 HSCT patients together with a cGvHD murine model to understand the role of CD146-expressing subsets. We observed an increased frequency of CD146+ CD4 T cells in the 20 patients with active cGvHD with enhanced RORγt expression. This Th17-prone subset was enriched for cells coexpressing CD146 and CCR5 that harbor mixed Th1/Th17 features and were more frequent in cGvHD patients. Utilizing a murine cGvHD model with bronchiolitis obliterans (BO), we observed that donor T cells from CD146-deficient mice versus those from WT mice caused significantly reduced pulmonary cGvHD. Reduced cGvHD was not the result of failed germinal center B cell or T follicular helper cell generation. Instead, CD146-deficient T cells had significantly lower pulmonary macrophage infiltration and T cell CCR5, IL-17, and IFN-γ coexpression, suggesting defective pulmonary end-organ effector mechanisms. We, thus, evaluated the effect of TMP778, a small-molecule RORγt activity inhibitor. TMP778 markedly alleviated cGvHD in murine models similarly to agents targeting the Th17 pathway, such as STAT3 inhibitor or IL-17–blocking antibody. Our data suggest CD146-expressing T cells as a cGvHD biomarker and suggest that targeting the Th17 pathway may represent a promising therapy for cGvHD.

Authors

Edouard Forcade, Katelyn Paz, Ryan Flynn, Brad Griesenauer, Tohti Amet, Wei Li, Liangyi Liu, Giorgos Bakoyannis, Di Jiang, Hong Wei Chu, Mercedes Lobera, Jianfei Yang, David S. Wilkes, Jing Du, Kate Gartlan, Geoffrey R. Hill, Kelli P.A. MacDonald, Eduardo L. Espada, Patrick Blanco, Jonathan S. Serody, John Koreth, Corey S. Cutler, Joseph H. Antin, Robert J. Soiffer, Jerome Ritz, Sophie Paczesny, Bruce R. Blazar

×

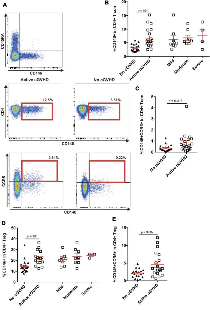
Figure 1

CD146 and CCR5 expression within CD4+ Tcon (non CD25hiCD127low within CD4+ T cells) and Treg (CD25hiFoxP3+ within CD4+ T cells) subsets.

Options: View larger image (or click on image) Download as PowerPoint
CD146 and CCR5 expression within CD4+ Tcon (non CD25hiCD127low within CD...
(A) Color plots representing the gating strategy of CD146-expressing cells according to CD45RA, and representative examples of CD146+ and CD146+CCR5+ subsets (in CD4+ T live lymphocyte gate) in 1 active cGvHD patient and 1 patient without cGvHD. (B–E) Data shown are dot plots (mean ± SEM) according to different clinical groups: No (n = 20) or active cGvHD (n = 20) and different clinical grades of cGvHD according to NIH criteria (mild, n = 8; moderate, n = 8; severe, n = 4). Unpaired t test comparing the frequencies between groups. Comparisons in B–E were analyzed using the Wilcoxon rank-sum test.

Copyright © 2026 American Society for Clinical Investigation
ISSN 2379-3708

Sign up for email alerts