Go to The Journal of Clinical Investigation
  • About
  • Editors
  • Consulting Editors
  • For authors
  • Publication ethics
  • Publication alerts by email
  • Transfers
  • Advertising
  • Job board
  • Contact
  • Physician-Scientist Development
  • Current issue
  • Past issues
  • By specialty
    • COVID-19
    • Cardiology
    • Immunology
    • Metabolism
    • Nephrology
    • Oncology
    • Pulmonology
    • All ...
  • Videos
  • Collections
    • In-Press Preview
    • Resource and Technical Advances
    • Clinical Research and Public Health
    • Research Letters
    • Editorials
    • Perspectives
    • Physician-Scientist Development
    • Reviews
    • Top read articles

  • Current issue
  • Past issues
  • Specialties
  • In-Press Preview
  • Resource and Technical Advances
  • Clinical Research and Public Health
  • Research Letters
  • Editorials
  • Perspectives
  • Physician-Scientist Development
  • Reviews
  • Top read articles
  • About
  • Editors
  • Consulting Editors
  • For authors
  • Publication ethics
  • Publication alerts by email
  • Transfers
  • Advertising
  • Job board
  • Contact
Prolonged activation of IL-5–producing ILC2 causes pulmonary arterial hypertrophy
Masashi Ikutani, Koichi Tsuneyama, Makoto Kawaguchi, Junya Fukuoka, Fujimi Kudo, Susumu Nakae, Makoto Arita, Yoshinori Nagai, Satoshi Takaki, Kiyoshi Takatsu
Masashi Ikutani, Koichi Tsuneyama, Makoto Kawaguchi, Junya Fukuoka, Fujimi Kudo, Susumu Nakae, Makoto Arita, Yoshinori Nagai, Satoshi Takaki, Kiyoshi Takatsu
View: Text | PDF
Research Article Immunology

Prolonged activation of IL-5–producing ILC2 causes pulmonary arterial hypertrophy

  • Text
  • PDF
Abstract

IL-33 is one of the critical cytokines that activates group 2 innate lymphoid cells (ILC2s) and mediates allergic reactions. Accumulating evidence suggests that IL-33 is also involved in the pathogenesis of several chronic inflammatory diseases. Previously, we generated an IL-5 reporter mouse and revealed that lung IL-5–producing ILC2s played essential roles in regulating eosinophil biology. In this study, we evaluated the consequences of IL-33 administration over a long period, and we observed significant expansion of ILC2s and eosinophils surrounding pulmonary arteries. Unexpectedly, pulmonary arteries showed severe occlusive hypertrophy that was ameliorated in IL-5– or eosinophil-deficient mice, but not in Rag2-deficient mice. This indicates that IL-5–producing ILC2s and eosinophils play pivotal roles in pulmonary arterial hypertrophy. Administration of a clinically used vasodilator was effective in reducing IL-33–induced hypertrophy and repressed the expansion of ILC2s and eosinophils. Taken together, these observations demonstrate a previously unrecognized mechanism in the development of pulmonary arterial hypertrophy and the causative roles of ILC2 in the process.

Authors

Masashi Ikutani, Koichi Tsuneyama, Makoto Kawaguchi, Junya Fukuoka, Fujimi Kudo, Susumu Nakae, Makoto Arita, Yoshinori Nagai, Satoshi Takaki, Kiyoshi Takatsu

×

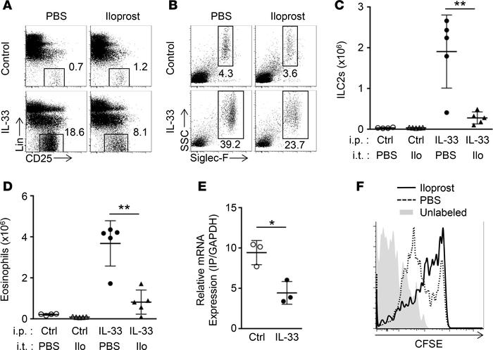
Figure 5

Iloprost directly suppresses ILC2 proliferation.

Options: View larger image (or click on image) Download as PowerPoint
Iloprost directly suppresses ILC2 proliferation.
(A and B) Representativ...
(A and B) Representative flow cytometric analysis of CD25+ nongranulocytes (A) and eosinophils (B) from WT mice treated i.p. with PBS (control) or IL-33, and intratracheally with PBS or iloprost on days 0, 7, and 14 (n = 4 per group). Lin indicates lineage. (C and D) Numbers of Lin–CD25+ cells (ILC2s) (C) and eosinophils (D) calculated according to flow cytometric analysis of A and B, respectively. The left lobe was used for this experiment. Ctrl and Ilo indicate control and iloprost, respectively. (E) Expression of prostaglandin I2 receptor (IP) on ILC2s. CD45+Lin–CD25+ ILC2s were sorted from lung cell suspension of WT mice treated with PBS (control) or IL-33 for 3 days. Data shown are means ± SD of three independent experiments. (F) Proliferation of purified ILC2s in the presence of iloprost in culture. Sorted ILC2s from mice treated with IL-33 for 3 days were labeled with CFSE. Unlabeled (shaded histogram) or labeled cells were cultured for 7 days with IL-33 in the presence of PBS (dotted line) or iloprost (black line). Data are representative of three independent experiments. Graph data are shown as means ± SD. P values were calculated using the two-tailed Student’s t test. Asterisks indicate statistical significance (*P < 0.05; **P < 0.01).

Copyright © 2025 American Society for Clinical Investigation
ISSN 2379-3708

Sign up for email alerts