Go to The Journal of Clinical Investigation
  • About
  • Editors
  • Consulting Editors
  • For authors
  • Publication ethics
  • Publication alerts by email
  • Transfers
  • Advertising
  • Job board
  • Contact
  • Physician-Scientist Development
  • Current issue
  • Past issues
  • By specialty
    • COVID-19
    • Cardiology
    • Immunology
    • Metabolism
    • Nephrology
    • Oncology
    • Pulmonology
    • All ...
  • Videos
  • Collections
    • In-Press Preview
    • Resource and Technical Advances
    • Clinical Research and Public Health
    • Research Letters
    • Editorials
    • Perspectives
    • Physician-Scientist Development
    • Reviews
    • Top read articles

  • Current issue
  • Past issues
  • Specialties
  • In-Press Preview
  • Resource and Technical Advances
  • Clinical Research and Public Health
  • Research Letters
  • Editorials
  • Perspectives
  • Physician-Scientist Development
  • Reviews
  • Top read articles
  • About
  • Editors
  • Consulting Editors
  • For authors
  • Publication ethics
  • Publication alerts by email
  • Transfers
  • Advertising
  • Job board
  • Contact
A molecular signature of preclinical rheumatoid arthritis triggered by dysregulated PTPN22
Hui-Hsin Chang, Guang-Yaw Liu, Nishant Dwivedi, Bo Sun, Yuko Okamoto, Jennifer D. Kinslow, Kevin D. Deane, M. Kristen Demoruelle, Jill M. Norris, Paul R. Thompson, Jeffrey A. Sparks, Deepak A. Rao, Elizabeth W. Karlson, Hui-Chih Hung, V. Michael Holers, I-Cheng Ho
Hui-Hsin Chang, Guang-Yaw Liu, Nishant Dwivedi, Bo Sun, Yuko Okamoto, Jennifer D. Kinslow, Kevin D. Deane, M. Kristen Demoruelle, Jill M. Norris, Paul R. Thompson, Jeffrey A. Sparks, Deepak A. Rao, Elizabeth W. Karlson, Hui-Chih Hung, V. Michael Holers, I-Cheng Ho
View: Text | PDF
Research Article

A molecular signature of preclinical rheumatoid arthritis triggered by dysregulated PTPN22

  • Text
  • PDF
Abstract

A unique feature of rheumatoid arthritis (RA) is the presence of anti-citrullinated protein antibodies (ACPA). Several risk factors for RA are known to increase the expression or activity of peptidyl arginine deiminases (PADs), which catalyze citrullination and, when dysregulated, can result in hypercitrullination. However, the consequence of hypercitrullination is unknown and the function of each PAD has yet to be defined. Th cells of RA patients are hypoglycolytic and hyperproliferative due to impaired expression of PFKFB3 and ATM, respectively. Here, we report that these features are also observed in peripheral blood mononuclear cells (PBMCs) from healthy at-risk individuals (ARIs). PBMCs of ARIs are also hypercitrullinated and produce more IL-2 and Th17 cytokines but fewer Th2 cytokines. These abnormal features are due to impaired induction of PTPN22, a phosphatase that also suppresses citrullination independently of its phosphatase activity. Attenuated phosphatase activity of PTPN22 results in aberrant expression of IL-2, ATM, and PFKFB3, whereas diminished nonphosphatase activity of PTPN22 leads to hypercitrullination mediated by PADs. PAD2- or PAD4-mediated hypercitrullination reduces the expression of Th2 cytokines. By contrast, only PAD2-mediated hypercitrullination can increase the expression of Th17 cytokines. Taken together, our data depict a molecular signature of preclinical RA that is triggered by impaired induction of PTPN22.

Authors

Hui-Hsin Chang, Guang-Yaw Liu, Nishant Dwivedi, Bo Sun, Yuko Okamoto, Jennifer D. Kinslow, Kevin D. Deane, M. Kristen Demoruelle, Jill M. Norris, Paul R. Thompson, Jeffrey A. Sparks, Deepak A. Rao, Elizabeth W. Karlson, Hui-Chih Hung, V. Michael Holers, I-Cheng Ho

×

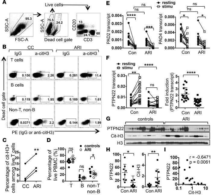
Figure 3

Sources and causes of citrullinated histone H3 in PBMCs of at-risk individuals.

Options: View larger image (or click on image) Download as PowerPoint
Sources and causes of citrullinated histone H3 in PBMCs of at-risk indiv...
(A–D) PBMCs were subjected to intracellular staining with control IgG or anti–citrullinated histone H3 (anti-cit-H3). The gating strategy is shown in A. The cit-H3 staining of live T, B, and non-T/non-B cells is shown in B. The percentages of cit-H3+ T cells from 3 paired experiments are shown in C. The percentages of T, B, and non-T/non-B cells in PBMCs from 8 paired experiments are shown in D. (E and F) PBMCs from 14 at-risk individuals (ARIs) and 14 control donors (con) were left unstimulated or stimulated with anti-CD3 for 24 hours. Transcript levels of PAD2 and PAD4 (E) and PTPN22 (F) in PBMCs were measured with real-time PCR. Normalized values from the same donors are connected with lines. The fold induction of PTPN22 is shown in the right panel of F. (G–I) Anti-CD3 stimulated PBMCs from 9 ARIs and 8 control donors were analyzed with Western blotting for PTPN22, cit-H3, and total histone H3 (H3). The density of PTPN22 and cit-H3 was normalized against that of H3 and shown in H. The normalized PTPN22 values were plotted against normalized cit-H3 values and shown in I. Statistical analysis was performed with Student’s 2-tailed t test in C, D, the right panel of F, and H; 1-way ANOVA in E and the left panel of F; and Spearman’s test in I. *P < 0.05; **P < 0.01; ***P < 0.001; ****P < 0.0001. The bars shown in H represent mean ± SD.

Copyright © 2026 American Society for Clinical Investigation
ISSN 2379-3708

Sign up for email alerts