Go to The Journal of Clinical Investigation
  • About
  • Editors
  • Consulting Editors
  • For authors
  • Publication ethics
  • Publication alerts by email
  • Transfers
  • Advertising
  • Job board
  • Contact
  • Physician-Scientist Development
  • Current issue
  • Past issues
  • By specialty
    • COVID-19
    • Cardiology
    • Immunology
    • Metabolism
    • Nephrology
    • Oncology
    • Pulmonology
    • All ...
  • Videos
  • Collections
    • In-Press Preview
    • Resource and Technical Advances
    • Clinical Research and Public Health
    • Research Letters
    • Editorials
    • Perspectives
    • Physician-Scientist Development
    • Reviews
    • Top read articles

  • Current issue
  • Past issues
  • Specialties
  • In-Press Preview
  • Resource and Technical Advances
  • Clinical Research and Public Health
  • Research Letters
  • Editorials
  • Perspectives
  • Physician-Scientist Development
  • Reviews
  • Top read articles
  • About
  • Editors
  • Consulting Editors
  • For authors
  • Publication ethics
  • Publication alerts by email
  • Transfers
  • Advertising
  • Job board
  • Contact
Interlesional diversity of T cell receptors in melanoma with immune checkpoints enriched in tissue-resident memory T cells
Chandra Sekhar Boddupalli, Noffar Bar, Krishna Kadaveru, Michael Krauthammer, Natopol Pornputtapong, Zifeng Mai, Stephan Ariyan, Deepak Narayan, Harriet Kluger, Yanhong Deng, Rakesh Verma, Rituparna Das, Antonella Bacchiocchi, Ruth Halaban, Mario Sznol, Madhav V. Dhodapkar, Kavita M. Dhodapkar
Chandra Sekhar Boddupalli, Noffar Bar, Krishna Kadaveru, Michael Krauthammer, Natopol Pornputtapong, Zifeng Mai, Stephan Ariyan, Deepak Narayan, Harriet Kluger, Yanhong Deng, Rakesh Verma, Rituparna Das, Antonella Bacchiocchi, Ruth Halaban, Mario Sznol, Madhav V. Dhodapkar, Kavita M. Dhodapkar
View: Text | PDF
Research Article Oncology

Interlesional diversity of T cell receptors in melanoma with immune checkpoints enriched in tissue-resident memory T cells

  • Text
  • PDF
Abstract

Heterogeneity of tumor cells and their microenvironment can affect outcome in cancer. Blockade of immune checkpoints (ICPs) expressed only on a subset of immune cells leads to durable responses in advanced melanoma. Tissue-resident memory T (TRM) cells have recently emerged as a distinct subset of memory T cells in nonlymphoid tissues. Here, we show that functional properties and expression of ICPs within tumor-infiltrating lymphocytes (TILs) differ from those of blood T cells. TILs secrete less IL-2, IFN-γ, and TNF-α compared with circulating counterparts, and expression of VEGF correlated with reduced TIL infiltration. Within tumors, ICPs are particularly enriched within T cells with phenotype and genomic features of TRM cells and the CD16+ subset of myeloid cells. Concurrent T cell receptor (TCR) and tumor exome sequencing of individual metastases in the same patient revealed that interlesional diversity of TCRs exceeded differences in mutation/neoantigen load in tumor cells. These findings suggest that the TRM subset of TILs may be the major target of ICP blockade and illustrate interlesional diversity of tissue-resident TCRs within individual metastases, which did not equilibrate between metastases and may differentially affect the outcome of immune therapy at each site.

Authors

Chandra Sekhar Boddupalli, Noffar Bar, Krishna Kadaveru, Michael Krauthammer, Natopol Pornputtapong, Zifeng Mai, Stephan Ariyan, Deepak Narayan, Harriet Kluger, Yanhong Deng, Rakesh Verma, Rituparna Das, Antonella Bacchiocchi, Ruth Halaban, Mario Sznol, Madhav V. Dhodapkar, Kavita M. Dhodapkar

×

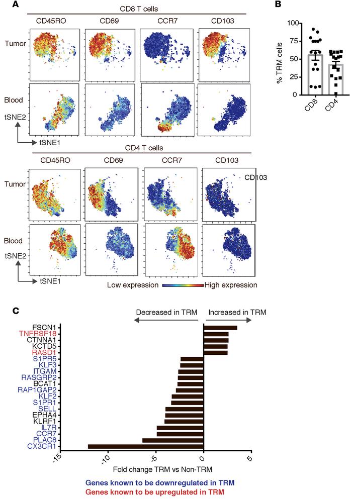
Figure 2

Melanoma tumors are enriched for tissue-resident memory T cells.

Options: View larger image (or click on image) Download as PowerPoint
Melanoma tumors are enriched for tissue-resident memory T cells.
Paired ...
Paired blood and tumor tissue (n = 10) were stained and analyzed together using single-cell mass cytometry. Data were acquired using a CyTOF2 machine and analyzed using the CyTOBank analysis software, including the viSNE analysis. The top 20 genes that are differentially expressed between CD8 TRM and CD8 non-TRM cells from tumor tissue are shown. (A) Phenotypic analysis of the T cells within the tumor tissue. Data shows viSNE analysis of CD8+ and CD4+ T cell populations in paired peripheral blood as well as tumor tissue. (B) CD8 and CD4 TRM cells as a percentage of memory T cells within the tumor (n = 15). (C) Freshly obtained tumor-infiltrating lymphocytes from two different patients were flow sorted to isolate CD8 TRM (CD45RO+CD69+CCR7–CD8+) and CD8 non-TRM cells.

Copyright © 2025 American Society for Clinical Investigation
ISSN 2379-3708

Sign up for email alerts