Go to The Journal of Clinical Investigation
  • About
  • Editors
  • Consulting Editors
  • For authors
  • Publication ethics
  • Publication alerts by email
  • Transfers
  • Advertising
  • Job board
  • Contact
  • Physician-Scientist Development
  • Current issue
  • Past issues
  • By specialty
    • COVID-19
    • Cardiology
    • Immunology
    • Metabolism
    • Nephrology
    • Oncology
    • Pulmonology
    • All ...
  • Videos
  • Collections
    • In-Press Preview
    • Resource and Technical Advances
    • Clinical Research and Public Health
    • Research Letters
    • Editorials
    • Perspectives
    • Physician-Scientist Development
    • Reviews
    • Top read articles

  • Current issue
  • Past issues
  • Specialties
  • In-Press Preview
  • Resource and Technical Advances
  • Clinical Research and Public Health
  • Research Letters
  • Editorials
  • Perspectives
  • Physician-Scientist Development
  • Reviews
  • Top read articles
  • About
  • Editors
  • Consulting Editors
  • For authors
  • Publication ethics
  • Publication alerts by email
  • Transfers
  • Advertising
  • Job board
  • Contact
GLUT3 upregulation promotes metabolic reprogramming associated with antiangiogenic therapy resistance
Ruby Kuang, Arman Jahangiri, Smita Mascharak, Alan Nguyen, Ankush Chandra, Patrick M. Flanigan, Garima Yagnik, Jeffrey R. Wagner, Michael De Lay, Diego Carrera, Brandyn A. Castro, Josie Hayes, Maxim Sidorov, Jose Luiz Izquierdo Garcia, Pia Eriksson, Sabrina Ronen, Joanna Phillips, Annette Molinaro, Suneil Koliwad, Manish K. Aghi
Ruby Kuang, Arman Jahangiri, Smita Mascharak, Alan Nguyen, Ankush Chandra, Patrick M. Flanigan, Garima Yagnik, Jeffrey R. Wagner, Michael De Lay, Diego Carrera, Brandyn A. Castro, Josie Hayes, Maxim Sidorov, Jose Luiz Izquierdo Garcia, Pia Eriksson, Sabrina Ronen, Joanna Phillips, Annette Molinaro, Suneil Koliwad, Manish K. Aghi
View: Text | PDF
Research Article Metabolism Oncology

GLUT3 upregulation promotes metabolic reprogramming associated with antiangiogenic therapy resistance

  • Text
  • PDF
Abstract

Clinical trials revealed limited response duration of glioblastomas to VEGF-neutralizing antibody bevacizumab. Thriving in the devascularized microenvironment occurring after antiangiogenic therapy requires tumor cell adaptation to decreased glucose, with 50% less glucose identified in bevacizumab-treated xenografts. Compared with bevacizumab-responsive xenograft cells, resistant cells exhibited increased glucose uptake, glycolysis, 13C NMR pyruvate to lactate conversion, and survival in low glucose. Glucose transporter 3 (GLUT3) was upregulated in bevacizumab-resistant versus sensitive xenografts and patient specimens in a HIF-1α–dependent manner. Resistant versus sensitive cell mitochondria in oxidative phosphorylation–selective conditions produced less ATP. Despite unchanged mitochondrial numbers, normoxic resistant cells had lower mitochondrial membrane potential than sensitive cells, confirming poorer mitochondrial health, but avoided the mitochondrial dysfunction of hypoxic sensitive cells. Thin-layer chromatography revealed increased triglycerides in bevacizumab-resistant versus sensitive xenografts, a change driven by mitochondrial stress. A glycogen synthase kinase-3β inhibitor suppressing GLUT3 transcription caused greater cell death in bevacizumab-resistant than -responsive cells. Overexpressing GLUT3 in tumor cells recapitulated bevacizumab-resistant cell features: survival and proliferation in low glucose, increased glycolysis, impaired oxidative phosphorylation, and rapid in vivo proliferation only slowed by bevacizumab to that of untreated bevacizumab-responsive tumors. Targeting GLUT3 or the increased glycolysis reliance in resistant tumors could unlock the potential of antiangiogenic treatments.

Authors

Ruby Kuang, Arman Jahangiri, Smita Mascharak, Alan Nguyen, Ankush Chandra, Patrick M. Flanigan, Garima Yagnik, Jeffrey R. Wagner, Michael De Lay, Diego Carrera, Brandyn A. Castro, Josie Hayes, Maxim Sidorov, Jose Luiz Izquierdo Garcia, Pia Eriksson, Sabrina Ronen, Joanna Phillips, Annette Molinaro, Suneil Koliwad, Manish K. Aghi

×

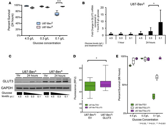
Figure 8

Bevacizumab-resistant xenograft cells exhibit greater survival in low glucose than bevacizumab-responsive cells, a phenotype replicated with GLUT3 upregulation.

Options: View larger image (or click on image) Download as PowerPoint
Bevacizumab-resistant xenograft cells exhibit greater survival in low gl...
(A) Culturing bevacizumab-sensitive glioma cell line–derived xenograft (U87-BevS) and bevacizumab-resistant (U87-BevR) cells in severely low (0.1 g/l) glucose revealed greater survival of U87-BevR than U87-BevS (P = 0.002). Wilcoxon-Mann-Whitney test, n = 6/group. (B) Culturing of U87-BevS cells for 24 hours in severely low glucose levels replicating those seen with antiangiogenic therapy (0.1 g/l) increased GLUT3 transcription relative to that seen at high glucose (4.5 g/l) or moderately low glucose levels, replicating those in tumors not treated with antiangiogenic therapy (0.3 g/l). P = 0.02, Student’s t test, n = 3/group. Error bars represent SDs. (C) Culturing of U87-BevS and U87-BevR cells in 4.5, 0.3, and 0.1 g/l glucose revealed that 24 hours in 0.1 and 0.3 g/l glucose induced GLUT3 protein expression assessed by Western blot in U87-BevS but still not to the levels seen in U87-BevR at any of the glucose concentrations. (D) Glucose uptake was greater in U87-BevS/GLUT3 cells than U87-BevS/empty vector (EV) cells. P = 0.03, Wilcoxon-Mann-Whitney test, n = 42/group. (E) U87-BevS/GLUT3, U87-BevS/GLUT1, and U87-BevS/EV cell survival in 4.5, 0.3, and 0.1 g/l glucose after 96 hours was affected by both the glucose concentration (P < 0.0001) and the nature of the overexpressed glucose transporter, with GLUT3 promoting more survival than GLUT1 (P < 0.0001), and interaction occurring between these variables. P < 0.0001, ANOVA, n = 6/group. For box-and-whisker plots, the horizontal line in the box is the median, while the box extends from the 25th to 75th percentile and the whiskers from minimum to maximum values. *P < 0.05, ***P < 0.001.

Copyright © 2025 American Society for Clinical Investigation
ISSN 2379-3708

Sign up for email alerts