Go to The Journal of Clinical Investigation
  • About
  • Editors
  • Consulting Editors
  • For authors
  • Publication ethics
  • Publication alerts by email
  • Transfers
  • Advertising
  • Job board
  • Contact
  • Physician-Scientist Development
  • Current issue
  • Past issues
  • By specialty
    • COVID-19
    • Cardiology
    • Immunology
    • Metabolism
    • Nephrology
    • Oncology
    • Pulmonology
    • All ...
  • Videos
  • Collections
    • In-Press Preview
    • Resource and Technical Advances
    • Clinical Research and Public Health
    • Research Letters
    • Editorials
    • Perspectives
    • Physician-Scientist Development
    • Reviews
    • Top read articles

  • Current issue
  • Past issues
  • Specialties
  • In-Press Preview
  • Resource and Technical Advances
  • Clinical Research and Public Health
  • Research Letters
  • Editorials
  • Perspectives
  • Physician-Scientist Development
  • Reviews
  • Top read articles
  • About
  • Editors
  • Consulting Editors
  • For authors
  • Publication ethics
  • Publication alerts by email
  • Transfers
  • Advertising
  • Job board
  • Contact
IL4RA on lymphatic endothelial cells promotes T cell egress during sclerodermatous graft versus host disease
Katia Urso, … , Joerg Ermann, Antonios O. Aliprantis
Katia Urso, … , Joerg Ermann, Antonios O. Aliprantis
Published August 4, 2016
Citation Information: JCI Insight. 2016;1(12):e88057. https://doi.org/10.1172/jci.insight.88057.
View: Text | PDF
Research Article Immunology

IL4RA on lymphatic endothelial cells promotes T cell egress during sclerodermatous graft versus host disease

  • Text
  • PDF
Abstract

Systemic sclerosis (SSc) is a potentially fatal autoimmune disorder with limited therapeutic options. Sclerodermatous graft versus host disease (sclGvHD), induced by transfer of B10.D2 splenocytes into BALB/c Rag2–/– mice, models an inflammatory subset of SSc characterized by a prominent IL13-induced gene expression signature in the skin. Host mice deficient in IL4RA, a subunit of the type II IL4/IL13 receptor, are protected from sclGvHD. While IL4RA has a well-established role in Th2 differentiation and alternative macrophage activation, we report here a previously unappreciated function for IL4RA in lymphatic endothelial cells (LECs): regulation of activated T cell egress. Seven days after splenocyte transfer, Il4ra–/– hosts had increased numbers of activated graft CD4+ T cells in skin draining lymph nodes (dLNs) but fewer T cells in efferent lymph, blood, and skin. Sphingosine-1 phosphate (S1P), master regulator of lymphocyte egress from LNs, was lower in dLNs of Il4ra–/– hosts with a corresponding decrease of S1P kinase 1 (Sphk1) expression in LECs. Bypassing the efferent lymphatics via i.v. injection of CD4+ T cells from dLNs of Il4ra–/– sclGvHD mice restored clinical GvHD in secondary Il4ra–/– recipients. These results identify a role for IL4RA and suggest that modulation of lymphocyte egress from LNs may be effective in SSc and GvHD.

Authors

Katia Urso, David Alvarez, Viviana Cremasco, Kelly Tsang, Angelo Grauel, Robert Lafyatis, Ulrich H. von Andrian, Joerg Ermann, Antonios O. Aliprantis

×

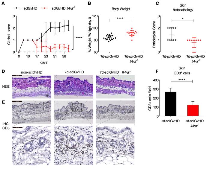
Figure 1

IL4RA-deficient hosts are protected from sclGvHD.

Options: View larger image (or click on image) Download as PowerPoint
IL4RA-deficient hosts are protected from sclGvHD.
(A) Clinical scores of...
(A) Clinical scores of sclGvHD and sclGvHD Il4ra–/– mice observed for 6 weeks (n = 7–9 per group, ****P < 0.0001, 2-way ANOVA with Bonferroni post-test). (B) Body weight (% of baseline) 7 days after splenocyte transfer (n = 18 per group; ****P < 0.0001, Student’s t test). (C and D) Pathological score of inflammation (C) based on H&E sections (D) of back skin from 7d-sclGvHD and 7d-sclGvHD Il4ra–/– mice (n = 10 per group; *P < 0.05, Mann-Whitney U test). (D and E) Representative (D) H&E staining and (E) CD3 immunostaining of back skin sections from 7d-sclGvHD and 7d-sclGvHD Il4ra–/– mice; 10×. Scale bar: 200 μm (D and E [upper panel]); 40×. Scale bar: 50 μm (E [lower panel]). (F) Quantification of CD3+ cells in skin sections (n = 9–10 per group, 4 fields/mouse (20× pictures) were evaluated, ****P < 0.0001, Student’s t test). All graphs represent mean and ±SD. The graphs represent data pooled from 3 independent experiments. The experiment shown in A are data pooled from 2 independent experiments to confirm the previous data published in ref. 5.

Copyright © 2025 American Society for Clinical Investigation
ISSN 2379-3708

Sign up for email alerts