Go to The Journal of Clinical Investigation
  • About
  • Editors
  • Consulting Editors
  • For authors
  • Publication ethics
  • Publication alerts by email
  • Transfers
  • Advertising
  • Job board
  • Contact
  • Physician-Scientist Development
  • Current issue
  • Past issues
  • By specialty
    • COVID-19
    • Cardiology
    • Immunology
    • Metabolism
    • Nephrology
    • Oncology
    • Pulmonology
    • All ...
  • Videos
  • Collections
    • In-Press Preview
    • Resource and Technical Advances
    • Clinical Research and Public Health
    • Research Letters
    • Editorials
    • Perspectives
    • Physician-Scientist Development
    • Reviews
    • Top read articles

  • Current issue
  • Past issues
  • Specialties
  • In-Press Preview
  • Resource and Technical Advances
  • Clinical Research and Public Health
  • Research Letters
  • Editorials
  • Perspectives
  • Physician-Scientist Development
  • Reviews
  • Top read articles
  • About
  • Editors
  • Consulting Editors
  • For authors
  • Publication ethics
  • Publication alerts by email
  • Transfers
  • Advertising
  • Job board
  • Contact
Parasympathetic dysfunction and antiarrhythmic effect of vagal nerve stimulation following myocardial infarction
Marmar Vaseghi, Siamak Salavatian, Pradeep S. Rajendran, Daigo Yagishita, William R. Woodward, David Hamon, Kentaro Yamakawa, Tadanobu Irie, Beth A. Habecker, Kalyanam Shivkumar
Marmar Vaseghi, Siamak Salavatian, Pradeep S. Rajendran, Daigo Yagishita, William R. Woodward, David Hamon, Kentaro Yamakawa, Tadanobu Irie, Beth A. Habecker, Kalyanam Shivkumar
View: Text | PDF
Research Article Cardiology

Parasympathetic dysfunction and antiarrhythmic effect of vagal nerve stimulation following myocardial infarction

  • Text
  • PDF
Abstract

Myocardial infarction causes sympathetic activation and parasympathetic dysfunction, which increase risk of sudden death due to ventricular arrhythmias. Mechanisms underlying parasympathetic dysfunction are unclear. The aim of this study was to delineate consequences of myocardial infarction on parasympathetic myocardial neurotransmitter levels and the function of parasympathetic cardiac ganglia neurons, and to assess electrophysiological effects of vagal nerve stimulation on ventricular arrhythmias in a chronic porcine infarct model. While norepinephrine levels decreased, cardiac acetylcholine levels remained preserved in border zones and viable myocardium of infarcted hearts. In vivo neuronal recordings demonstrated abnormalities in firing frequency of parasympathetic neurons of infarcted animals. Neurons that were activated by parasympathetic stimulation had low basal firing frequency, while neurons that were suppressed by left vagal nerve stimulation had abnormally high basal activity. Myocardial infarction increased sympathetic inputs to parasympathetic convergent neurons. However, the underlying parasympathetic cardiac neuronal network remained intact. Augmenting parasympathetic drive with vagal nerve stimulation reduced ventricular arrhythmia inducibility by decreasing ventricular excitability and heterogeneity of repolarization of infarct border zones, an area with known proarrhythmic potential. Preserved acetylcholine levels and intact parasympathetic neuronal pathways can explain the electrical stabilization of infarct border zones with vagal nerve stimulation, providing insight into its antiarrhythmic benefit.

Authors

Marmar Vaseghi, Siamak Salavatian, Pradeep S. Rajendran, Daigo Yagishita, William R. Woodward, David Hamon, Kentaro Yamakawa, Tadanobu Irie, Beth A. Habecker, Kalyanam Shivkumar

×

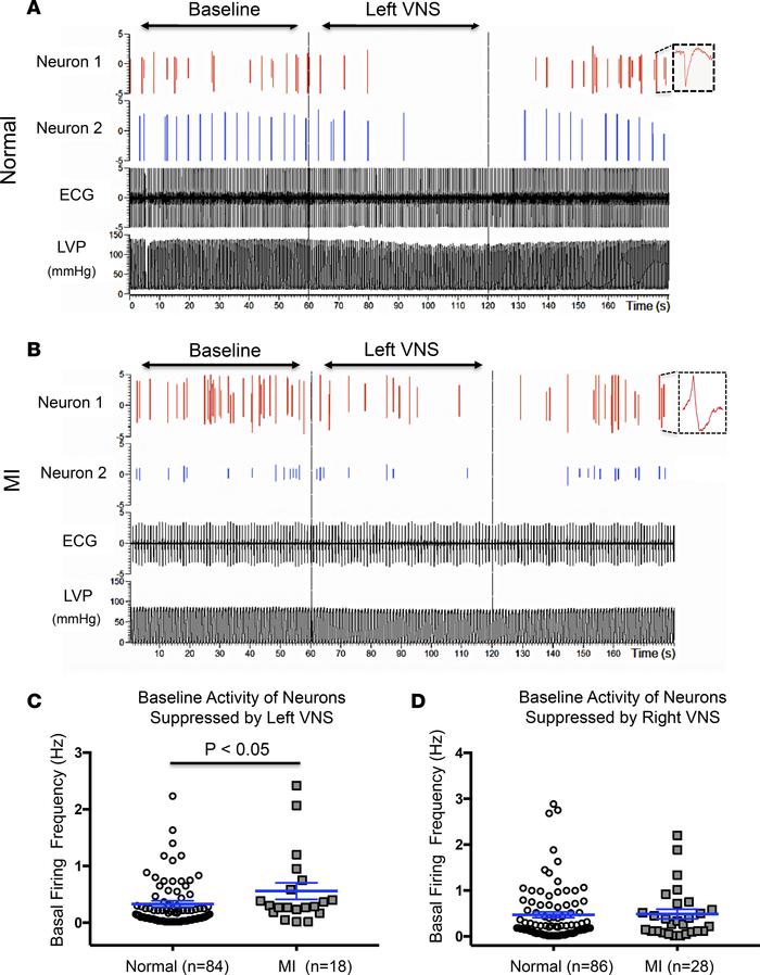
Figure 3

Recordings from cardiac neurons that are suppressed by VNS.

Options: View larger image (or click on image) Download as PowerPoint
Recordings from cardiac neurons that are suppressed by VNS.
(A) Example ...
(A) Example of direct neuronal recordings from the VIV fat pad ganglia of a normal heart showing 2 neurons that decrease their firing activity with VNS and were therefore classified as postganglionic parasympathetic neurons. Each neuron was identified and classified by its unique neuronal waveform (inset). (B) Example of neuronal recordings from the VIV fat pad of an infarcted heart demonstrating 2 neurons that also decreased their firing frequency with VNS. Basal activity in the minute prior to VNS compared with during VNS was used to identify parasympathetic neurons. (C) The basal (prestimulation) activity of parasympathetic neurons that were suppressed by left VNS is reduced in MI compared with normal hearts (P < 0.05, unpaired Student’s t test, n = 84 neurons from 15 normal and n = 18 neurons from infarcted animals). (D) Basal activity of neurons that are suppressed by right VNS is unchanged in normal vs. infarcted hearts (P = 0.4, unpaired Student’s t test, n = 86 neurons from 15 normal and n = 28 neurons from 10 infarcted animals). LVP, left ventricular pressure; MI, myocardial infarction; VNS, vagal nerve stimulation.

Copyright © 2026 American Society for Clinical Investigation
ISSN 2379-3708

Sign up for email alerts