Go to The Journal of Clinical Investigation
  • About
  • Editors
  • Consulting Editors
  • For authors
  • Publication ethics
  • Publication alerts by email
  • Transfers
  • Advertising
  • Job board
  • Contact
  • Physician-Scientist Development
  • Current issue
  • Past issues
  • By specialty
    • COVID-19
    • Cardiology
    • Immunology
    • Metabolism
    • Nephrology
    • Oncology
    • Pulmonology
    • All ...
  • Videos
  • Collections
    • In-Press Preview
    • Resource and Technical Advances
    • Clinical Research and Public Health
    • Research Letters
    • Editorials
    • Perspectives
    • Physician-Scientist Development
    • Reviews
    • Top read articles

  • Current issue
  • Past issues
  • Specialties
  • In-Press Preview
  • Resource and Technical Advances
  • Clinical Research and Public Health
  • Research Letters
  • Editorials
  • Perspectives
  • Physician-Scientist Development
  • Reviews
  • Top read articles
  • About
  • Editors
  • Consulting Editors
  • For authors
  • Publication ethics
  • Publication alerts by email
  • Transfers
  • Advertising
  • Job board
  • Contact
Pediatric T cell and B cell responses to SARS-CoV-2 infection
L. Benjamin Hills, … , Matthew S. Kelly, Shane Crotty
L. Benjamin Hills, … , Matthew S. Kelly, Shane Crotty
Published September 4, 2025
Citation Information: JCI Insight. 2025;10(20):e196032. https://doi.org/10.1172/jci.insight.196032.
View: Text | PDF
Clinical Research and Public Health Clinical Research Immunology Infectious disease

Pediatric T cell and B cell responses to SARS-CoV-2 infection

  • Text
  • PDF
Abstract

BACKGROUND Understanding age-associated differences in acute and memory adaptive immunity to SARS-CoV-2 and how they contribute to more favorable outcomes in children is critically important.METHODS We evaluated SARS-CoV-2–specific T cell, B cell, and antibody responses in 329 peripheral blood samples collected from nonhospitalized children, adolescents, and adults at 3 time points, including acute and memory time points.RESULTS Most children produced robust CD4+ T cell responses during infection and developed memory CD4+ T cells; however, young children less than 4 years old often had undetectable CD4+ T cell responses compared with older children and adults. Young children also generated reduced frequencies of memory B cells; despite this, they mounted substantial and durable neutralizing antibody responses. CD4+ T cell responses in children were biased toward non-spike epitopes, especially in asymptomatic cases. Memory B cells in children were preferentially classical memory or, paradoxically, CXCR3+.CONCLUSION These findings support the concept that the kinetics and composition of T and B cell responses shift across age groups and may be associated with milder COVID-19 outcomes in children.FUNDING NIH National Institute of Allergy and Infectious Diseases (NIAID) award AI142742, the Duke University School of Medicine, and grants from the Children’s Miracle Network Hospitals, the Translating Duke Health Children’s Health and Discovery Initiative, the NIH NIAID (R01-AI161008-02), and the Defense Advanced Research Projects Agency N66001-09-C-2082. NIH Career Development Awards (K23-AI135090 and K01-AI173398). NIH contract 75N93019C00065.

Authors

L. Benjamin Hills, Numana Bhat, Jillian H. Hurst, Amber Myers, Thomas W. Burke, Micah T. McClain, Elizabeth Petzold, Alexandre T. Rotta, Nicholas A. Turner, Alba Grifoni, Daniela Weiskopf, Yvonne Dogariu, Genevieve G. Fouda, Sallie R. Permar, Alessandro Sette, Christopher W. Woods, Matthew S. Kelly, Shane Crotty

×

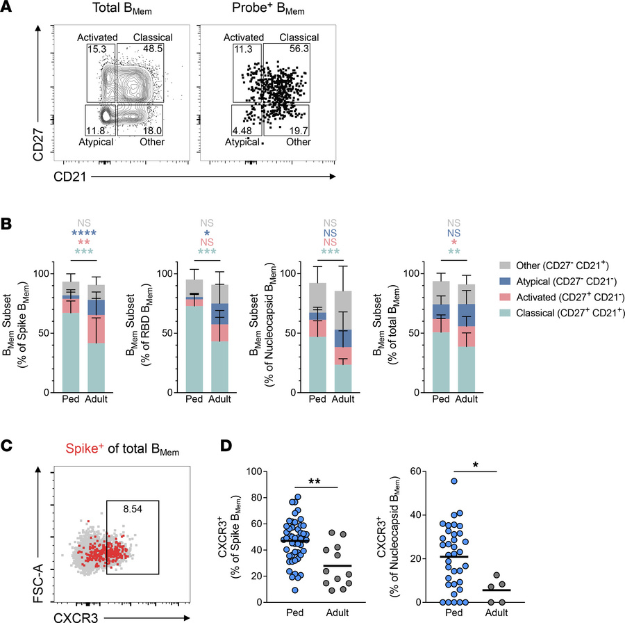
Figure 8

SARS-CoV-2–specific BMem in children are predominantly classical BMem and express CXCR3.

Options: View larger image (or click on image) Download as PowerPoint
SARS-CoV-2–specific BMem in children are predominantly classical BMem an...
(A) Representative flow cytometry plots showing BMem subsets based on differential CD27 and CD21 staining, gated on total BMem (left) and probe-binding BMem (right). (B) Frequencies of BMem subsets indicated as percentage of SARS-CoV-2–specific or total BMem. (C) Representative flow cytometry plot showing CXCR3 staining on SARS-CoV-2–specific BMem. FSC, forward scatter. (D) Frequencies of CXCR3+ BMem indicated as percentage of spike- or nucleocapsid-binding BMem; spike: n = 49 pediatric group, n = 12 adult group; nucleocapsid: n = 35 pediatric group, n = 5 adult group. Center lines and error bars in B represent the mean ± SD. Center lines in D represent the mean. Ped in B and D represents the pediatric group. P values for B were calculated by Mann-Whitney test with Holm-Šídák correction and for D by Mann-Whitney test and are indicated as *P < 0.05, **P < 0.01, ***P < 0.001, ****P < 0.0001.

Copyright © 2025 American Society for Clinical Investigation
ISSN 2379-3708

Sign up for email alerts