Go to The Journal of Clinical Investigation
  • About
  • Editors
  • Consulting Editors
  • For authors
  • Publication ethics
  • Publication alerts by email
  • Transfers
  • Advertising
  • Job board
  • Contact
  • Physician-Scientist Development
  • Current issue
  • Past issues
  • By specialty
    • COVID-19
    • Cardiology
    • Immunology
    • Metabolism
    • Nephrology
    • Oncology
    • Pulmonology
    • All ...
  • Videos
  • Collections
    • In-Press Preview
    • Resource and Technical Advances
    • Clinical Research and Public Health
    • Research Letters
    • Editorials
    • Perspectives
    • Physician-Scientist Development
    • Reviews
    • Top read articles

  • Current issue
  • Past issues
  • Specialties
  • In-Press Preview
  • Resource and Technical Advances
  • Clinical Research and Public Health
  • Research Letters
  • Editorials
  • Perspectives
  • Physician-Scientist Development
  • Reviews
  • Top read articles
  • About
  • Editors
  • Consulting Editors
  • For authors
  • Publication ethics
  • Publication alerts by email
  • Transfers
  • Advertising
  • Job board
  • Contact
Pediatric T cell and B cell responses to SARS-CoV-2 infection
L. Benjamin Hills, Numana Bhat, Jillian H. Hurst, Amber Myers, Thomas W. Burke, Micah T. McClain, Elizabeth Petzold, Alexandre T. Rotta, Nicholas A. Turner, Alba Grifoni, Daniela Weiskopf, Yvonne Dogariu, Genevieve G. Fouda, Sallie R. Permar, Alessandro Sette, Christopher W. Woods, Matthew S. Kelly, Shane Crotty
L. Benjamin Hills, Numana Bhat, Jillian H. Hurst, Amber Myers, Thomas W. Burke, Micah T. McClain, Elizabeth Petzold, Alexandre T. Rotta, Nicholas A. Turner, Alba Grifoni, Daniela Weiskopf, Yvonne Dogariu, Genevieve G. Fouda, Sallie R. Permar, Alessandro Sette, Christopher W. Woods, Matthew S. Kelly, Shane Crotty
View: Text | PDF
Clinical Research and Public Health Clinical Research Immunology Infectious disease

Pediatric T cell and B cell responses to SARS-CoV-2 infection

  • Text
  • PDF
Abstract

BACKGROUND Understanding age-associated differences in acute and memory adaptive immunity to SARS-CoV-2 and how they contribute to more favorable outcomes in children is critically important.METHODS We evaluated SARS-CoV-2–specific T cell, B cell, and antibody responses in 329 peripheral blood samples collected from nonhospitalized children, adolescents, and adults at 3 time points, including acute and memory time points.RESULTS Most children produced robust CD4+ T cell responses during infection and developed memory CD4+ T cells; however, young children less than 4 years old often had undetectable CD4+ T cell responses compared with older children and adults. Young children also generated reduced frequencies of memory B cells; despite this, they mounted substantial and durable neutralizing antibody responses. CD4+ T cell responses in children were biased toward non-spike epitopes, especially in asymptomatic cases. Memory B cells in children were preferentially classical memory or, paradoxically, CXCR3+.CONCLUSION These findings support the concept that the kinetics and composition of T and B cell responses shift across age groups and may be associated with milder COVID-19 outcomes in children.FUNDING NIH National Institute of Allergy and Infectious Diseases (NIAID) award AI142742, the Duke University School of Medicine, and grants from the Children’s Miracle Network Hospitals, the Translating Duke Health Children’s Health and Discovery Initiative, the NIH NIAID (R01-AI161008-02), and the Defense Advanced Research Projects Agency N66001-09-C-2082. NIH Career Development Awards (K23-AI135090 and K01-AI173398). NIH contract 75N93019C00065.

Authors

L. Benjamin Hills, Numana Bhat, Jillian H. Hurst, Amber Myers, Thomas W. Burke, Micah T. McClain, Elizabeth Petzold, Alexandre T. Rotta, Nicholas A. Turner, Alba Grifoni, Daniela Weiskopf, Yvonne Dogariu, Genevieve G. Fouda, Sallie R. Permar, Alessandro Sette, Christopher W. Woods, Matthew S. Kelly, Shane Crotty

×

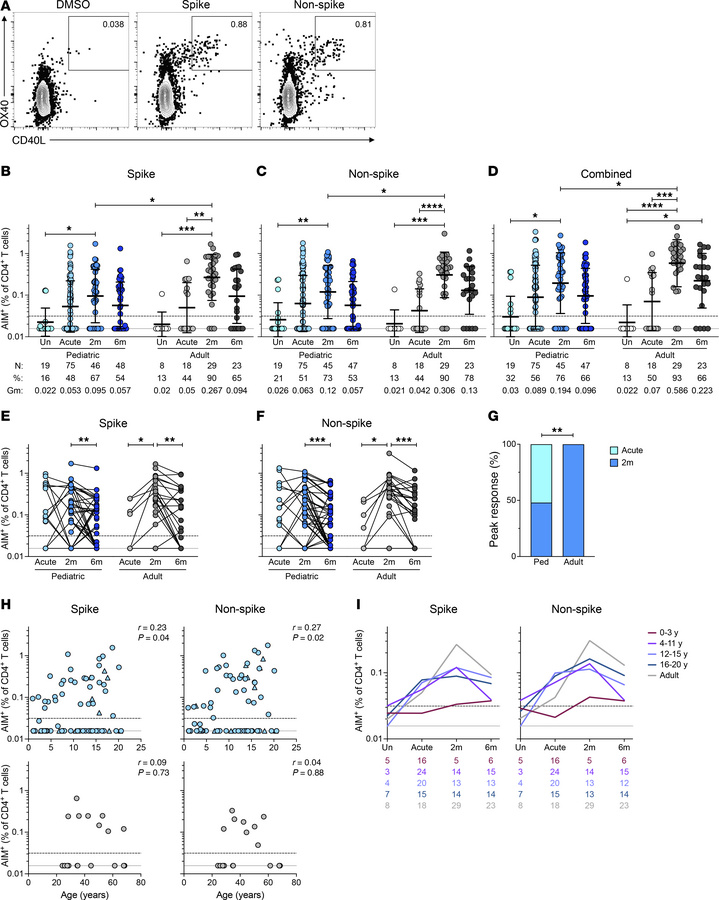
Figure 1

Virus-specific CD4+ T cell responses to SARS-CoV-2 infection in children and adults.

Options: View larger image (or click on image) Download as PowerPoint
Virus-specific CD4+ T cell responses to SARS-CoV-2 infection in children...
(A) Representative flow cytometry plots showing SARS-CoV-2–specific CD4+ T cells assessed by AIM assay. (B) Frequencies of SARS-CoV-2 spike-specific, (C) non-spike-specific, and (D) combined spike and non-spike CD4+ T cells. (E) Paired longitudinal spike-specific and (F) non-spike-specific CD4+ T cell responses. (G) Bar graph indicating peak responses at acute or 2-month time points, tabulating spike- and non-spike-specific CD4+ T cell responses from 14 children and 6 adults (n = 25, n = 12 responses, respectively). (H) Correlations of spike (left) and non-spike (right) CD4+ T cell frequencies during acute infection with age in children (top) and adults (bottom). Triangles represent asymptomatic donors. (I) Frequencies of SARS-CoV-2 spike- (left) and non-spike-specific (right) CD4+ T cells. Connecting lines represent the geometric mean (GeoMean); numbers below the graphs denote the number of donors for each time point. Center lines and error bars in B–D represent the GeoMean ± geometric SD. Dotted line in B–F, H, and I indicates the LOQ; solid gray line indicates the lower limit of detection (LOD). Uninfected participants indicated as Un; 2-month and 6-month time points as 2m and 6m. AIM+ denotes the frequencies of OX40+CD40L+ cells among total CD4+ T cells. N, %, and Gm in B–D represent number of donors, percent responders, and GeoMean for each group, respectively. Ped in G represents the pediatric group. P values for B–D were calculated by Kruskal-Wallis test with Dunn’s correction for comparisons within the pediatric and adult groups and by Mann-Whitney test with Holm-Šídák correction for comparisons across age groups, for E and F by Wilcoxon’s test, and for G by Fisher’s exact test and are indicated as *P < 0.05, **P < 0.01, ***P < 0.001, ****P < 0.0001. r values in H indicate Spearman correlation coefficient.

Copyright © 2026 American Society for Clinical Investigation
ISSN 2379-3708

Sign up for email alerts