Go to The Journal of Clinical Investigation
  • About
  • Editors
  • Consulting Editors
  • For authors
  • Publication ethics
  • Publication alerts by email
  • Transfers
  • Advertising
  • Job board
  • Contact
  • Physician-Scientist Development
  • Current issue
  • Past issues
  • By specialty
    • COVID-19
    • Cardiology
    • Immunology
    • Metabolism
    • Nephrology
    • Oncology
    • Pulmonology
    • All ...
  • Videos
  • Collections
    • In-Press Preview
    • Resource and Technical Advances
    • Clinical Research and Public Health
    • Research Letters
    • Editorials
    • Perspectives
    • Physician-Scientist Development
    • Reviews
    • Top read articles

  • Current issue
  • Past issues
  • Specialties
  • In-Press Preview
  • Resource and Technical Advances
  • Clinical Research and Public Health
  • Research Letters
  • Editorials
  • Perspectives
  • Physician-Scientist Development
  • Reviews
  • Top read articles
  • About
  • Editors
  • Consulting Editors
  • For authors
  • Publication ethics
  • Publication alerts by email
  • Transfers
  • Advertising
  • Job board
  • Contact
Normal Treg homeostasis and suppressive function require both FOXP1 and FOXP4
Dachuan Dong, Vishal J. Sindhava, Ananthakrishnan Ganesan, Martin S. Naradikian, Tom L. Stephen, Andrew Frisch, Kristen M. Valentine, Elizabeth Buza, Karla R. Wiehagen, Michael P. Cancro, Edward E. Morrisey, Haley Tucker, Katrina K. Hoyer, Purvesh Khatri, Jonathan S. Maltzman
Dachuan Dong, Vishal J. Sindhava, Ananthakrishnan Ganesan, Martin S. Naradikian, Tom L. Stephen, Andrew Frisch, Kristen M. Valentine, Elizabeth Buza, Karla R. Wiehagen, Michael P. Cancro, Edward E. Morrisey, Haley Tucker, Katrina K. Hoyer, Purvesh Khatri, Jonathan S. Maltzman
View: Text | PDF
Research Article Immunology

Normal Treg homeostasis and suppressive function require both FOXP1 and FOXP4

  • Text
  • PDF
Abstract

FOXP3+ Treg cells are critical for immune tolerance. Genetic deletion of the Forkhead domain–containing proteins of the FOXP-subfamily member FOXP1 from Tregs results in impaired function associated with reduced CD25 expression and IL-2 signaling, but to date the only other FOXP family member expressed in Tregs, FOXP4, has been minimally studied. To investigate the potential functional interactions among FOXP family members in Tregs, we specifically deleted Foxp1, Foxp4, or both in FOXP3+ committed Tregs in mice. Our findings show that mice with combined, but not individual, deficiency in FOXP1 and FOXP4 exhibit lymphoproliferation, inflammation, autoimmunity, and early lethality. The combined absence of FOXP1 and FOXP4 in Tregs results in an activated/effector-like phenotype with compromised suppressive function in peripheral lymphoid organs, an enhanced germinal center response, and proinflammatory cytokine production. We further show that FOXP1 and FOXP4 bind to Il2ra promoter regions to regulate CD25 expression in Tregs. Through pairwise comparison among mouse strains with Treg-specific deletion of Foxp1, Foxp4, or both, our findings indicate a nonredundant but insufficient role of FOXP4 in Treg function.

Authors

Dachuan Dong, Vishal J. Sindhava, Ananthakrishnan Ganesan, Martin S. Naradikian, Tom L. Stephen, Andrew Frisch, Kristen M. Valentine, Elizabeth Buza, Karla R. Wiehagen, Michael P. Cancro, Edward E. Morrisey, Haley Tucker, Katrina K. Hoyer, Purvesh Khatri, Jonathan S. Maltzman

×

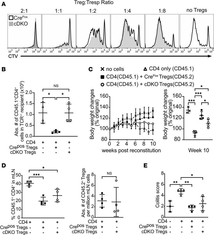
Figure 6

FOXP1 and FOXP4 are essential for Treg suppressive function.

Options: View larger image (or click on image) Download as PowerPoint
FOXP1 and FOXP4 are essential for Treg suppressive function.
(A) Represe...
(A) Representative flow cytometry analysis of CTV-labeled naive T (CD45.1+CD4+CD25–CD44lo) cells after 4-day coculture with Tregs (CD45.2+CD4+YFP+) from CrePos or cDKO. Representative of 3 independent experiments using a total of 7 cDKO and 7 control mice as the Treg source. (B) Absolute number of adoptively transferred CD45.1+CD4+ cells in the pLNs from TCR–/– recipients on day 7 after transfer is shown. Data are representative of at least 2 independent experiments. (C) Changes in body weights of Rag-KO recipient mice after adoptive transfer of CD4+ (CD45.1+CD4+CD25–) cells with or without sorted Tregs (CD45.2+CD4+YFP+) from CrePos or cDKO. Statistical differences among respective groups were quantified in the 10th week of reconstitution (right), n = 5 mice in each group. (D) Representative frequency of CD45.1+ naive T cells (left) and absolute number of CD45.2+ Tregs (right) in mesenteric lymph nodes (mLN) from recipient mice at the end of the study. (E) Colitis scores of the respective groups were evaluated in the 10th week of reconstitution. Each symbol represents an individual mouse (except the left panel in C). Data are presented as mean ± SD. Statistical tests: 1-way ANOVA with Tukey’s post hoc test (B–E) and Mann-Whitney U test (D, right panel). *P < 0.05; **P < 0.01; ***P < 0.001.

Copyright © 2026 American Society for Clinical Investigation
ISSN 2379-3708

Sign up for email alerts