Go to The Journal of Clinical Investigation
  • About
  • Editors
  • Consulting Editors
  • For authors
  • Publication ethics
  • Publication alerts by email
  • Transfers
  • Advertising
  • Job board
  • Contact
  • Physician-Scientist Development
  • Current issue
  • Past issues
  • By specialty
    • COVID-19
    • Cardiology
    • Immunology
    • Metabolism
    • Nephrology
    • Oncology
    • Pulmonology
    • All ...
  • Videos
  • Collections
    • In-Press Preview
    • Resource and Technical Advances
    • Clinical Research and Public Health
    • Research Letters
    • Editorials
    • Perspectives
    • Physician-Scientist Development
    • Reviews
    • Top read articles

  • Current issue
  • Past issues
  • Specialties
  • In-Press Preview
  • Resource and Technical Advances
  • Clinical Research and Public Health
  • Research Letters
  • Editorials
  • Perspectives
  • Physician-Scientist Development
  • Reviews
  • Top read articles
  • About
  • Editors
  • Consulting Editors
  • For authors
  • Publication ethics
  • Publication alerts by email
  • Transfers
  • Advertising
  • Job board
  • Contact
Normal Treg homeostasis and suppressive function require both FOXP1 and FOXP4
Dachuan Dong, Vishal J. Sindhava, Ananthakrishnan Ganesan, Martin S. Naradikian, Tom L. Stephen, Andrew Frisch, Kristen M. Valentine, Elizabeth Buza, Karla R. Wiehagen, Michael P. Cancro, Edward E. Morrisey, Haley Tucker, Katrina K. Hoyer, Purvesh Khatri, Jonathan S. Maltzman
Dachuan Dong, Vishal J. Sindhava, Ananthakrishnan Ganesan, Martin S. Naradikian, Tom L. Stephen, Andrew Frisch, Kristen M. Valentine, Elizabeth Buza, Karla R. Wiehagen, Michael P. Cancro, Edward E. Morrisey, Haley Tucker, Katrina K. Hoyer, Purvesh Khatri, Jonathan S. Maltzman
View: Text | PDF
Research Article Immunology

Normal Treg homeostasis and suppressive function require both FOXP1 and FOXP4

  • Text
  • PDF
Abstract

FOXP3+ Treg cells are critical for immune tolerance. Genetic deletion of the Forkhead domain–containing proteins of the FOXP-subfamily member FOXP1 from Tregs results in impaired function associated with reduced CD25 expression and IL-2 signaling, but to date the only other FOXP family member expressed in Tregs, FOXP4, has been minimally studied. To investigate the potential functional interactions among FOXP family members in Tregs, we specifically deleted Foxp1, Foxp4, or both in FOXP3+ committed Tregs in mice. Our findings show that mice with combined, but not individual, deficiency in FOXP1 and FOXP4 exhibit lymphoproliferation, inflammation, autoimmunity, and early lethality. The combined absence of FOXP1 and FOXP4 in Tregs results in an activated/effector-like phenotype with compromised suppressive function in peripheral lymphoid organs, an enhanced germinal center response, and proinflammatory cytokine production. We further show that FOXP1 and FOXP4 bind to Il2ra promoter regions to regulate CD25 expression in Tregs. Through pairwise comparison among mouse strains with Treg-specific deletion of Foxp1, Foxp4, or both, our findings indicate a nonredundant but insufficient role of FOXP4 in Treg function.

Authors

Dachuan Dong, Vishal J. Sindhava, Ananthakrishnan Ganesan, Martin S. Naradikian, Tom L. Stephen, Andrew Frisch, Kristen M. Valentine, Elizabeth Buza, Karla R. Wiehagen, Michael P. Cancro, Edward E. Morrisey, Haley Tucker, Katrina K. Hoyer, Purvesh Khatri, Jonathan S. Maltzman

×

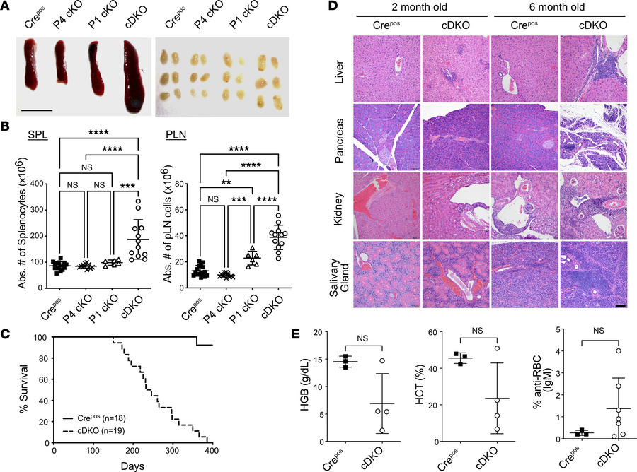
Figure 1

Combined absence of FOXP1 and FOXP4 induces lymphoproliferation and fatal autoimmunity.

Options: View larger image (or click on image) Download as PowerPoint
Combined absence of FOXP1 and FOXP4 induces lymphoproliferation and fata...
(A) Representative images of spleens (left) and peripheral lymph nodes (pLNs, right) for each mouse strain at the age of 8 to 10 weeks. Scale bar: 1 cm. (B) The absolute number of total lymphocytes in spleen or pLN. (C) Kaplan-Meier survival curve of the respective mouse strains. (D) Representative H&E-stained tissue sections of liver, pancreas, kidney, and salivary gland from 2- and 6-month-old CrePos and cDKO mice showing lymphocytic infiltrates. Scale bar: 100 μm. n = 2 mice per time point in each group. (E) Samples were collected from cDKO mice at a moribund state and CrePos at matched time points. Hemoglobin (left) and hematocrit (middle) of the peripheral blood, and anti-erythrocyte IgM antibodies (right) in the serum of cDKO at euthanasia with age-matched CrePos littermates. Each symbol represents an individual sample. Data are presented as mean ± SD. Statistical tests: 1-way ANOVA with Tukey’s post hoc test (B) and Mann-Whitney U test (E). NS, not significant. **P < 0.01; ***P < 0.001; ****P < 0.0001.

Copyright © 2026 American Society for Clinical Investigation
ISSN 2379-3708

Sign up for email alerts