Go to The Journal of Clinical Investigation
  • About
  • Editors
  • Consulting Editors
  • For authors
  • Publication ethics
  • Publication alerts by email
  • Transfers
  • Advertising
  • Job board
  • Contact
  • Physician-Scientist Development
  • Current issue
  • Past issues
  • By specialty
    • COVID-19
    • Cardiology
    • Immunology
    • Metabolism
    • Nephrology
    • Oncology
    • Pulmonology
    • All ...
  • Videos
  • Collections
    • In-Press Preview
    • Resource and Technical Advances
    • Clinical Research and Public Health
    • Research Letters
    • Editorials
    • Perspectives
    • Physician-Scientist Development
    • Reviews
    • Top read articles

  • Current issue
  • Past issues
  • Specialties
  • In-Press Preview
  • Resource and Technical Advances
  • Clinical Research and Public Health
  • Research Letters
  • Editorials
  • Perspectives
  • Physician-Scientist Development
  • Reviews
  • Top read articles
  • About
  • Editors
  • Consulting Editors
  • For authors
  • Publication ethics
  • Publication alerts by email
  • Transfers
  • Advertising
  • Job board
  • Contact
Urine proteomic signatures of kidney function decline after hospitalization
Yumeng Wen, Steven Menez, Heather Thiessen Philbrook, Dennis Moledina, Steven G. Coca, Jiashu Xue, James Kaufman, Vernon Chinchillil, Paul L. Kimmel, T. Alp Ikizler, Chi-Yuan Hsu, Tanika Kelly, Ana Ricardo, Jonathan Himmelfarb, Chirag R. Parikh, ASSESS-AKI, TRIBE-AKI, and Kidney Precision Medicine Project consortia
Yumeng Wen, Steven Menez, Heather Thiessen Philbrook, Dennis Moledina, Steven G. Coca, Jiashu Xue, James Kaufman, Vernon Chinchillil, Paul L. Kimmel, T. Alp Ikizler, Chi-Yuan Hsu, Tanika Kelly, Ana Ricardo, Jonathan Himmelfarb, Chirag R. Parikh, ASSESS-AKI, TRIBE-AKI, and Kidney Precision Medicine Project consortia
View: Text | PDF
Research Article Clinical Research Nephrology

Urine proteomic signatures of kidney function decline after hospitalization

  • Text
  • PDF
Abstract

BACKGROUND. Urine proteomics may provide mechanistic insights on why patients experience a higher risk of kidney function decline after hospitalization. METHODS. In 174 patients with and without acute kidney injury (AKI) from the Assessment, Serial Evaluation, and Subsequent Sequelae in AKI (ASSESS-AKI) cohort, we used Olink to profile 2783 urinary proteins collected at 3 months after hospitalization and determined their association with estimated glomerular filtration rate (eGFR) decline during median [IQR] of 5.1 [4.0 to 6.0] years follow-up. In 4 independent cohorts, including the Kidney Precision Medicine Project (KPMP), we determined whether proteins were differentially expressed with AKI. We used weighted correlation network analysis to determine proteins’ cellular enrichment in the kidney transcriptome (single-cell and spatial transcriptomics) in patients with AKI receiving research kidney biopsy.RESULTS. We identified 387 and 10 proteins associated with faster and slower eGFR decline, respectively, most of which were differentially expressed in patients at the time of AKI. Among these proteins, 283 (71%) were expressed by kidney cells in participants with AKI from KPMP. The expression formed 3 clusters enriched in the proximal tubule, degenerative tubule and myeloid cells, and stromal cells, and correlated with histopathological features of AKI, such as tubular injury, interstitial inflammation, and fibrosis, respectively.CONCLUSION. Urinary proteins reflecting degenerative tubular injury, inflammation, and fibrosis are associated with eGFR decline in recently hospitalized patients.FUNDING. National Institute of Diabetes and Digestive Kidney Diseases grants U01DK133081, U01DK133091, U01DK133092, U01DK133093, U01DK133095, U01DK133097, U01DK114866, U01DK114908, U01DK133090, U01DK133113, U01DK133766, U01DK133768, U01DK114907, U01DK114920, U01DK114923, U01DK114933, U24DK114886, UH3DK114926, UH3DK114861, UH3DK114915, UH3DK114937, K23DK128358, R01DK128087, and R01DK140717.

Authors

Yumeng Wen, Steven Menez, Heather Thiessen Philbrook, Dennis Moledina, Steven G. Coca, Jiashu Xue, James Kaufman, Vernon Chinchillil, Paul L. Kimmel, T. Alp Ikizler, Chi-Yuan Hsu, Tanika Kelly, Ana Ricardo, Jonathan Himmelfarb, Chirag R. Parikh, ASSESS-AKI, TRIBE-AKI, and Kidney Precision Medicine Project consortia

×

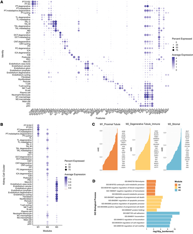
Figure 3

Integration of single-cell transcriptomics and urinary proteins identifies 3 clusters of urinary proteins with genes expressed by diverse kidney cell types in patients with AKI.

Options: View larger image (or click on image) Download as PowerPoint
Integration of single-cell transcriptomics and urinary proteins identifi...
(A) Canonical marker gene expression of major kidney cell types in sc- and snRNA-seq from 20 participants with AKI and 49 healthy reference participants in the KPMP cohort. (B) Aggregate expression of gene clusters (modules) in KPMP participants with AKI, using genes with proteins significantly associated with faster or slower eGFR decline from the ASSESS-AKI cohort. (C) Top 20 hub genes with the highest eigengene-based connectivity values, representing strong coexpression patterns other genes, within the M1–M3 gene expression module. (D) Top 5 Gene Ontology pathways among the M1–M3 gene expression module.

Copyright © 2026 American Society for Clinical Investigation
ISSN 2379-3708

Sign up for email alerts