Go to The Journal of Clinical Investigation
  • About
  • Editors
  • Consulting Editors
  • For authors
  • Publication ethics
  • Publication alerts by email
  • Transfers
  • Advertising
  • Job board
  • Contact
  • Physician-Scientist Development
  • Current issue
  • Past issues
  • By specialty
    • COVID-19
    • Cardiology
    • Immunology
    • Metabolism
    • Nephrology
    • Oncology
    • Pulmonology
    • All ...
  • Videos
  • Collections
    • In-Press Preview
    • Resource and Technical Advances
    • Clinical Research and Public Health
    • Research Letters
    • Editorials
    • Perspectives
    • Physician-Scientist Development
    • Reviews
    • Top read articles

  • Current issue
  • Past issues
  • Specialties
  • In-Press Preview
  • Resource and Technical Advances
  • Clinical Research and Public Health
  • Research Letters
  • Editorials
  • Perspectives
  • Physician-Scientist Development
  • Reviews
  • Top read articles
  • About
  • Editors
  • Consulting Editors
  • For authors
  • Publication ethics
  • Publication alerts by email
  • Transfers
  • Advertising
  • Job board
  • Contact
Longitudinal single-cell analysis of glucagon-like peptide-2 treatment in patients with short bowel syndrome
Yumi Kudo, Kentaro Miyamoto, Shohei Suzuki, Akihiko Chida, Anna Tojo, Mai Hasegawa, Arina Shigehara, Ikuko Koya, Yoshinari Ando, Masayasu Sato, Aya Kondo, Tomoko Kumagai, Harunori Deguchi, Yoshiki Sugiyama, Yoko Ito, Koji Shirosaki, Satoko Yamagishi, Yutaro Maeda, Hiroki Kanamori, Motohiro Kano, Mototoshi Kato, Hanako Tsujikawa, Yusuke Yoshimatsu, Kaoru Takabayashi, Koji Okabayashi, Takanori Kanai, Naoki Hosoe, Motohiko Kato, Jonathan Moody, Chung-Chau Hon, Tatsuo Kuroda, Yohei Yamada, Akihiro Fujino, Tomohisa Sujino
Yumi Kudo, Kentaro Miyamoto, Shohei Suzuki, Akihiko Chida, Anna Tojo, Mai Hasegawa, Arina Shigehara, Ikuko Koya, Yoshinari Ando, Masayasu Sato, Aya Kondo, Tomoko Kumagai, Harunori Deguchi, Yoshiki Sugiyama, Yoko Ito, Koji Shirosaki, Satoko Yamagishi, Yutaro Maeda, Hiroki Kanamori, Motohiro Kano, Mototoshi Kato, Hanako Tsujikawa, Yusuke Yoshimatsu, Kaoru Takabayashi, Koji Okabayashi, Takanori Kanai, Naoki Hosoe, Motohiko Kato, Jonathan Moody, Chung-Chau Hon, Tatsuo Kuroda, Yohei Yamada, Akihiro Fujino, Tomohisa Sujino
View: Text | PDF
Clinical Research and Public Health Clinical Research Gastroenterology

Longitudinal single-cell analysis of glucagon-like peptide-2 treatment in patients with short bowel syndrome

  • Text
  • PDF
Abstract

BACKGROUND Glucagon-like peptide-2 (GLP-2) analogs are used clinically to enhance nutrient absorption in patients with short bowel syndrome (SBS); however, the precise mechanism remains unclear. To address this, the study aimed to clarify the dynamics of intestinal epithelial cells and immune cells in patients with SBS treated with GLP-2 analogs.METHODS Five male patients diagnosed with SBS, all of whom received treatment with the GLP-2 analog teduglutide, were included in the study. We conducted longitudinal single-cell RNA sequencing (scRNA-Seq) analysis of intestinal tissue from patients with SBS over a year, integrating microbiome composition analysis.RESULTS After treatment, the α-diversity of the gut microbiome increased, indicating a more varied microbial environment. ScRNA-Seq analysis revealed a reduction of T helper 2 cells and an increase in regulatory T cells, suggesting a shift toward an immunoregulatory intestinal environment. Additionally, nutrient-absorbing enterocyte-Top2 and middle clusters expanded, enhancing the absorption capacity, whereas major histocompatibility complex class I/II–expressing enterocyte-Top1 cells declined, potentially modulating immune responses.CONCLUSION The study findings indicate that GLP-2 analogs reshape intestinal immunity and microbiota, fostering a less inflammatory environment while promoting nutrient uptake efficiency. These insights offer a deeper understanding of the role of GLP-2 analogs in gut adaptation and provide a foundation for refining clinical strategies for SBS treatment.FUNDING This work was supported by Sakaguchi Memorial Foundation, Grants-in-Aid from the Japanese Society for the Promotion of Science (JSPS) (21K18272, 23H03665, 23H02899, 23K27590, 25K22627, 23K08037), JST FOREST(21457195), and the Takeda Japan Medical Office Funded Research Grant 2022.

Authors

Yumi Kudo, Kentaro Miyamoto, Shohei Suzuki, Akihiko Chida, Anna Tojo, Mai Hasegawa, Arina Shigehara, Ikuko Koya, Yoshinari Ando, Masayasu Sato, Aya Kondo, Tomoko Kumagai, Harunori Deguchi, Yoshiki Sugiyama, Yoko Ito, Koji Shirosaki, Satoko Yamagishi, Yutaro Maeda, Hiroki Kanamori, Motohiro Kano, Mototoshi Kato, Hanako Tsujikawa, Yusuke Yoshimatsu, Kaoru Takabayashi, Koji Okabayashi, Takanori Kanai, Naoki Hosoe, Motohiko Kato, Jonathan Moody, Chung-Chau Hon, Tatsuo Kuroda, Yohei Yamada, Akihiro Fujino, Tomohisa Sujino

×

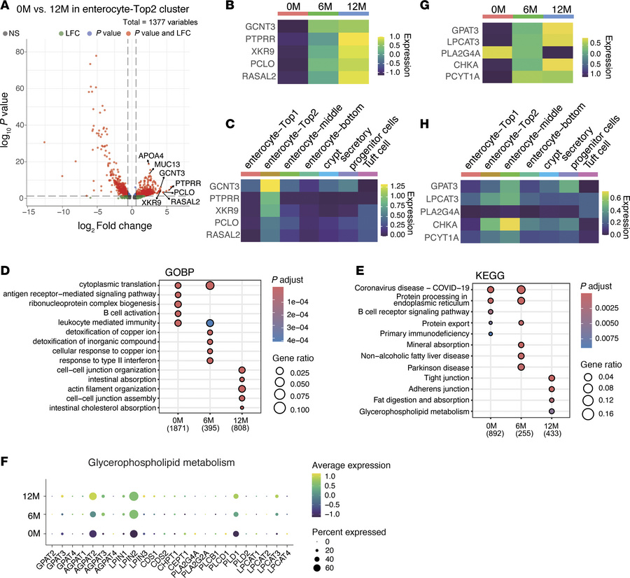
Figure 9

Longitudinal gene expression analysis of enterocyte-Top2 cluster reveals functional reprogramming in response to GLP-2.

Options: View larger image (or click on image) Download as PowerPoint
Longitudinal gene expression analysis of enterocyte-Top2 cluster reveals...
(A) Volcano plot showing differentially expressed genes (DEGs) in enterocyte-Top2 cluster at 0 months (0M) versus 12M. The x-axis represents Log2 fold change (LFC), and the y-axis represents –Log10 (P value). Vertical dashed lines indicate a threshold of |LFC| > 0.58, and the horizontal dashed line indicates a P value cutoff of 0.05. (B and C) Heatmap of Z-score normalized gene expression for DEGs shown in A, across time points (B) and clusters (C). (D and E) CompareCluster analysis of DEGs in enterocyte-Top2 cluster across 0M, 6M, and 12M. Rows represent Gene Ontology (GO) Biological Process (BP) (D) and Kyoto Encyclopedia of Genes and Genomes (KEGG) pathways (E). Dot plots show significantly enriched GO terms or pathways (P < 0.01, q < 0.05), with dot size indicating the gene ratio (proportion of DEGs) and color indicating the adjusted P value. Numbers below the column name indicate the number of genes related to the pathways for each cluster. (F) Gene expression related to glycerophospholipid metabolism in enterocyte-Top2 cluster across time points. Each dot represents a gene, color intensity indicates the scaled expression level in each cluster, and dot size represents the percentage of cells expressing the gene. (G and H) Heatmap of Z-score normalized expression of genes related to glycerophospholipid metabolism across time points (G) and clusters (H). compareCluster analysis was performed using Over-Representation Analysis (ORA) based on a hypergeometric test (D and E). Multiple-testing correction was performed using the Benjamini-Hochberg (BH) method to control the false discovery rate (FDR) (D and E). To compare gene expression between clusters, the Wilcoxon rank-sum test was used (B, C, G, and H).

Copyright © 2025 American Society for Clinical Investigation
ISSN 2379-3708

Sign up for email alerts