Go to The Journal of Clinical Investigation
  • About
  • Editors
  • Consulting Editors
  • For authors
  • Publication ethics
  • Publication alerts by email
  • Transfers
  • Advertising
  • Job board
  • Contact
  • Physician-Scientist Development
  • Current issue
  • Past issues
  • By specialty
    • COVID-19
    • Cardiology
    • Immunology
    • Metabolism
    • Nephrology
    • Oncology
    • Pulmonology
    • All ...
  • Videos
  • Collections
    • In-Press Preview
    • Resource and Technical Advances
    • Clinical Research and Public Health
    • Research Letters
    • Editorials
    • Perspectives
    • Physician-Scientist Development
    • Reviews
    • Top read articles

  • Current issue
  • Past issues
  • Specialties
  • In-Press Preview
  • Resource and Technical Advances
  • Clinical Research and Public Health
  • Research Letters
  • Editorials
  • Perspectives
  • Physician-Scientist Development
  • Reviews
  • Top read articles
  • About
  • Editors
  • Consulting Editors
  • For authors
  • Publication ethics
  • Publication alerts by email
  • Transfers
  • Advertising
  • Job board
  • Contact
Longitudinal single-cell analysis of glucagon-like peptide-2 treatment in patients with short bowel syndrome
Yumi Kudo, Kentaro Miyamoto, Shohei Suzuki, Akihiko Chida, Anna Tojo, Mai Hasegawa, Arina Shigehara, Ikuko Koya, Yoshinari Ando, Masayasu Sato, Aya Kondo, Tomoko Kumagai, Harunori Deguchi, Yoshiki Sugiyama, Yoko Ito, Koji Shirosaki, Satoko Yamagishi, Yutaro Maeda, Hiroki Kanamori, Motohiro Kano, Mototoshi Kato, Hanako Tsujikawa, Yusuke Yoshimatsu, Kaoru Takabayashi, Koji Okabayashi, Takanori Kanai, Naoki Hosoe, Motohiko Kato, Jonathan Moody, Chung-Chau Hon, Tatsuo Kuroda, Yohei Yamada, Akihiro Fujino, Tomohisa Sujino
Yumi Kudo, Kentaro Miyamoto, Shohei Suzuki, Akihiko Chida, Anna Tojo, Mai Hasegawa, Arina Shigehara, Ikuko Koya, Yoshinari Ando, Masayasu Sato, Aya Kondo, Tomoko Kumagai, Harunori Deguchi, Yoshiki Sugiyama, Yoko Ito, Koji Shirosaki, Satoko Yamagishi, Yutaro Maeda, Hiroki Kanamori, Motohiro Kano, Mototoshi Kato, Hanako Tsujikawa, Yusuke Yoshimatsu, Kaoru Takabayashi, Koji Okabayashi, Takanori Kanai, Naoki Hosoe, Motohiko Kato, Jonathan Moody, Chung-Chau Hon, Tatsuo Kuroda, Yohei Yamada, Akihiro Fujino, Tomohisa Sujino
View: Text | PDF
Clinical Research and Public Health Clinical Research Gastroenterology

Longitudinal single-cell analysis of glucagon-like peptide-2 treatment in patients with short bowel syndrome

  • Text
  • PDF
Abstract

BACKGROUND Glucagon-like peptide-2 (GLP-2) analogs are used clinically to enhance nutrient absorption in patients with short bowel syndrome (SBS); however, the precise mechanism remains unclear. To address this, the study aimed to clarify the dynamics of intestinal epithelial cells and immune cells in patients with SBS treated with GLP-2 analogs.METHODS Five male patients diagnosed with SBS, all of whom received treatment with the GLP-2 analog teduglutide, were included in the study. We conducted longitudinal single-cell RNA sequencing (scRNA-Seq) analysis of intestinal tissue from patients with SBS over a year, integrating microbiome composition analysis.RESULTS After treatment, the α-diversity of the gut microbiome increased, indicating a more varied microbial environment. ScRNA-Seq analysis revealed a reduction of T helper 2 cells and an increase in regulatory T cells, suggesting a shift toward an immunoregulatory intestinal environment. Additionally, nutrient-absorbing enterocyte-Top2 and middle clusters expanded, enhancing the absorption capacity, whereas major histocompatibility complex class I/II–expressing enterocyte-Top1 cells declined, potentially modulating immune responses.CONCLUSION The study findings indicate that GLP-2 analogs reshape intestinal immunity and microbiota, fostering a less inflammatory environment while promoting nutrient uptake efficiency. These insights offer a deeper understanding of the role of GLP-2 analogs in gut adaptation and provide a foundation for refining clinical strategies for SBS treatment.FUNDING This work was supported by Sakaguchi Memorial Foundation, Grants-in-Aid from the Japanese Society for the Promotion of Science (JSPS) (21K18272, 23H03665, 23H02899, 23K27590, 25K22627, 23K08037), JST FOREST(21457195), and the Takeda Japan Medical Office Funded Research Grant 2022.

Authors

Yumi Kudo, Kentaro Miyamoto, Shohei Suzuki, Akihiko Chida, Anna Tojo, Mai Hasegawa, Arina Shigehara, Ikuko Koya, Yoshinari Ando, Masayasu Sato, Aya Kondo, Tomoko Kumagai, Harunori Deguchi, Yoshiki Sugiyama, Yoko Ito, Koji Shirosaki, Satoko Yamagishi, Yutaro Maeda, Hiroki Kanamori, Motohiro Kano, Mototoshi Kato, Hanako Tsujikawa, Yusuke Yoshimatsu, Kaoru Takabayashi, Koji Okabayashi, Takanori Kanai, Naoki Hosoe, Motohiko Kato, Jonathan Moody, Chung-Chau Hon, Tatsuo Kuroda, Yohei Yamada, Akihiro Fujino, Tomohisa Sujino

×

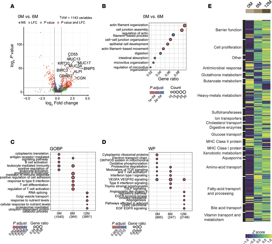
Figure 8

Longitudinal gene expression profiling uncovers coordinated enhancement of absorptive function and barrier integrity in response to GLP-2.

Options: View larger image (or click on image) Download as PowerPoint
Longitudinal gene expression profiling uncovers coordinated enhancement ...
(A) Volcano plot showing differentially expressed genes (DEGs) in epithelial cells at 0 months (0M) versus 6M. The x-axis represents Log2 fold change (LFC), and the y-axis represents –Log10 (P value). Vertical dashed lines indicate a threshold of |LFC| > 0.58, and the horizontal dashed line indicates a P value cutoff of 5 × 10–10. (B) Gene Ontology (GO) pathway enrichment analysis of DEGs between 0M and 6M. Genes with LFC > 0.58 that were upregulated at 6M were analyzed. Dot plots display significantly enriched biological processes (BPs) (P < 0.01, q < 0.05), with dot size indicating gene count and color representing the adjusted P value. (C) GOBP enrichment analysis of DEGs across 0M, 6M, and 12M using compareCluster. (D) Differential gene expression analysis of biological pathways based on WikiPathways (WP) across 0M, 6M, and 12M using compareCluster. (C and D) Numbers below the column name represent the number of genes related to GOBP (C) or WP (D) for each cluster. Dot plots show significantly enriched GO terms (P < 0.01, q < 0.05) (C) or pathways (P < 0.05, q < 0.2) (D), with dot size representing the gene ratio (proportion of DEGs) and color indicating the adjusted P value. (E) Heatmap of Z-score normalized gene expression for key intestinal mucosal pathways across time points. Columns represent clusters (indicated by color and label), and rows represent genes categorized by pathway. GO analysis and compareCluster analysis were performed using Over-Representation Analysis (ORA) based on a hypergeometric test (B–D). Multiple-testing correction was performed using the Benjamini-Hochberg (BH) method to control the false discovery rate (FDR) (C and D). To compare gene expression between clusters, the Wilcoxon rank-sum test was used (E).

Copyright © 2026 American Society for Clinical Investigation
ISSN 2379-3708

Sign up for email alerts