Go to The Journal of Clinical Investigation
  • About
  • Editors
  • Consulting Editors
  • For authors
  • Publication ethics
  • Publication alerts by email
  • Transfers
  • Advertising
  • Job board
  • Contact
  • Physician-Scientist Development
  • Current issue
  • Past issues
  • By specialty
    • COVID-19
    • Cardiology
    • Immunology
    • Metabolism
    • Nephrology
    • Oncology
    • Pulmonology
    • All ...
  • Videos
  • Collections
    • In-Press Preview
    • Resource and Technical Advances
    • Clinical Research and Public Health
    • Research Letters
    • Editorials
    • Perspectives
    • Physician-Scientist Development
    • Reviews
    • Top read articles

  • Current issue
  • Past issues
  • Specialties
  • In-Press Preview
  • Resource and Technical Advances
  • Clinical Research and Public Health
  • Research Letters
  • Editorials
  • Perspectives
  • Physician-Scientist Development
  • Reviews
  • Top read articles
  • About
  • Editors
  • Consulting Editors
  • For authors
  • Publication ethics
  • Publication alerts by email
  • Transfers
  • Advertising
  • Job board
  • Contact
Longitudinal single-cell analysis of glucagon-like peptide-2 treatment in patients with short bowel syndrome
Yumi Kudo, Kentaro Miyamoto, Shohei Suzuki, Akihiko Chida, Anna Tojo, Mai Hasegawa, Arina Shigehara, Ikuko Koya, Yoshinari Ando, Masayasu Sato, Aya Kondo, Tomoko Kumagai, Harunori Deguchi, Yoshiki Sugiyama, Yoko Ito, Koji Shirosaki, Satoko Yamagishi, Yutaro Maeda, Hiroki Kanamori, Motohiro Kano, Mototoshi Kato, Hanako Tsujikawa, Yusuke Yoshimatsu, Kaoru Takabayashi, Koji Okabayashi, Takanori Kanai, Naoki Hosoe, Motohiko Kato, Jonathan Moody, Chung-Chau Hon, Tatsuo Kuroda, Yohei Yamada, Akihiro Fujino, Tomohisa Sujino
Yumi Kudo, Kentaro Miyamoto, Shohei Suzuki, Akihiko Chida, Anna Tojo, Mai Hasegawa, Arina Shigehara, Ikuko Koya, Yoshinari Ando, Masayasu Sato, Aya Kondo, Tomoko Kumagai, Harunori Deguchi, Yoshiki Sugiyama, Yoko Ito, Koji Shirosaki, Satoko Yamagishi, Yutaro Maeda, Hiroki Kanamori, Motohiro Kano, Mototoshi Kato, Hanako Tsujikawa, Yusuke Yoshimatsu, Kaoru Takabayashi, Koji Okabayashi, Takanori Kanai, Naoki Hosoe, Motohiko Kato, Jonathan Moody, Chung-Chau Hon, Tatsuo Kuroda, Yohei Yamada, Akihiro Fujino, Tomohisa Sujino
View: Text | PDF
Clinical Research and Public Health Clinical Research Gastroenterology

Longitudinal single-cell analysis of glucagon-like peptide-2 treatment in patients with short bowel syndrome

  • Text
  • PDF
Abstract

BACKGROUND Glucagon-like peptide-2 (GLP-2) analogs are used clinically to enhance nutrient absorption in patients with short bowel syndrome (SBS); however, the precise mechanism remains unclear. To address this, the study aimed to clarify the dynamics of intestinal epithelial cells and immune cells in patients with SBS treated with GLP-2 analogs.METHODS Five male patients diagnosed with SBS, all of whom received treatment with the GLP-2 analog teduglutide, were included in the study. We conducted longitudinal single-cell RNA sequencing (scRNA-Seq) analysis of intestinal tissue from patients with SBS over a year, integrating microbiome composition analysis.RESULTS After treatment, the α-diversity of the gut microbiome increased, indicating a more varied microbial environment. ScRNA-Seq analysis revealed a reduction of T helper 2 cells and an increase in regulatory T cells, suggesting a shift toward an immunoregulatory intestinal environment. Additionally, nutrient-absorbing enterocyte-Top2 and middle clusters expanded, enhancing the absorption capacity, whereas major histocompatibility complex class I/II–expressing enterocyte-Top1 cells declined, potentially modulating immune responses.CONCLUSION The study findings indicate that GLP-2 analogs reshape intestinal immunity and microbiota, fostering a less inflammatory environment while promoting nutrient uptake efficiency. These insights offer a deeper understanding of the role of GLP-2 analogs in gut adaptation and provide a foundation for refining clinical strategies for SBS treatment.FUNDING This work was supported by Sakaguchi Memorial Foundation, Grants-in-Aid from the Japanese Society for the Promotion of Science (JSPS) (21K18272, 23H03665, 23H02899, 23K27590, 25K22627, 23K08037), JST FOREST(21457195), and the Takeda Japan Medical Office Funded Research Grant 2022.

Authors

Yumi Kudo, Kentaro Miyamoto, Shohei Suzuki, Akihiko Chida, Anna Tojo, Mai Hasegawa, Arina Shigehara, Ikuko Koya, Yoshinari Ando, Masayasu Sato, Aya Kondo, Tomoko Kumagai, Harunori Deguchi, Yoshiki Sugiyama, Yoko Ito, Koji Shirosaki, Satoko Yamagishi, Yutaro Maeda, Hiroki Kanamori, Motohiro Kano, Mototoshi Kato, Hanako Tsujikawa, Yusuke Yoshimatsu, Kaoru Takabayashi, Koji Okabayashi, Takanori Kanai, Naoki Hosoe, Motohiko Kato, Jonathan Moody, Chung-Chau Hon, Tatsuo Kuroda, Yohei Yamada, Akihiro Fujino, Tomohisa Sujino

×

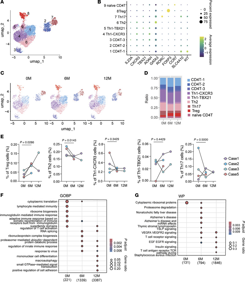
Figure 5

GLP-2 analog treatment selectively expands Tregs and activates growth-associated signaling pathways in the CD4+ compartment.

Options: View larger image (or click on image) Download as PowerPoint
GLP-2 analog treatment selectively expands Tregs and activates growth-as...
(A) Uniform manifold approximation and projection (UMAP) visualization of CD4+ T cells identified using CD4. Data from 4 patients at 0 months (0M), 6M, and 12M include a total of 7,093 cells: case 1 (2,990 cells), case 2 (1,697 cells), case 3 (1,703 cells), and case 5 (703 cells). Cells were clustered into 9 groups, color-coded by metadata. (B) Expression patterns of key genes in CD4+ T cell clusters. Each dot represents a gene, where color intensity indicates the scaled expression level in each cluster, and dot size represents the percentage of cells expressing the gene. (C) Cell distributions at 0M (1,772 cells), 6M (2,916 cells), and 12M (2,405 cells). (D) Proportion of each cluster in CD4+ T cells at 0M, 6M, and 12M. (E) The percentage of Th1-CXCR3 cells, Th1-TBX21 cells, T regulatory cells (Tregs), Th17 cells, and Th2 cells at 0M, 6M, and 12M. (F) Comparison of differentially expressed gene (DEG) sets related to Gene Ontology (GO) Biological Process (BP) across 0M, 6M, and 12M using compareCluster. Significantly enriched GO terms (y-axis) with P < 0.01 and q < 0.05 are visualized as dot plots. (G) Comparison of DEG sets related to biological pathways based on WikiPathways (WP) across 0M, 6M, and 12M using compareCluster. Significantly enriched pathways (y-axis) with P < 0.05 and q < 0.2 are visualized as dot plots. (F and G) Numbers below the column name represent the number of genes related to GOBP (F) or WP (G) for each cluster. Dot size represents the gene ratio (proportion of DEGs), and color indicates the adjusted P value. The 2-tailed paired Student’s t test was used to compare cluster proportions (E). compareCluster analysis was performed using Over-Representation Analysis (ORA) based on a hypergeometric test. Multiple-testing correction was applied using the Benjamini-Hochberg (BH) method to control the false discovery rate (FDR) (F and G).

Copyright © 2025 American Society for Clinical Investigation
ISSN 2379-3708

Sign up for email alerts