Go to The Journal of Clinical Investigation
  • About
  • Editors
  • Consulting Editors
  • For authors
  • Publication ethics
  • Publication alerts by email
  • Transfers
  • Advertising
  • Job board
  • Contact
  • Physician-Scientist Development
  • Current issue
  • Past issues
  • By specialty
    • COVID-19
    • Cardiology
    • Immunology
    • Metabolism
    • Nephrology
    • Oncology
    • Pulmonology
    • All ...
  • Videos
  • Collections
    • In-Press Preview
    • Resource and Technical Advances
    • Clinical Research and Public Health
    • Research Letters
    • Editorials
    • Perspectives
    • Physician-Scientist Development
    • Reviews
    • Top read articles

  • Current issue
  • Past issues
  • Specialties
  • In-Press Preview
  • Resource and Technical Advances
  • Clinical Research and Public Health
  • Research Letters
  • Editorials
  • Perspectives
  • Physician-Scientist Development
  • Reviews
  • Top read articles
  • About
  • Editors
  • Consulting Editors
  • For authors
  • Publication ethics
  • Publication alerts by email
  • Transfers
  • Advertising
  • Job board
  • Contact
Co-phagocytosis of VEGFA with HER2-overexpressing cancer cells induced by HER2-VEGFA–bispecific antibodies improves antitumor responses
Yang Lu, … , Songbo Qiu, Zhen Fan
Yang Lu, … , Songbo Qiu, Zhen Fan
Published September 4, 2025
Citation Information: JCI Insight. 2025;10(20):e194494. https://doi.org/10.1172/jci.insight.194494.
View: Text | PDF
Research Article Clinical Research Immunology Oncology

Co-phagocytosis of VEGFA with HER2-overexpressing cancer cells induced by HER2-VEGFA–bispecific antibodies improves antitumor responses

  • Text
  • PDF
Abstract

We conceived of a type of antitumor mechanism of action by which a soluble target in the tumor microenvironment, such as a tumor-driving growth factor, can be phagocytized along with cancer cells via antibody-dependent cellular phagocytosis (ADCP) using an antibody bispecific for the soluble target and a solid target overexpressed on the cancer cell surface. We explored this concept through engineering bispecific antibodies (BsAbs) co-targeting human epidermal growth factor receptor-2 (HER2) and vascular endothelial growth factor A (VEGFA) in an scFv-IgG format (VHS). We showed that the HER2-VEGFA BsAbs but not the parental antibodies alone or in combination induced co-phagocytosis of VEGFA and HER2-overexpressing cancer cells by tumor-associated macrophages via ADCP. In both immunocompromised and immunocompetent mice with aggressive tumors, the BsAbs demonstrated greater anti-metastasis activity and produced a greater survival benefit than the parental antibodies alone or in combination, in a manner dependent on Fcγ receptors on the macrophages. Our results provide proof of the concept that HER2-VEGFA BsAbs achieve enhanced antitumor activity by leveraging HER2 overexpressed on the cancer cell surface to induce co-phagocytosis of VEGFA. Our findings warrant clinical testing of the strategy to treat metastasis and recurrence of HER2-overexpressing solid tumors that respond to anti-VEGFA therapy.

Authors

Yang Lu, Songbo Qiu, Zhen Fan

×

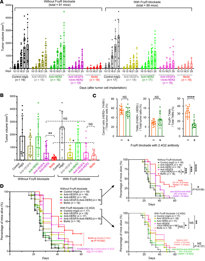
Figure 7

Dependence on FcγRs on TAMs of TG-VHS’s antitumor activity and survival benefit in hmHER2Tg mice with D5-HER2 tumors.

Options: View larger image (or click on image) Download as PowerPoint
Dependence on FcγRs on TAMs of TG-VHS’s antitumor activity and survival ...
(A) Tumor growth in individual mice after the indicated treatments without and with FcγR blockade. D5-HER2 syngeneic tumor cells (2.5 × 105 cells/mouse) were transplanted subcutaneously into hmHER2Tg mice. The mice were then randomly divided into 2 cohorts receiving 2.4G2 FcγR-blocking antibody (100 μg/mouse) or not on the same day. On day 3, the mice in each cohort were further randomly divided into 5 groups, and treatment was initiated. Mice received a control mouse IgG (mIgG) (100 μg/mouse), G6.31.2a anti-VEGFA antibody (100 μg/mouse), 4D5.2a anti-HER2 antibody (100 μg/mouse), G6.31.2a plus 4D5.2a (100 μg/mouse + 100 μg/mouse), or TG-VHS (150 μg/mouse, equivalent to 100 μg in molar mass of conventional antibody) intraperitoneally twice per week for 5 weeks. Tumor measurement was stopped after day 25, when mice started to die or had to be euthanized owing to moribund status. (B) Statistical comparison of tumor growth on day 25 between the major groups of interest. (C) Analysis of results of pharmacological blockade of FcγR ex vivo. Shown are flow cytometry data from tumor samples collected from moribund mice that were euthanized on day 33. The samples within each cohort were grouped, and the grouped samples were analyzed by flow cytometry after staining with a mixture of antibodies, including BV421-conjugated anti-HER2 antibody, APC-conjugated anti-F4/80 antibody, and PE-conjugated nonspecific goat anti–rabbit IgG antibody. (D) Survival curves of all the mouse treatment groups described in A and B (left panel) and of the mouse treatment groups without (right panel, upper) and with (right panel, lower) FcγR blockade. *P < 0.05; **P < 0.01; ***P < 0.001; ****P < 0.0001 by unpaired t test (B and C) or log-rank test (D). NS, not significant.

Copyright © 2025 American Society for Clinical Investigation
ISSN 2379-3708

Sign up for email alerts