Go to The Journal of Clinical Investigation
  • About
  • Editors
  • Consulting Editors
  • For authors
  • Publication ethics
  • Publication alerts by email
  • Transfers
  • Advertising
  • Job board
  • Contact
  • Physician-Scientist Development
  • Current issue
  • Past issues
  • By specialty
    • COVID-19
    • Cardiology
    • Immunology
    • Metabolism
    • Nephrology
    • Oncology
    • Pulmonology
    • All ...
  • Videos
  • Collections
    • In-Press Preview
    • Resource and Technical Advances
    • Clinical Research and Public Health
    • Research Letters
    • Editorials
    • Perspectives
    • Physician-Scientist Development
    • Reviews
    • Top read articles

  • Current issue
  • Past issues
  • Specialties
  • In-Press Preview
  • Resource and Technical Advances
  • Clinical Research and Public Health
  • Research Letters
  • Editorials
  • Perspectives
  • Physician-Scientist Development
  • Reviews
  • Top read articles
  • About
  • Editors
  • Consulting Editors
  • For authors
  • Publication ethics
  • Publication alerts by email
  • Transfers
  • Advertising
  • Job board
  • Contact
Intrinsic T cell glutaminolysis promotes autoimmunity in lupus-prone mice
Seung-Chul Choi, Yong Ge, Milind V. Joshi, Damian Jimenez, Abigail Castellanos Garcia, Cassandra LaPlante, Lauren T. Padilla, Chaoyu Ma, Nu Zhang, Jeffrey C. Rathmell, Mansour Mohamadzadeh, Laurence Morel
Seung-Chul Choi, Yong Ge, Milind V. Joshi, Damian Jimenez, Abigail Castellanos Garcia, Cassandra LaPlante, Lauren T. Padilla, Chaoyu Ma, Nu Zhang, Jeffrey C. Rathmell, Mansour Mohamadzadeh, Laurence Morel
View: Text | PDF
Research Article Immunology

Intrinsic T cell glutaminolysis promotes autoimmunity in lupus-prone mice

  • Text
  • PDF
Abstract

Glutaminolysis is enhanced in T cells of patients with lupus and in Tfh cells, a critical subset of CD4+ T cells that provide help to autoreactive B cells, in lupus mice. Glutaminolysis inhibitors reduced lupus activity in association with a decreased frequency of Th17 cells in mice. Here, we thought to determine the role of glutaminolysis in murine Tfh cells. The pharmacological inhibition of glutaminolysis with DON reduced the expression of the critical costimulatory molecule ICOS on lupus Tfh cells, in association with a reduction of autoantibody production and B cell differentiation markers. Accordingly, profound transcriptomic and metabolic changes, including a reduction of glycolysis, were induced by DON in lupus Tfh cells, whereas healthy Tfh cells showed minor changes. The T cell–specific genetic inhibition of glutaminolysis largely phenocopied the effects of DON on Tfh cells and B cells in an autoimmune genetic background with minor changes in Tfh and B cells in healthy controls. Furthermore, we showed that T cell–specific glutaminolysis inhibition impaired T-dependent humoral responses in autoimmune mice as well as their Tfh response to a viral infection. Overall, these results suggest that lupus Tfh cells have a greater intrinsic requirement of glutaminolysis for their helper functions.

Authors

Seung-Chul Choi, Yong Ge, Milind V. Joshi, Damian Jimenez, Abigail Castellanos Garcia, Cassandra LaPlante, Lauren T. Padilla, Chaoyu Ma, Nu Zhang, Jeffrey C. Rathmell, Mansour Mohamadzadeh, Laurence Morel

×

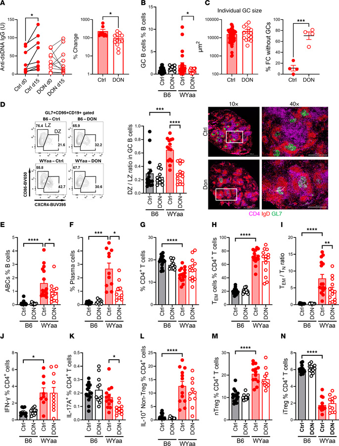
Figure 1

DON reduced autoantibody production and altered selective GC B cell and CD4+ T cell phenotypes in W.Yaa mice.

Options: View larger image (or click on image) Download as PowerPoint
DON reduced autoantibody production and altered selective GC B cell and ...
(A) Serum anti-dsDNA IgG measured before and after treatment. Left: Paired unit values for each mouse compared with a paired t test. Right: Percent change after 2 weeks, mean ± SEM, Mann-Whitney U test. n = 9 controls and 12 DON-treated. (B) Frequency of GC B cells compared with a Fisher’s exact test. (C) Spleen GC histology: Individual GC size (left) and frequency of follicles without GC (right) in untreated control and DON-treated W.Yaa mice (n = 4) compared with a t test. Representative images of GCs in untreated (top) and DON-treated (bottom) spleens shown as GL7+IgD– areas. The 40× images correspond to the boxed areas on the 10× images. (D) GC B cell DZ/LZ ratio with representative FACS plots. (E–H) Frequency of ABCs (E), plasma cells (F), total CD4+ T cells (G), and Tem cells (H). (I) Tem/Tn ratio. (K–L) Frequency of IFN-γ+ (J), IL-17A+ (K), and IL-10+ (L) in FOXP3-negative CD4+ T cells. (M and N) Frequency of nTreg (M) and iTreg (N) cells. Mean ± SEM, n = 11–25 compared with Dunnet’s, Šídák’s (E) or Kruskal-Wallis (K) multiple-comparison tests, and with a Mann-Whitney test (B). *P < 0.05; ***P < 0.001; ****P < 0.0001.

Copyright © 2026 American Society for Clinical Investigation
ISSN 2379-3708

Sign up for email alerts