Go to The Journal of Clinical Investigation
  • About
  • Editors
  • Consulting Editors
  • For authors
  • Publication ethics
  • Publication alerts by email
  • Transfers
  • Advertising
  • Job board
  • Contact
  • Physician-Scientist Development
  • Current issue
  • Past issues
  • By specialty
    • COVID-19
    • Cardiology
    • Immunology
    • Metabolism
    • Nephrology
    • Oncology
    • Pulmonology
    • All ...
  • Videos
  • Collections
    • In-Press Preview
    • Resource and Technical Advances
    • Clinical Research and Public Health
    • Research Letters
    • Editorials
    • Perspectives
    • Physician-Scientist Development
    • Reviews
    • Top read articles

  • Current issue
  • Past issues
  • Specialties
  • In-Press Preview
  • Resource and Technical Advances
  • Clinical Research and Public Health
  • Research Letters
  • Editorials
  • Perspectives
  • Physician-Scientist Development
  • Reviews
  • Top read articles
  • About
  • Editors
  • Consulting Editors
  • For authors
  • Publication ethics
  • Publication alerts by email
  • Transfers
  • Advertising
  • Job board
  • Contact
Faithful modeling of terminal CD8+T cell dysfunction and epigenetic stabilization in vitro
Amir Yousif, … , Eugene M. Oltz, Hazem E. Ghoneim
Amir Yousif, … , Eugene M. Oltz, Hazem E. Ghoneim
Published October 8, 2025
Citation Information: JCI Insight. 2025;10(19):e191220. https://doi.org/10.1172/jci.insight.191220.
View: Text | PDF
Research Article Immunology Oncology

Faithful modeling of terminal CD8+T cell dysfunction and epigenetic stabilization in vitro

  • Text
  • PDF
Abstract

Epigenetic scarring of terminally dysfunctional (TDysf) CD8+ T cells hinders long-term protection and response to immune checkpoint blockade during chronic infections and cancer. We developed a faithful in vitro model for CD8+ T cell terminal dysfunction as a platform to advance T cell immunotherapy. Using TCR-transgenic CD8+ T cells, we found that 1-week peptide stimulation, mimicking conditions in previous models, failed to induce a stable exhaustion program. In contrast, prolonged stimulation for 2–3 weeks induced T cell dysfunction but triggered activation-induced cell death, precluding long-term investigation of exhaustion programs. To better mimic in vivo exhaustion, we provided post-effector, chronic TGF-β1 signals, enabling survival of chronically stimulated CD8+ T cells for over 3 weeks. These conditions induced a state of terminal dysfunction, marked by a stable loss of effector, cytotoxicity, and memory programs, along with mitochondrial stress and impaired protein translation. Importantly, transcriptomic and epigenetic analyses verified the development of terminal exhaustion-specific signatures in TDysf cells. Adoptive transfer of TDysf cells revealed their inability to recall effector functions or proliferate after acute lymphocytic choriomeningitis virus rechallenge. This tractable model system enables investigation of molecular pathways driving T cell terminal dysfunction and discovery of therapeutic targets for cancer or chronic infections.

Authors

Amir Yousif, Abbey A. Saadey, Ava Lowin, Asmaa M. Yousif, Ankita Saini, Madeline R. Allison, Kelley Ptak, Eugene M. Oltz, Hazem E. Ghoneim

×

Figure 6

Terminal dysfunction of in vitro–generated CD8+ T cells is stabilized by exhaustion-associated epigenetic programs.

Options: View larger image (or click on image) Download as PowerPoint
Terminal dysfunction of in vitro–generated CD8+ T cells is stabilized by...
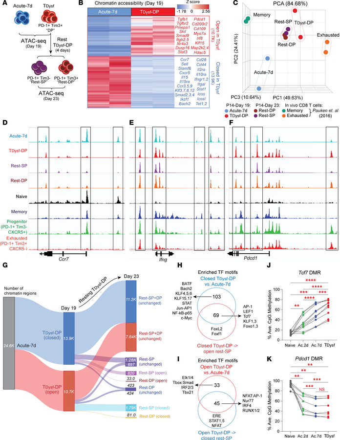
(A) Schematic for ATAC-sequencing of P14 cells from the models described in Figure 2A and Figure 5C. TDysf cells were FACS-sorted on day 19 of chronic stimulation as the PD-1+Tim3+ (double-positive, “TDysf-DP”) and rested for 4 days. Rested TDysf-DP cells were sorted on day 23 as PD-1+Tim3– (single-positive, “Rest-SP”) or PD-1+Tim3+ (double-positive, “Rest-DP”). (B) Heatmap showing differentially open chromatin regions (OCRs) between Acute-7d and TDysf-DP cells (day 19) plotted based on relative Z-score with example genes listed. Red indicates “open” and blue indicates “closed” regions. (C) PCA comparing chromatin accessibility profiles for in vitro Acute-7d or TDysf subsets to published signatures for in vivo memory or exhausted CD8+ T cells (23). (D) Representative snapshots of accessible chromatin peaks (mapped in Integrative Genomics Viewer, IGV) within in vitro P14 or in vivo naive, memory, progenitor, or exhausted CD8+ T cells (44) at gene loci for Ccr7, (E) Ifng, and (F) Pdcd1. (G) Alluvial plot tracking the number of chromatin regions from Acute-7d cells that became open/closed in TDysf-DP (day 19) compared with Acute-7d and regions from TDysf-DP that remained unchanged or became open/closed in rested TDysf subsets (day 23). (H) Venn diagram comparing transcription factor (TF) motifs enriched within closed OCRs in TDysf-DP cells and regions that became open in Rest-SP cells or (I) open OCRs in TDysf-DP cells and regions that became closed in Rest-SP cells. (J) Average % CpG methylation at Tcf7 and (K) Pdcd1 differentially methylated regions (DMRs) within naive or in vitro–generated P14 cells (day 19). N = 2 biological replicates, representative of 2 to 3 independent experiments. Statistical significance was determined by DESeq2 (B and G) or PCA (C) using Partek software. Comparisons in J and K were determined by repeated measures 1-way ANOVA with Tukey’s multiple comparisons. Adjusted P value **P < 0.01, ***P < 0.001, ****P < 0.0001.

Copyright © 2025 American Society for Clinical Investigation
ISSN 2379-3708

Sign up for email alerts