Go to The Journal of Clinical Investigation
  • About
  • Editors
  • Consulting Editors
  • For authors
  • Publication ethics
  • Publication alerts by email
  • Transfers
  • Advertising
  • Job board
  • Contact
  • Physician-Scientist Development
  • Current issue
  • Past issues
  • By specialty
    • COVID-19
    • Cardiology
    • Immunology
    • Metabolism
    • Nephrology
    • Oncology
    • Pulmonology
    • All ...
  • Videos
  • Collections
    • In-Press Preview
    • Resource and Technical Advances
    • Clinical Research and Public Health
    • Research Letters
    • Editorials
    • Perspectives
    • Physician-Scientist Development
    • Reviews
    • Top read articles

  • Current issue
  • Past issues
  • Specialties
  • In-Press Preview
  • Resource and Technical Advances
  • Clinical Research and Public Health
  • Research Letters
  • Editorials
  • Perspectives
  • Physician-Scientist Development
  • Reviews
  • Top read articles
  • About
  • Editors
  • Consulting Editors
  • For authors
  • Publication ethics
  • Publication alerts by email
  • Transfers
  • Advertising
  • Job board
  • Contact
Faithful modeling of terminal CD8+T cell dysfunction and epigenetic stabilization in vitro
Amir Yousif, … , Eugene M. Oltz, Hazem E. Ghoneim
Amir Yousif, … , Eugene M. Oltz, Hazem E. Ghoneim
Published October 8, 2025
Citation Information: JCI Insight. 2025;10(19):e191220. https://doi.org/10.1172/jci.insight.191220.
View: Text | PDF
Research Article Immunology Oncology

Faithful modeling of terminal CD8+T cell dysfunction and epigenetic stabilization in vitro

  • Text
  • PDF
Abstract

Epigenetic scarring of terminally dysfunctional (TDysf) CD8+ T cells hinders long-term protection and response to immune checkpoint blockade during chronic infections and cancer. We developed a faithful in vitro model for CD8+ T cell terminal dysfunction as a platform to advance T cell immunotherapy. Using TCR-transgenic CD8+ T cells, we found that 1-week peptide stimulation, mimicking conditions in previous models, failed to induce a stable exhaustion program. In contrast, prolonged stimulation for 2–3 weeks induced T cell dysfunction but triggered activation-induced cell death, precluding long-term investigation of exhaustion programs. To better mimic in vivo exhaustion, we provided post-effector, chronic TGF-β1 signals, enabling survival of chronically stimulated CD8+ T cells for over 3 weeks. These conditions induced a state of terminal dysfunction, marked by a stable loss of effector, cytotoxicity, and memory programs, along with mitochondrial stress and impaired protein translation. Importantly, transcriptomic and epigenetic analyses verified the development of terminal exhaustion-specific signatures in TDysf cells. Adoptive transfer of TDysf cells revealed their inability to recall effector functions or proliferate after acute lymphocytic choriomeningitis virus rechallenge. This tractable model system enables investigation of molecular pathways driving T cell terminal dysfunction and discovery of therapeutic targets for cancer or chronic infections.

Authors

Amir Yousif, Abbey A. Saadey, Ava Lowin, Asmaa M. Yousif, Ankita Saini, Madeline R. Allison, Kelley Ptak, Eugene M. Oltz, Hazem E. Ghoneim

×

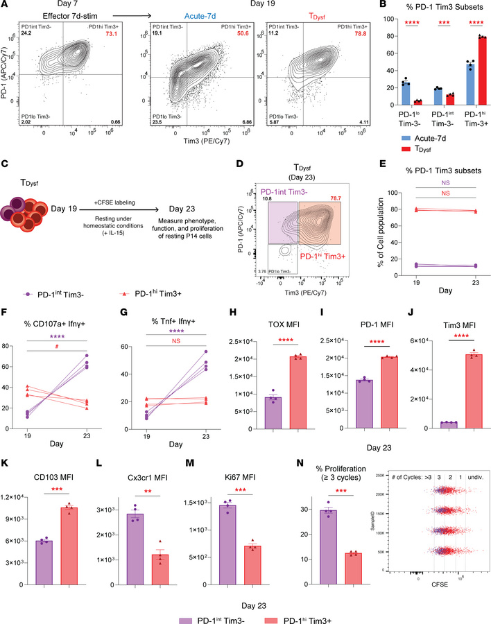
Figure 5

Dysfunctional CD8+ T cells recapitulate the heterogeneity of exhausted CD8+ T cells generated in vivo.

Options: View larger image (or click on image) Download as PowerPoint
Dysfunctional CD8+ T cells recapitulate the heterogeneity of exhausted C...
(A) Representative FACS plots of PD-1 and Tim3 expression for P14 CD8+ T cells on both day 7 (Effector 7d-stim) and day 19 (Acute-7d or Chronic GP33+TGF-β1: TDysf) after rechallenging with GP33 peptide. (B) Summary bar graph showing % of PD-1– and Tim3-expressing subsets on P14 CD8+ T cells on day 19. (C) Schematic for the resting phase of TDysf P14 cells under homeostatic conditions. (D) Representative FACS plot of PD-1 and Tim3 expression for P14 CD8+ T cells on day 23 following resting for 4 days. (E) Longitudinal tracking on day 19 and 23 of the frequency of PD-1intTim3– (purple) and PD-1hiTim3+ (red) P14 cells, (F) frequency of CD107a+Ifnγ+ P14 cells, and (G) frequency of Tnf+Ifnγ+ P14 cells within PD-1intTim3– and PD-1hiTim3+ subsets. (H) Expression levels (gMFI) of TOX, (I) PD-1, (J) Tim3, (K) CD103, (L) Cx3cr1, and (M) Ki67 within PD-1intTim3– and PD-1hiTim3+ subsets on day 23. (N) Bar graph showing frequencies of divided P14 cells with ≥3 proliferation cycles by CFSE staining. All n = 4 biological replicates, representative of 2 to 3 independent experiments. Adjusted P value #P < 0.05 for PD-1hiTim3+ cells (F), **P < 0.01, ***P < 0.001, ****P < 0.0001. Comparisons were determined by 1-way ANOVA (B), 2-way ANOVA (E–G), or Mann-Whitney U test (unpaired, 2-sided) (H–N). Error bars indicate mean ± SEM.

Copyright © 2025 American Society for Clinical Investigation
ISSN 2379-3708

Sign up for email alerts