Go to The Journal of Clinical Investigation
  • About
  • Editors
  • Consulting Editors
  • For authors
  • Publication ethics
  • Publication alerts by email
  • Transfers
  • Advertising
  • Job board
  • Contact
  • Physician-Scientist Development
  • Current issue
  • Past issues
  • By specialty
    • COVID-19
    • Cardiology
    • Immunology
    • Metabolism
    • Nephrology
    • Oncology
    • Pulmonology
    • All ...
  • Videos
  • Collections
    • In-Press Preview
    • Resource and Technical Advances
    • Clinical Research and Public Health
    • Research Letters
    • Editorials
    • Perspectives
    • Physician-Scientist Development
    • Reviews
    • Top read articles

  • Current issue
  • Past issues
  • Specialties
  • In-Press Preview
  • Resource and Technical Advances
  • Clinical Research and Public Health
  • Research Letters
  • Editorials
  • Perspectives
  • Physician-Scientist Development
  • Reviews
  • Top read articles
  • About
  • Editors
  • Consulting Editors
  • For authors
  • Publication ethics
  • Publication alerts by email
  • Transfers
  • Advertising
  • Job board
  • Contact
Faithful modeling of terminal CD8+T cell dysfunction and epigenetic stabilization in vitro
Amir Yousif, Abbey A. Saadey, Ava Lowin, Asmaa M. Yousif, Ankita Saini, Madeline R. Allison, Kelley Ptak, Eugene M. Oltz, Hazem E. Ghoneim
Amir Yousif, Abbey A. Saadey, Ava Lowin, Asmaa M. Yousif, Ankita Saini, Madeline R. Allison, Kelley Ptak, Eugene M. Oltz, Hazem E. Ghoneim
View: Text | PDF
Research Article Immunology Oncology

Faithful modeling of terminal CD8+T cell dysfunction and epigenetic stabilization in vitro

  • Text
  • PDF
Abstract

Epigenetic scarring of terminally dysfunctional (TDysf) CD8+ T cells hinders long-term protection and response to immune checkpoint blockade during chronic infections and cancer. We developed a faithful in vitro model for CD8+ T cell terminal dysfunction as a platform to advance T cell immunotherapy. Using TCR-transgenic CD8+ T cells, we found that 1-week peptide stimulation, mimicking conditions in previous models, failed to induce a stable exhaustion program. In contrast, prolonged stimulation for 2–3 weeks induced T cell dysfunction but triggered activation-induced cell death, precluding long-term investigation of exhaustion programs. To better mimic in vivo exhaustion, we provided post-effector, chronic TGF-β1 signals, enabling survival of chronically stimulated CD8+ T cells for over 3 weeks. These conditions induced a state of terminal dysfunction, marked by a stable loss of effector, cytotoxicity, and memory programs, along with mitochondrial stress and impaired protein translation. Importantly, transcriptomic and epigenetic analyses verified the development of terminal exhaustion-specific signatures in TDysf cells. Adoptive transfer of TDysf cells revealed their inability to recall effector functions or proliferate after acute lymphocytic choriomeningitis virus rechallenge. This tractable model system enables investigation of molecular pathways driving T cell terminal dysfunction and discovery of therapeutic targets for cancer or chronic infections.

Authors

Amir Yousif, Abbey A. Saadey, Ava Lowin, Asmaa M. Yousif, Ankita Saini, Madeline R. Allison, Kelley Ptak, Eugene M. Oltz, Hazem E. Ghoneim

×

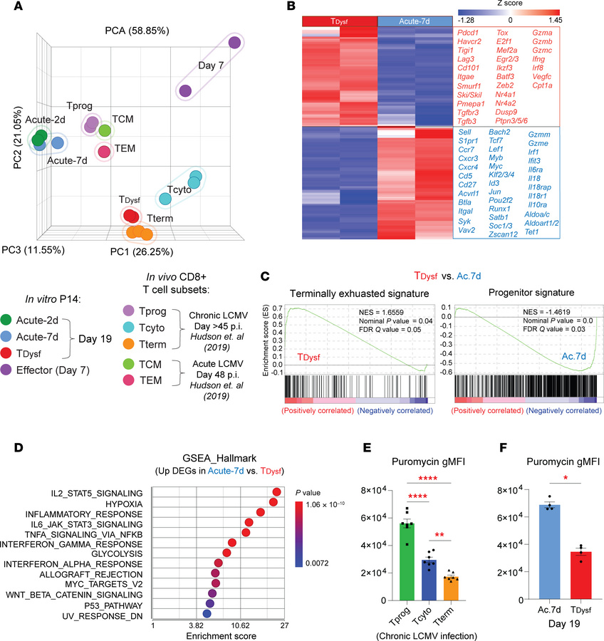
Figure 3

Chronic TCR plus TGF-β1 signals establish the terminal exhaustion transcriptome and impair protein translation.

Options: View larger image (or click on image) Download as PowerPoint
Chronic TCR plus TGF-β1 signals establish the terminal exhaustion transc...
(A) Principal component analysis (PCA) plot comparing transcriptional (RNA) signatures for in vitro antigen-stimulated P14 cells (isolated on day 7, “Effector”; or day 19, “TDysf,” “Acute-2d”, “Acute-7d”) to published signatures for PD-1+CD8+ TEX subsets isolated on day >45 of chronic LCMV infection (progenitor “Tprog” CD101–Tim3–; cytolytic “Tcyto” CD101–Tim3+; terminally exhausted “Tterm” CD101+Tim3+) (28) or memory CD8+ T cell subsets on day 48 postinfection with acute LCMV (central memory “TCM,” effector memory “TEM”) (36). (B) Heatmap showing differentially expressed genes (DEGs) between TDysf and Acute-7d P14 cells. DEGs were plotted based on relative Z-score of normalized RNA counts and grouped based on shared expression patterns. (C) Gene set enrichment analysis (GSEA) plots for DEGs upregulated in TDysf versus Acute-7d in comparison to published signatures for TEX subsets on day >45 of chronic LCMV infection (28). (D) GSEA score plot compared with Hallmark gene signature for DEGs upregulated in Acute-7d versus TDysf. (E) Summary bar graph for intracellular puromycin levels (gMFI) in TEX subsets isolated from LCMV clone 13–infected mice on day 21 postinfection or (F) in vitro–stimulated P14 cells on day 19 after GP33 peptide rechallenge. N = 2 biological replicates for RNA-Seq, or n = 4–6 biological replicates for E and F, representative of 2 to 3 independent experiments. Statistical significance was determined by (A) PCA, (B) DESeq2 analysis, or (D) GSEA using Partek software or (C) using UCSD and Broad Institute GSEA software. Comparisons (E) were determined by 1-way ANOVA with Tukey’s multiple comparisons or (F) Mann-Whitney U test (unpaired, 2-sided). Adjusted P value *P < 0.05, **P < 0.01, ****P < 0.0001. Error bars indicate mean ± SEM.

Copyright © 2026 American Society for Clinical Investigation
ISSN 2379-3708

Sign up for email alerts