Go to The Journal of Clinical Investigation
  • About
  • Editors
  • Consulting Editors
  • For authors
  • Publication ethics
  • Publication alerts by email
  • Transfers
  • Advertising
  • Job board
  • Contact
  • Physician-Scientist Development
  • Current issue
  • Past issues
  • By specialty
    • COVID-19
    • Cardiology
    • Immunology
    • Metabolism
    • Nephrology
    • Oncology
    • Pulmonology
    • All ...
  • Videos
  • Collections
    • In-Press Preview
    • Resource and Technical Advances
    • Clinical Research and Public Health
    • Research Letters
    • Editorials
    • Perspectives
    • Physician-Scientist Development
    • Reviews
    • Top read articles

  • Current issue
  • Past issues
  • Specialties
  • In-Press Preview
  • Resource and Technical Advances
  • Clinical Research and Public Health
  • Research Letters
  • Editorials
  • Perspectives
  • Physician-Scientist Development
  • Reviews
  • Top read articles
  • About
  • Editors
  • Consulting Editors
  • For authors
  • Publication ethics
  • Publication alerts by email
  • Transfers
  • Advertising
  • Job board
  • Contact
VEGFD/VEGFR2 axis induces the dedifferentiation of high endothelial venules and impairs lymphocyte homing
Weichang Yang, Juan Wu, Shanshan Cai, Hongquan Xing, Jiajia Xiang, Xinyi Zhang, Xiaoyan Su, Xiaoqun Ye
Weichang Yang, Juan Wu, Shanshan Cai, Hongquan Xing, Jiajia Xiang, Xinyi Zhang, Xiaoyan Su, Xiaoqun Ye
View: Text | PDF
Research Article Immunology Pulmonology

VEGFD/VEGFR2 axis induces the dedifferentiation of high endothelial venules and impairs lymphocyte homing

  • Text
  • PDF
Abstract

High endothelial venules (HEVs) are important structures in lymph nodes (LNs) that mediate lymphocyte homing, and their dedifferentiation is a necessary step before LN metastasis. Whether vascular endothelial growth factor–related (VEGF-related) signaling, which plays an important role in LN metastasis, is involved in the dedifferentiation of HEVs remains unclear. Here, we confirmed increased expression of VEGFA, VEGFC, and VEGFD; HEV dedifferentiation; and impaired lymphocyte homing function in tumor-draining LNs (TDLNs). Furthermore, we demonstrated that tumor-secreted VEGFA induced lymphangiogenesis in TDLNs to promote premetastatic niche (PMN) formation; VEGFC promoted HEV proliferation but did not affect its lymphocyte homing function. Notably, we showed that VEGFD induced the dedifferentiation of HEVs by binding to VEGFR2 on the endothelial surface of HEVs and further impaired the lymphocyte homing function of TDLNs. Overall, we revealed that tumor-secreted VEGFD interacted with VEGFR2, induced HEV dedifferentiation, and reduced lymphocyte homing, providing potential insights for the prevention and treatment of LN metastasis.

Authors

Weichang Yang, Juan Wu, Shanshan Cai, Hongquan Xing, Jiajia Xiang, Xinyi Zhang, Xiaoyan Su, Xiaoqun Ye

×

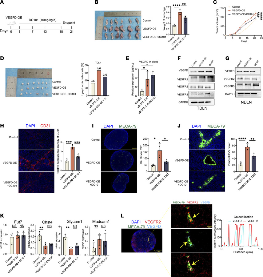
Figure 6

VEGFD induces HEV dilation in TDLN.

Options: View larger image (or click on image) Download as PowerPoint
VEGFD induces HEV dilation in TDLN.
(A) DC101 treatment protocol. (B) Tu...
(A) DC101 treatment protocol. (B) Tumor weight in control, VEGFD overexpressing (VEGFD-OE), and VEGFD-OE+DC101 groups (n = 6). (C) Tumor growth curves in control, VEGFD-OE, and VEGFD-OE+DC101 groups (n = 5). (D) Tumor draining lymph node (TDLN) metastasis rate in control, VEGFD-OE, and VEGFD-OE+DC101 groups (n = 6). (E) ELISA of VEGFD expression in peripheral blood (n = 3). (F) Western blotting (WB) assay of VEGFD and its related receptors expression in TDLN between control, VEGFD-OE, and VEGFD-OE+DC101 groups (n = 3). (G) WB assay of VEGFD expression and its related receptors in nondraining lymph node (NDLN) between control, VEGFD-OE, and VEGFD-OE+DC101 groups (n = 3). (H) Immunohistofluorescence (IF) staining of CD31 (red) expression in TDLN between control, VEGFD-OE, and VEGFD-OE+DC101 groups (n = 4). (I) IF staining of MECA-79 (green) to count total high endothelial venules (HEVs) in each group (n = 4). (J) IF staining of MECA-79 (green) to count dilated HEVs in each group (n = 4). (K) qPCR for the HEV markers (Fut7, Chst4, Glycam1, and Madcam1) in TDLN between control, VEGFD-OE, and VEGFD-OE+DC101 groups (n = 4). (L) IF staining for MECA-79 (green), VEGFR2 (red), and VEGFD (blue) coexpression. Data are shown as mean ± SD (B–E and H–K). (B–E and H–K) P value measured by one-way ANOVA with Dunnett’s multiple-comparison test. *P < 0.05, **P < 0.01, ***P < 0.001, ****P < 0.0001, ns: no significant. Yellow arrows, colocalization of HEV, VEGFD, and VEGFR2. Scale bars: 40 μm (H), 500 μm (I and L) and 20 μm (J and L).

Copyright © 2026 American Society for Clinical Investigation
ISSN 2379-3708

Sign up for email alerts