Go to The Journal of Clinical Investigation
  • About
  • Editors
  • Consulting Editors
  • For authors
  • Publication ethics
  • Publication alerts by email
  • Transfers
  • Advertising
  • Job board
  • Contact
  • Physician-Scientist Development
  • Current issue
  • Past issues
  • By specialty
    • COVID-19
    • Cardiology
    • Immunology
    • Metabolism
    • Nephrology
    • Oncology
    • Pulmonology
    • All ...
  • Videos
  • Collections
    • In-Press Preview
    • Resource and Technical Advances
    • Clinical Research and Public Health
    • Research Letters
    • Editorials
    • Perspectives
    • Physician-Scientist Development
    • Reviews
    • Top read articles

  • Current issue
  • Past issues
  • Specialties
  • In-Press Preview
  • Resource and Technical Advances
  • Clinical Research and Public Health
  • Research Letters
  • Editorials
  • Perspectives
  • Physician-Scientist Development
  • Reviews
  • Top read articles
  • About
  • Editors
  • Consulting Editors
  • For authors
  • Publication ethics
  • Publication alerts by email
  • Transfers
  • Advertising
  • Job board
  • Contact
VEGFD/VEGFR2 axis induces the dedifferentiation of high endothelial venules and impairs lymphocyte homing
Weichang Yang, Juan Wu, Shanshan Cai, Hongquan Xing, Jiajia Xiang, Xinyi Zhang, Xiaoyan Su, Xiaoqun Ye
Weichang Yang, Juan Wu, Shanshan Cai, Hongquan Xing, Jiajia Xiang, Xinyi Zhang, Xiaoyan Su, Xiaoqun Ye
View: Text | PDF
Research Article Immunology Pulmonology

VEGFD/VEGFR2 axis induces the dedifferentiation of high endothelial venules and impairs lymphocyte homing

  • Text
  • PDF
Abstract

High endothelial venules (HEVs) are important structures in lymph nodes (LNs) that mediate lymphocyte homing, and their dedifferentiation is a necessary step before LN metastasis. Whether vascular endothelial growth factor–related (VEGF-related) signaling, which plays an important role in LN metastasis, is involved in the dedifferentiation of HEVs remains unclear. Here, we confirmed increased expression of VEGFA, VEGFC, and VEGFD; HEV dedifferentiation; and impaired lymphocyte homing function in tumor-draining LNs (TDLNs). Furthermore, we demonstrated that tumor-secreted VEGFA induced lymphangiogenesis in TDLNs to promote premetastatic niche (PMN) formation; VEGFC promoted HEV proliferation but did not affect its lymphocyte homing function. Notably, we showed that VEGFD induced the dedifferentiation of HEVs by binding to VEGFR2 on the endothelial surface of HEVs and further impaired the lymphocyte homing function of TDLNs. Overall, we revealed that tumor-secreted VEGFD interacted with VEGFR2, induced HEV dedifferentiation, and reduced lymphocyte homing, providing potential insights for the prevention and treatment of LN metastasis.

Authors

Weichang Yang, Juan Wu, Shanshan Cai, Hongquan Xing, Jiajia Xiang, Xinyi Zhang, Xiaoyan Su, Xiaoqun Ye

×

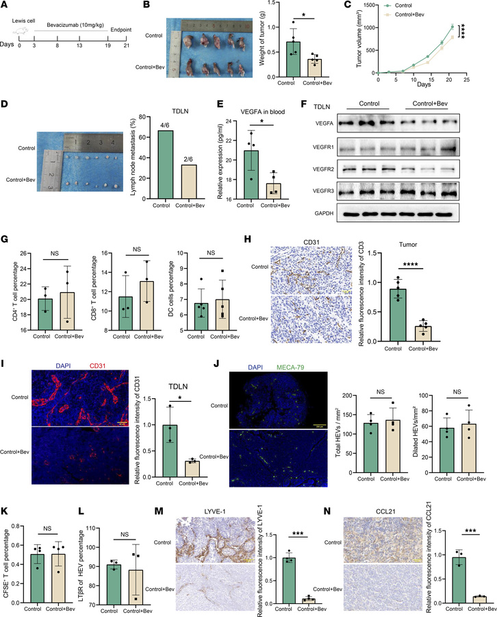
Figure 4

VEGFA was not involved in HEV dedifferentiation and lymphocyte homing.

Options: View larger image (or click on image) Download as PowerPoint
VEGFA was not involved in HEV dedifferentiation and lymphocyte homing.
(...
(A) Bevacizumab treatment protocol. (B) Tumor weight in the control and bevacizumab group (n = 5). (C) Tumor growth curves in the control and bevacizumab groups (n = 5). (D) Tumor draining lymph node (TDLN) metastasis rate in the control and bevacizumab groups (n = 6). (E) ELISA of VEGFA expression in peripheral blood between control and bevacizumab groups (n = 4). (F) Western blotting assay of VEGFA and its related receptor expression in TDLN between the bevacizumab and control groups (n = 3). (G) Flow cytometry (FCM) of the percentage of CD4+ (n = 3), CD8+ (n = 3) T cells, and DCs (n = 5) in TDLN between the bevacizumab and control group. (H) IHC staining of CD31 expression in tumor tissue between 2 groups (n = 5). (I) Immunohistofluorescence (IF) staining of CD31 (red) in tumor between 2 groups (n = 5). (J) IF staining of MECA-79 (green) in TDLN between 2 groups (n = 4). (K) FCM of CFSE+ cells in TDLN between the control and bevacizumab groups (n = 4). (L) FCM of LTβR expression on the surface of HEV between the control and bevacizumab groups (n = 3). (M) IHC staining of LYVE-1 expression in TDLN between the control and bevacizumab groups (n = 4). (N) IHC staining of CCL21 expression in TDLN between the control and bevacizumab groups (n = 3). Data are shown as mean ± SD (B–E and G–N). (B–E and G–N) P values were measured by unpaired, 2-tailed Student’s t test with or without Welch’s correction analysis. *P < 0.05, ***P < 0.001, ****P < 0.0001. Scale bars: 40 μm (H and I) and 200 μm (J).

Copyright © 2026 American Society for Clinical Investigation
ISSN 2379-3708

Sign up for email alerts