Go to The Journal of Clinical Investigation
  • About
  • Editors
  • Consulting Editors
  • For authors
  • Publication ethics
  • Publication alerts by email
  • Transfers
  • Advertising
  • Job board
  • Contact
  • Physician-Scientist Development
  • Current issue
  • Past issues
  • By specialty
    • COVID-19
    • Cardiology
    • Immunology
    • Metabolism
    • Nephrology
    • Oncology
    • Pulmonology
    • All ...
  • Videos
  • Collections
    • In-Press Preview
    • Resource and Technical Advances
    • Clinical Research and Public Health
    • Research Letters
    • Editorials
    • Perspectives
    • Physician-Scientist Development
    • Reviews
    • Top read articles

  • Current issue
  • Past issues
  • Specialties
  • In-Press Preview
  • Resource and Technical Advances
  • Clinical Research and Public Health
  • Research Letters
  • Editorials
  • Perspectives
  • Physician-Scientist Development
  • Reviews
  • Top read articles
  • About
  • Editors
  • Consulting Editors
  • For authors
  • Publication ethics
  • Publication alerts by email
  • Transfers
  • Advertising
  • Job board
  • Contact
Impact of the IL-15 superagonist N-803 on lymphatic reservoirs of HIV
Joshua Rhein, Jeffrey G. Chipman, Gregory J. Beilman, Ross Cromarty, Kevin Escandón, Jodi Anderson, Garritt Wieking, Jarrett Reichel, Rodolfo Batres, Alexander Khoruts, Christopher M. Basting, Peter Hinderlie, Zachary B. Davis, Anne Eaton, Byron P. Vaughn, Elnaz Eilkhani, Jeffrey T. Safrit, Patrick Soon-Shiong, Jason V. Baker, Nichole R. Klatt, Steven G. Deeks, Jeffrey S. Miller, Timothy W. Schacker
Joshua Rhein, Jeffrey G. Chipman, Gregory J. Beilman, Ross Cromarty, Kevin Escandón, Jodi Anderson, Garritt Wieking, Jarrett Reichel, Rodolfo Batres, Alexander Khoruts, Christopher M. Basting, Peter Hinderlie, Zachary B. Davis, Anne Eaton, Byron P. Vaughn, Elnaz Eilkhani, Jeffrey T. Safrit, Patrick Soon-Shiong, Jason V. Baker, Nichole R. Klatt, Steven G. Deeks, Jeffrey S. Miller, Timothy W. Schacker
View: Text | PDF
Clinical Research and Public Health AIDS/HIV Infectious disease

Impact of the IL-15 superagonist N-803 on lymphatic reservoirs of HIV

  • Text
  • PDF
Abstract

BACKGROUND NK cell function is impaired in people with HIV (PWH), hindering their potential to reduce the lymphoid tissue (LT) reservoir. The IL-15 superagonist N-803 has been shown to enhance NK and T cell function and thus may reduce viral reservoirs.METHODS To determine the impact of N-803 on LTs, we conducted a clinical trial where 10 PWH on effective antiretroviral therapy (ART) were given 3 subcutaneous 6 mcg/kg doses of N-803. We obtained PBMCs and lymph node (LN) and gut biopsies at baseline and after the last N-803 dose.RESULTS We found a nonstatistically significant approximately 0.50 median log reduction in the frequency of viral RNA+ (vRNA+) and vDNA+ cells/g in the 6 participants with baseline and posttreatment LN biopsies. In the ileum, we observed reductions of vRNA+ cells in 8/10 participants and vDNA+ cells in all participants. We also found significant inverse correlations between NK cell proliferation and the frequency of vRNA+ cells and between NKG2A expression on NK cells and the frequency of vRNA+ cells.CONCLUSION Our findings suggest N-803 may reduce the HIV reservoir in LTs of PWH on ART, an effect likely mediated by enhanced NK cell function. Controlled studies assessing the impact of NK cell therapy on HIV LTs are needed.TRIAL REGISTRATION ClinicalTrials.gov NCT04808908.FUNDING NIH grants 5UM1AI126611, UL1TR002494, R01 AI147912, R35 CA283892, and UM1AI164561.

Authors

Joshua Rhein, Jeffrey G. Chipman, Gregory J. Beilman, Ross Cromarty, Kevin Escandón, Jodi Anderson, Garritt Wieking, Jarrett Reichel, Rodolfo Batres, Alexander Khoruts, Christopher M. Basting, Peter Hinderlie, Zachary B. Davis, Anne Eaton, Byron P. Vaughn, Elnaz Eilkhani, Jeffrey T. Safrit, Patrick Soon-Shiong, Jason V. Baker, Nichole R. Klatt, Steven G. Deeks, Jeffrey S. Miller, Timothy W. Schacker

×

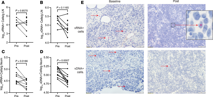
Figure 2

Analysis of changes in frequency of vRNA+ and vDNA+ cells in LTs.

Options: View larger image (or click on image) Download as PowerPoint
Analysis of changes in frequency of vRNA+ and vDNA+ cells in LTs.
(A) An...
(A) Analysis of the frequency of vRNA+ cells in the 6 LNs obtained at baseline and the 10 LNs obtained at the post–N-803 time point using HIV RNA in situ hybridization by RNAscope. (B) Analysis of the frequency of vDNA+ cells by DNAscope. (C) Analysis of the frequency of vRNA+ cells in the ileum. (D) Analysis of the frequency of vDNA+ cells in the ileum. (E) Representative images from a participant’s LN showing vRNA+ and vDNA+ cells at the pre– and post–N-803 time points. Scale bar: 50 μm; inset, original magnification, 20×. Statistical analyses performed using an unpaired 2-tailed t test for A and B and paired 2-tailed t test for C and D; P values are shown above the pairings.

Copyright © 2026 American Society for Clinical Investigation
ISSN 2379-3708

Sign up for email alerts