Go to The Journal of Clinical Investigation
  • About
  • Editors
  • Consulting Editors
  • For authors
  • Publication ethics
  • Publication alerts by email
  • Transfers
  • Advertising
  • Job board
  • Contact
  • Physician-Scientist Development
  • Current issue
  • Past issues
  • By specialty
    • COVID-19
    • Cardiology
    • Immunology
    • Metabolism
    • Nephrology
    • Oncology
    • Pulmonology
    • All ...
  • Videos
  • Collections
    • In-Press Preview
    • Resource and Technical Advances
    • Clinical Research and Public Health
    • Research Letters
    • Editorials
    • Perspectives
    • Physician-Scientist Development
    • Reviews
    • Top read articles

  • Current issue
  • Past issues
  • Specialties
  • In-Press Preview
  • Resource and Technical Advances
  • Clinical Research and Public Health
  • Research Letters
  • Editorials
  • Perspectives
  • Physician-Scientist Development
  • Reviews
  • Top read articles
  • About
  • Editors
  • Consulting Editors
  • For authors
  • Publication ethics
  • Publication alerts by email
  • Transfers
  • Advertising
  • Job board
  • Contact
CDK12 regulates cellular metabolism to promote glioblastoma growth
Jeong-Yeon Mun, Chang Shu, Qiuqiang Gao, Zhe Zhu, Hasan O. Akman, Mike-Andrew Westhoff, Georg Karpel-Massler, Markus D. Siegelin
Jeong-Yeon Mun, Chang Shu, Qiuqiang Gao, Zhe Zhu, Hasan O. Akman, Mike-Andrew Westhoff, Georg Karpel-Massler, Markus D. Siegelin
View: Text | PDF
Research Article Metabolism Oncology

CDK12 regulates cellular metabolism to promote glioblastoma growth

  • Text
  • PDF
Abstract

Glioblastoma IDH-wildtype is the most common and aggressive primary brain tumor in adults, with poor prognosis despite current therapies. To identify new therapeutic vulnerabilities, we investigated the role of CDK12, a transcription-associated cyclin-dependent kinase, in glioblastoma. Genetic or pharmacologic inactivation of CDK12 impaired tumor growth in patient-derived xenograft (PDX) models and enhanced the efficacy of temozolomide. Metabolic profiling using extracellular flux analysis and stable isotope tracing with U-¹³C-glucose and U-¹³C-glutamine showed that CDK12 inhibition disrupted mitochondrial respiration, resulting in energy depletion and apoptotic cell death characterized by caspase activation and Noxa induction. Mechanistically, we identified a direct interaction between CDK12 and GSK3β. CDK12 inhibition activated GSK3β, leading to downregulation of PPARD, a transcriptional regulator of oxidative metabolism. This CDK12/GSK3β/PPARD axis was required for glioblastoma cell proliferation and metabolic homeostasis. In vivo, CDK12 inhibition significantly extended survival without overt toxicity and induced complete tumor regression in a subset of animals. Strikingly, combined CDK12 inhibition and temozolomide treatment led to complete tumor eradication in all animals tested. These findings establish CDK12 as a key regulator of glioblastoma metabolism and survival, and provide strong preclinical rationale for its therapeutic targeting in combination with standard-of-care treatments.

Authors

Jeong-Yeon Mun, Chang Shu, Qiuqiang Gao, Zhe Zhu, Hasan O. Akman, Mike-Andrew Westhoff, Georg Karpel-Massler, Markus D. Siegelin

×

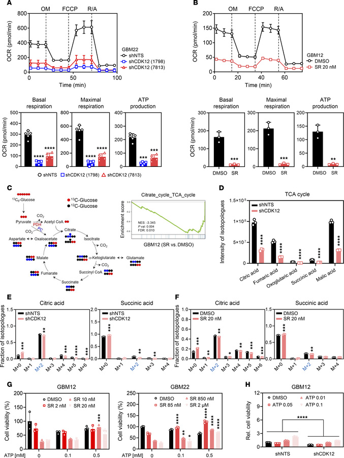
Figure 4

CDK12 regulates cellular respiration and glucose metabolism in GBM cells.

Options: View larger image (or click on image) Download as PowerPoint
CDK12 regulates cellular respiration and glucose metabolism in GBM cells...
(A) Seahorse mitochondrial stress assay was conducted on GBM22 cells expressing shNTS or shCDK12 (nos. 1798 and 7813). OM, oligomycin; FCCP, carbonyl cyanide-4 phenylhydrazone; R/A, rotenone/antimycin. Data are presented as mean ± SD. ***P < 0.001; ****P < 0.0001 by 1-way ANOVA with Dunnett’s multiple-comparison test. (B) Seahorse mitochondrial stress assay of GBM12 cells treated with DMSO or 20 nM SR for 24 hours. Data are presented as mean ± SD. **P < 0.01; ***P < 0.001 by unpaired, 2-tailed t test. (C) Left: A schematic representation of the main reactions involved in a tracer experiment. Right: GSEA analysis of Citrate_cycle_TCA_cycle in RNA-seq data for DMSO and SR treatment. (D) Relative intensities of TCA cycle metabolites (citric acid, fumaric acid, oxoglutaric acid, succinic acid, and malic acid) in shNTS and shCDK12 GBM cells. Cells were cultured in DMEM containing 25 mM U-13C6-glucose, 4 mM glutamine, and 1.5% dialyzed FBS (n = 3, independent samples). Data are presented as mean ± SD. **P < 0.01; ***P < 0.001; ****P < 0.0001 by unpaired, 2-tailed t test. (E and F) shNTS and shCDK12 cells were cultured in DMEM containing 25 mM U-13C6-glucose, 4 mM glutamine, and 1.5% dialyzed FBS for 24 hours (n = 3, each group). GBM12 cells were treated with 20 nM SR in DMEM containing 25 mM U-13C6-glucose, 4 mM glutamine, and 1.5% dialyzed FBS for 24 hours. Shown are fractions of the isotopologues for each metabolite (n = 3, each group). *P < 0.05; **P < 0.01; ***P < 0.001 by unpaired, 2-tailed t test. (G) GBM12 and GBM22 cells were treated with SR, followed by various concentrations of ATP to assess cell viability. Data are presented as mean ± SD. *P < 0.05; **P < 0.01; ***P < 0.001; ****P < 0.0001 by unpaired, 2-tailed t test. (H) GBM12 shNTS and shCDK12 (no. 1798) cells were treated with ATP at various concentrations for 48 hours, and cell viability was evaluated. Data are presented as mean ± SD. ****P < 0.0001 by 2-way ANOVA followed by Tukey’s multiple-comparison test.

Copyright © 2026 American Society for Clinical Investigation
ISSN 2379-3708

Sign up for email alerts