Go to The Journal of Clinical Investigation
  • About
  • Editors
  • Consulting Editors
  • For authors
  • Publication ethics
  • Publication alerts by email
  • Transfers
  • Advertising
  • Job board
  • Contact
  • Physician-Scientist Development
  • Current issue
  • Past issues
  • By specialty
    • COVID-19
    • Cardiology
    • Immunology
    • Metabolism
    • Nephrology
    • Oncology
    • Pulmonology
    • All ...
  • Videos
  • Collections
    • In-Press Preview
    • Resource and Technical Advances
    • Clinical Research and Public Health
    • Research Letters
    • Editorials
    • Perspectives
    • Physician-Scientist Development
    • Reviews
    • Top read articles

  • Current issue
  • Past issues
  • Specialties
  • In-Press Preview
  • Resource and Technical Advances
  • Clinical Research and Public Health
  • Research Letters
  • Editorials
  • Perspectives
  • Physician-Scientist Development
  • Reviews
  • Top read articles
  • About
  • Editors
  • Consulting Editors
  • For authors
  • Publication ethics
  • Publication alerts by email
  • Transfers
  • Advertising
  • Job board
  • Contact
CDK12 regulates cellular metabolism to promote glioblastoma growth
Jeong-Yeon Mun, Chang Shu, Qiuqiang Gao, Zhe Zhu, Hasan O. Akman, Mike-Andrew Westhoff, Georg Karpel-Massler, Markus D. Siegelin
Jeong-Yeon Mun, Chang Shu, Qiuqiang Gao, Zhe Zhu, Hasan O. Akman, Mike-Andrew Westhoff, Georg Karpel-Massler, Markus D. Siegelin
View: Text | PDF
Research Article Metabolism Oncology

CDK12 regulates cellular metabolism to promote glioblastoma growth

  • Text
  • PDF
Abstract

Glioblastoma IDH-wildtype is the most common and aggressive primary brain tumor in adults, with poor prognosis despite current therapies. To identify new therapeutic vulnerabilities, we investigated the role of CDK12, a transcription-associated cyclin-dependent kinase, in glioblastoma. Genetic or pharmacologic inactivation of CDK12 impaired tumor growth in patient-derived xenograft (PDX) models and enhanced the efficacy of temozolomide. Metabolic profiling using extracellular flux analysis and stable isotope tracing with U-¹³C-glucose and U-¹³C-glutamine showed that CDK12 inhibition disrupted mitochondrial respiration, resulting in energy depletion and apoptotic cell death characterized by caspase activation and Noxa induction. Mechanistically, we identified a direct interaction between CDK12 and GSK3β. CDK12 inhibition activated GSK3β, leading to downregulation of PPARD, a transcriptional regulator of oxidative metabolism. This CDK12/GSK3β/PPARD axis was required for glioblastoma cell proliferation and metabolic homeostasis. In vivo, CDK12 inhibition significantly extended survival without overt toxicity and induced complete tumor regression in a subset of animals. Strikingly, combined CDK12 inhibition and temozolomide treatment led to complete tumor eradication in all animals tested. These findings establish CDK12 as a key regulator of glioblastoma metabolism and survival, and provide strong preclinical rationale for its therapeutic targeting in combination with standard-of-care treatments.

Authors

Jeong-Yeon Mun, Chang Shu, Qiuqiang Gao, Zhe Zhu, Hasan O. Akman, Mike-Andrew Westhoff, Georg Karpel-Massler, Markus D. Siegelin

×

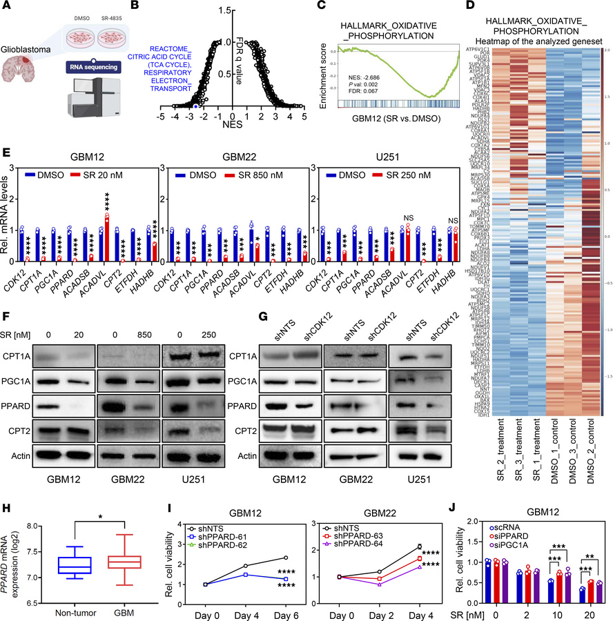
Figure 2

CDK12 inhibition impacts oxidative phosphorylation, influencing gene expression related to the TCA cycle, respiratory complexes, and fatty acid oxidation in GBM cells.

Options: View larger image (or click on image) Download as PowerPoint
CDK12 inhibition impacts oxidative phosphorylation, influencing gene exp...
(A) Schematic experimental design and RNA-seq sample information. (B) This plot shows the normalized enrichment score (NES) of Reactome_Citric acid cycle (TCA cycle) and Respiratory Electron_Transport gene sets derived from GSEA. (C and D) GSEA and heatmap of Oxidative Phosphorylation genes in RNA-seq data for DMSO and SR treatment. (E and F) The qPCR and Western blot results of oxidative phosphorylation– and fatty acid oxidation–related genes after SR treatment in GBM12, GBM22, and U251 cells. The qPCR data are presented as mean ± SD. (G) Western blot results of oxidative phosphorylation– and fatty acid oxidation–related genes after loss of CDK12 in GBM12, GBM22, and U251 cells. (H) PPARD mRNA expression (log2) in non-tumor and GBM tissues. Data are presented as box-and-whisker plots; the horizontal line within each box represents the median value, and the whiskers denote the minimum and maximum values. Statistical significance was determined using a Student’s t test (*P < 0.05). (I) Viability of GBM12 cells expressing shPPARD (61–64) compared to shNTS was assessed for 0, 2, 4, or 6 days. Data are presented as mean ± SD. (J) GBM12 cells were transfected with scrambled siRNA (scRNA) or siRNAs against PPARD and PGC1A. Thereafter, cells were exposed to increasing concentrations of SR-4835 and analyzed for cellular viability. Data are presented as mean ± SD. *P < 0.05; **P < 0.01; ***P < 0.001; ****P < 0.0001 by unpaired, 2-tailed t test (E and H), 1-way ANOVA with Dunnett’s multiple-comparison test (I), or 2-way ANOVA with Tukey’s multiple-comparison test (J).

Copyright © 2026 American Society for Clinical Investigation
ISSN 2379-3708

Sign up for email alerts