Go to The Journal of Clinical Investigation
  • About
  • Editors
  • Consulting Editors
  • For authors
  • Publication ethics
  • Publication alerts by email
  • Transfers
  • Advertising
  • Job board
  • Contact
  • Physician-Scientist Development
  • Current issue
  • Past issues
  • By specialty
    • COVID-19
    • Cardiology
    • Immunology
    • Metabolism
    • Nephrology
    • Oncology
    • Pulmonology
    • All ...
  • Videos
  • Collections
    • In-Press Preview
    • Resource and Technical Advances
    • Clinical Research and Public Health
    • Research Letters
    • Editorials
    • Perspectives
    • Physician-Scientist Development
    • Reviews
    • Top read articles

  • Current issue
  • Past issues
  • Specialties
  • In-Press Preview
  • Resource and Technical Advances
  • Clinical Research and Public Health
  • Research Letters
  • Editorials
  • Perspectives
  • Physician-Scientist Development
  • Reviews
  • Top read articles
  • About
  • Editors
  • Consulting Editors
  • For authors
  • Publication ethics
  • Publication alerts by email
  • Transfers
  • Advertising
  • Job board
  • Contact
Metabolic pathways within cTfh subsets and glucose-dependent activation of cTfh17 in SLE and healthy individuals
Vera Kim, Takaya Misao, Hong Tian, Meggan Mackay, Cynthia Aranow, Sun Jung Kim
Vera Kim, Takaya Misao, Hong Tian, Meggan Mackay, Cynthia Aranow, Sun Jung Kim
View: Text | PDF
Research Article Metabolism

Metabolic pathways within cTfh subsets and glucose-dependent activation of cTfh17 in SLE and healthy individuals

  • Text
  • PDF
Abstract

Cellular metabolism plays a key role in T cell biology. Increased glycolysis and mitochondrial respiration have been identified in CD4+ helper T cells from both patients with systemic lupus erythematosus (SLE) and lupus mouse models. Inhibiting this metabolic activity can reduce T cell activation and ameliorate disease symptoms in lupus mice. However, the metabolic differences among circulating follicular helper T (cTfh) cell subsets in patients with SLE versus healthy controls (HCs) have not been thoroughly studied. While the frequencies of cTfh cells and their subsets were similar between patients with SLE and HCs, patients exhibited a higher proportion of activated ICOS+ programmed cell death 1–positive cells, which correlated with disease activity. cTfh17 cells from both patients with SLE and HCs demonstrated heightened glycolytic activity and expression of glycolysis-related genes compared with cTfh1 and cTfh2. Glucose deprivation significantly diminished costimulatory molecule expression and cytokine production, including IL-17A, IL-10, IL-2, and TNF-α. Glycolysis inhibition reduced the B cell activation capacity of cTfh17 cells. This glucose dependence was more pronounced in cTfh17 than cTfh2 from patients with SLE, but it similarly affected both cTfh2 and cTfh17 cells from HCs. These findings highlight distinct metabolic dependencies among cTfh subsets and the critical role of glycolysis in cTfh17-mediated B cell activation in SLE.

Authors

Vera Kim, Takaya Misao, Hong Tian, Meggan Mackay, Cynthia Aranow, Sun Jung Kim

×

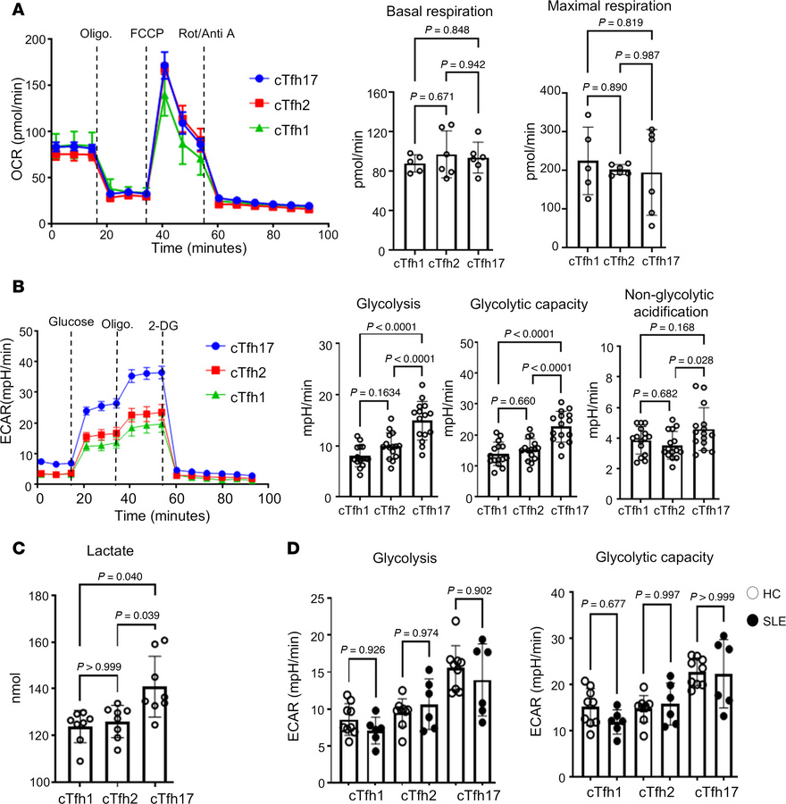
Figure 4

Increased glycolysis in cTfh17 cells.

Options: View larger image (or click on image) Download as PowerPoint
Increased glycolysis in cTfh17 cells.
cTfh subsets (cTfh1, cTfh2, and cT...
cTfh subsets (cTfh1, cTfh2, and cTfh17) were isolated from patients with SLE and stimulated with anti-CD2/3/28 beads overnight. OCR (A) and ECAR (B) were measured in each activated cTfh subset. For each assay, a representative analysis panel is shown on the left, with summary graphs on the right. Each dot represents an individual sample, and bar indicates the mean ± SD (n = 3). Analysis was conducted using ordinary 1-way ANOVA with Bonferroni’s posttest correction. (C) Lactate levels were measured in activated cTfh subsets. (D) ECAR was measured in activated cTfh subsets from HCs (open circle) and SLE (closed circle) (n = 3). Each dot represents an individual sample and the mean ± SD. Statistical analysis performed using ordinary 1-way ANOVA with Tukey’s correction.

Copyright © 2026 American Society for Clinical Investigation
ISSN 2379-3708

Sign up for email alerts