Go to The Journal of Clinical Investigation
  • About
  • Editors
  • Consulting Editors
  • For authors
  • Publication ethics
  • Publication alerts by email
  • Transfers
  • Advertising
  • Job board
  • Contact
  • Physician-Scientist Development
  • Current issue
  • Past issues
  • By specialty
    • COVID-19
    • Cardiology
    • Immunology
    • Metabolism
    • Nephrology
    • Oncology
    • Pulmonology
    • All ...
  • Videos
  • Collections
    • In-Press Preview
    • Resource and Technical Advances
    • Clinical Research and Public Health
    • Research Letters
    • Editorials
    • Perspectives
    • Physician-Scientist Development
    • Reviews
    • Top read articles

  • Current issue
  • Past issues
  • Specialties
  • In-Press Preview
  • Resource and Technical Advances
  • Clinical Research and Public Health
  • Research Letters
  • Editorials
  • Perspectives
  • Physician-Scientist Development
  • Reviews
  • Top read articles
  • About
  • Editors
  • Consulting Editors
  • For authors
  • Publication ethics
  • Publication alerts by email
  • Transfers
  • Advertising
  • Job board
  • Contact
The PERK/ATF4 pathway is required for metabolic reprogramming and progressive lung fibrosis
Jyotsana Pandey, Jennifer L. Larson-Casey, Mallikarjun H. Patil, Chao He, Nisarat Pinthong, A. Brent Carter
Jyotsana Pandey, Jennifer L. Larson-Casey, Mallikarjun H. Patil, Chao He, Nisarat Pinthong, A. Brent Carter
View: Text | PDF
Research Article Immunology Pulmonology

The PERK/ATF4 pathway is required for metabolic reprogramming and progressive lung fibrosis

  • Text
  • PDF
Abstract

Asbestosis is a prototypical type of fibrosis that is progressive and does not resolve. ER stress is increased in multiple cell types that contribute to fibrosis; however, the mechanism(s) by which ER stress in lung macrophages contributes to fibrosis is poorly understood. Here, we show that ER stress resulted in protein kinase RNA-like ER kinase (PERK; Eif2ak3) activation in humans with asbestosis. Similar results were seen in asbestos-injured mice. Mice harboring a conditional deletion of Eif2ak3 were protected from fibrosis. Lung macrophages from asbestosis individuals had evidence of metabolic reprogramming to fatty acid oxidation (FAO). Eif2ak3fl/fl mice had increased oxygen consumption rate (OCR), whereas OCR in Eif2ak3–/– Lyz2-cre mice was reduced to control levels. PERK increased activating transcription factor 4 (Atf4) expression, and ATF4 bound to the Ppargc1a promoter to increase its expression. GSK2656157, a PERK-specific inhibitor, reduced FAO, Ppargc1a, and Aft4 in lung macrophages and reversed established fibrosis in mice. These observations suggest that PERK is a therapeutic target to reverse established fibrosis.

Authors

Jyotsana Pandey, Jennifer L. Larson-Casey, Mallikarjun H. Patil, Chao He, Nisarat Pinthong, A. Brent Carter

×

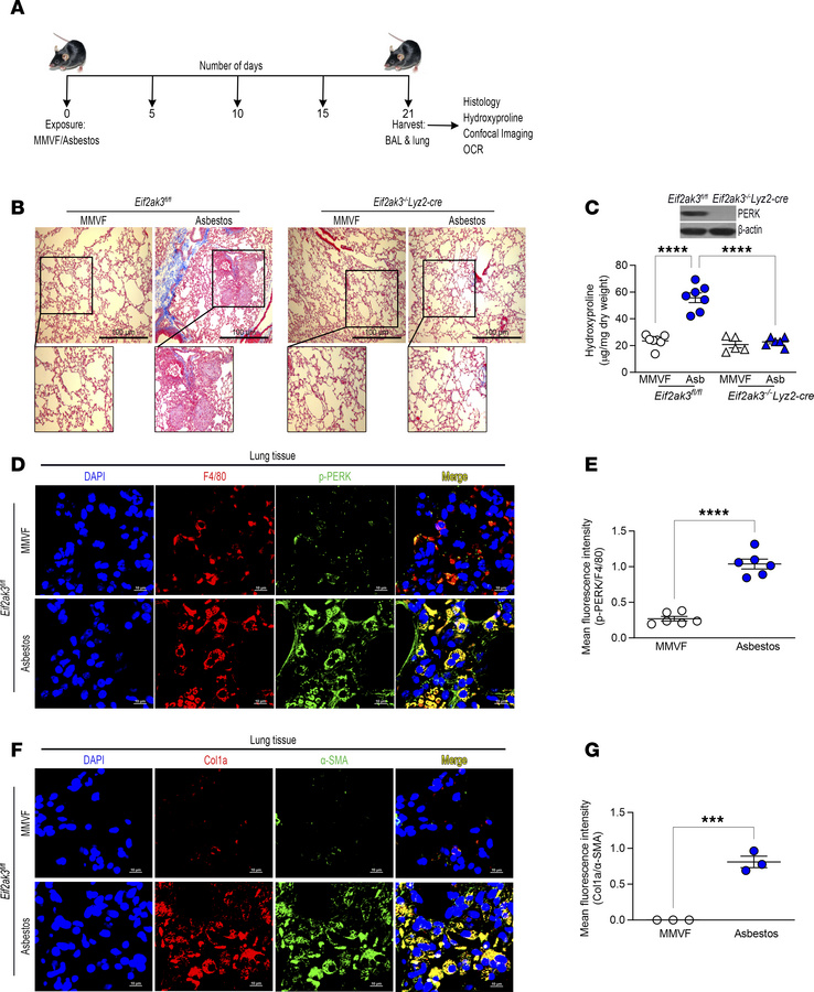
Figure 2

PERK is required for asbestos-induced lung fibrosis.

Options: View larger image (or click on image) Download as PowerPoint
PERK is required for asbestos-induced lung fibrosis.
(A) Schematic repre...
(A) Schematic representation for animal study: Eif2ak3fl/fl and Eif2ak3–/– Lyz2-cre littermates were exposed to MMVF or asbestos. Lung macrophages and lung tissues were isolated at 21 days and subjected to histology, hydroxyproline, and confocal imaging. OCR, oxygen consumption rate. (B) Masson’s trichome staining, scale bars at 100 μm and 10×. (C) Hydroxyproline assay (n = 5–7). Inset, immunoblot analysis of PERK in BAL cells from Eif2ak3fl/fl and Eif2ak3–/– Lyz2-cre mice. (D) Lung tissue sections from MMVF- or asbestos-injured mice were stained with p-PERK and F4/80. The staining was imaged by confocal microscopy, scale bars at 10 μm and 40×. (E) Quantification of mean fluorescence intensity (n = 6). (F) Lung tissue sections were stained with Col1a and α-SMA and imaged by confocal microscopy, scale bars at 10 μm and 40×. (G) Quantification of mean fluorescence intensity (n = 3). Data shown as mean ± SEM. One-way ANOVA with Tukey’s post hoc comparison in C. Two-tailed Student’s t test in E and G. ***P ≤ 0.001, ****P ≤ 0.0001. (See also Supplemental Figure 1.)

Copyright © 2026 American Society for Clinical Investigation
ISSN 2379-3708

Sign up for email alerts