Go to The Journal of Clinical Investigation
  • About
  • Editors
  • Consulting Editors
  • For authors
  • Publication ethics
  • Publication alerts by email
  • Transfers
  • Advertising
  • Job board
  • Contact
  • Physician-Scientist Development
  • Current issue
  • Past issues
  • By specialty
    • COVID-19
    • Cardiology
    • Immunology
    • Metabolism
    • Nephrology
    • Oncology
    • Pulmonology
    • All ...
  • Videos
  • Collections
    • In-Press Preview
    • Resource and Technical Advances
    • Clinical Research and Public Health
    • Research Letters
    • Editorials
    • Perspectives
    • Physician-Scientist Development
    • Reviews
    • Top read articles

  • Current issue
  • Past issues
  • Specialties
  • In-Press Preview
  • Resource and Technical Advances
  • Clinical Research and Public Health
  • Research Letters
  • Editorials
  • Perspectives
  • Physician-Scientist Development
  • Reviews
  • Top read articles
  • About
  • Editors
  • Consulting Editors
  • For authors
  • Publication ethics
  • Publication alerts by email
  • Transfers
  • Advertising
  • Job board
  • Contact
High protein does not change autophagy in human PBMCs after 1 hour
Sanjna Singh, Célia Fourrier, Kathryn J. Hattersley, Leanne K. Hein, Jemima Gore, Alexis Martin, Linh V.P. Dang, Barbara King, Rachael A. Protzman, Paul J. Trim, Leonie K. Heilbronn, Julien Bensalem, Timothy J. Sargeant
Sanjna Singh, Célia Fourrier, Kathryn J. Hattersley, Leanne K. Hein, Jemima Gore, Alexis Martin, Linh V.P. Dang, Barbara King, Rachael A. Protzman, Paul J. Trim, Leonie K. Heilbronn, Julien Bensalem, Timothy J. Sargeant
View: Text | PDF
Research Letter Cell biology Metabolism

High protein does not change autophagy in human PBMCs after 1 hour

  • Text
  • PDF
Abstract

Authors

Sanjna Singh, Célia Fourrier, Kathryn J. Hattersley, Leanne K. Hein, Jemima Gore, Alexis Martin, Linh V.P. Dang, Barbara King, Rachael A. Protzman, Paul J. Trim, Leonie K. Heilbronn, Julien Bensalem, Timothy J. Sargeant

×

Figure 1

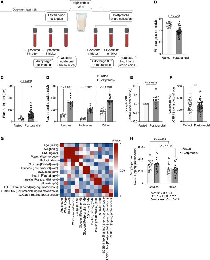
A high-protein meal does not alter autophagic flux in PBMCs.

Options: View larger image (or click on image) Download as PowerPoint
A high-protein meal does not alter autophagic flux in PBMCs.
(A) Study d...
(A) Study design. (B and C) Fasted and postprandial plasma glucose (paired 2-tailed t test) and insulin (Wilcoxon’s test), n = 41; (D) branched-chain amino acids (paired 2-tailed t test), n = 15; (E) PBMC S6 phosphorylation (Wilcoxon’s test), n = 15; (F) autophagic flux (Wilcoxon’s test), n = 40; (G) Spearman’s correlations between blood measurements and baseline characteristics; and (H) 2-way ANOVA of autophagic flux.

Copyright © 2026 American Society for Clinical Investigation
ISSN 2379-3708

Sign up for email alerts