Go to The Journal of Clinical Investigation
  • About
  • Editors
  • Consulting Editors
  • For authors
  • Publication ethics
  • Publication alerts by email
  • Transfers
  • Advertising
  • Job board
  • Contact
  • Physician-Scientist Development
  • Current issue
  • Past issues
  • By specialty
    • COVID-19
    • Cardiology
    • Immunology
    • Metabolism
    • Nephrology
    • Oncology
    • Pulmonology
    • All ...
  • Videos
  • Collections
    • In-Press Preview
    • Resource and Technical Advances
    • Clinical Research and Public Health
    • Research Letters
    • Editorials
    • Perspectives
    • Physician-Scientist Development
    • Reviews
    • Top read articles

  • Current issue
  • Past issues
  • Specialties
  • In-Press Preview
  • Resource and Technical Advances
  • Clinical Research and Public Health
  • Research Letters
  • Editorials
  • Perspectives
  • Physician-Scientist Development
  • Reviews
  • Top read articles
  • About
  • Editors
  • Consulting Editors
  • For authors
  • Publication ethics
  • Publication alerts by email
  • Transfers
  • Advertising
  • Job board
  • Contact
A cross-sectional study of the role of epithelial cell injury in kidney transplant outcomes
Philip F. Halloran, … , Patrick T. Gauthier, Christian Hinze
Philip F. Halloran, … , Patrick T. Gauthier, Christian Hinze
Published April 15, 2025
Citation Information: JCI Insight. 2025;10(10):e188658. https://doi.org/10.1172/jci.insight.188658.
View: Text | PDF
Clinical Research and Public Health Nephrology Transplantation

A cross-sectional study of the role of epithelial cell injury in kidney transplant outcomes

  • Text
  • PDF
Abstract

Background. Expression of acute kidney injury–associated (AKI-associated) transcripts in kidney transplants may reflect recent injury and accumulation of epithelial cells in “failed repair” states. We hypothesized that the phenomenon of failed repair could be associated with deterioration and failure in kidney transplants. Methods. We defined injury-induced transcriptome states in 4,502 kidney transplant biopsies injury-induced gene sets and classifiers previously developed in transplants. Results. In principal component analysis (PCA), PC1 correlated with both acute and chronic kidney injury and related inflammation and PC2 with time posttransplant. Positive PC3 was a dimension that correlated with epithelial remodeling pathways and anticorrelated with inflammation. Both PC1 and PC3 correlated with reduced survival, with PC1 effects strongly increasing over time whereas PC3 effects were independent of time. In this model, we studied the expression of 12 “new” gene sets annotated in single-nucleus RNA-sequencing studies of epithelial cells with failed repair in native kidneys. The new gene sets reflecting epithelial-mesenchymal transition correlated with injury PC1 and PC3, lower estimated glomerular filtration rate, higher donor age, and future failure as strongly as any gene sets previously derived in transplants and were independent of nephron segment of origin and graft rejection. Conclusion. These results suggest 2 dimensions in the kidney transplant response to injury: PC1, AKI-induced changes, failed repair, and inflammation; and PC3, a response involving epithelial remodeling without inflammation. Increasing kidney age amplifies PC1 and PC3. Trial registration. INTERCOMEX (ClinicalTrials.gov NCT01299168); Trifecta-Kidney (ClinicalTrials.gov NCT04239703). Funding. Genome Canada; Natera, Inc.; and Thermo Fisher Scientific.

Authors

Philip F. Halloran, Jessica Chang, Martina Mackova, Katelynn S. Madill-Thomsen, Enver Akalin, Tarek Alhamad, Sanjiv Anand, Miha Arnol, Rajendra Baliga, Mirosław Banasik, Christopher D. Blosser, Georg Böhmig, Daniel Brennan, Jonathan Bromberg, Klemens Budde, Andrzej Chamienia, Kevin Chow, Michał Ciszek, Declan de Freitas, Dominika Dęborska-Materkowska, Alicja Debska-Ślizień, Arjang Djamali, Leszek Domański, Magdalena Durlik, Gunilla Einecke, Farsad Eskandary, Richard Fatica, Iman Francis, Justyna Fryc, John Gill, Jagbir Gill, Maciej Glyda, Sita Gourishankar, Marta Gryczman, Gaurav Gupta, Petra Hruba, Peter Hughes, Arskarapurk Jittirat, Zeljka Jurekovic, Layla Kamal, Mahmoud Kamel, Sam Kant, Nika Kojc, Joanna Konopa, James Lan, Roslyn B. Mannon, Arthur Matas, Joanna Mazurkiewicz, Marius Miglinas, Thomas Mueller, Marek Myślak, Seth Narins, Beata Naumnik, Anita Patel, Agnieszka Perkowska-Ptasińska, Michael Picton, Grzegorz Piecha, Emilio Poggio, Silvie Rajnochová Bloudíčkova, Thomas Schachtner, Soroush Shojai, Majid L.N. Sikosana, Janka Slatinská, Katarzyna Smykal-Jankowiak, Ashish Solanki, Željka Veceric Haler, Ondrej Viklicky, Ksenija Vucur, Matthew R. Weir, Andrzej Wiecek, Zbigniew Włodarczyk, Harold Yang, Ziad Zaky, Patrick T. Gauthier, Christian Hinze

×

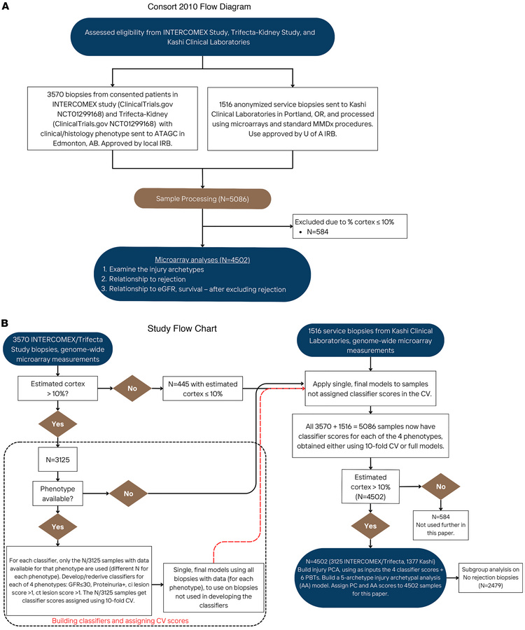
Figure 1

CONSORT diagram and study design.

Options: View larger image (or click on image) Download as PowerPoint
CONSORT diagram and study design.
(A) CONSORT diagram showing biopsy inc...
(A) CONSORT diagram showing biopsy inclusion for the INTERCOMEX and Trifecta-Kidney Study (N = 4,502) combined dataset. (B) Study design. ATAGC, Alberta Transplant Applied Genomics Centre; CV, cross-validation; MMDx, Molecular Microscope Diagnostic System.

Copyright © 2025 American Society for Clinical Investigation
ISSN 2379-3708

Sign up for email alerts