Go to The Journal of Clinical Investigation
  • About
  • Editors
  • Consulting Editors
  • For authors
  • Publication ethics
  • Publication alerts by email
  • Transfers
  • Advertising
  • Job board
  • Contact
  • Physician-Scientist Development
  • Current issue
  • Past issues
  • By specialty
    • COVID-19
    • Cardiology
    • Immunology
    • Metabolism
    • Nephrology
    • Oncology
    • Pulmonology
    • All ...
  • Videos
  • Collections
    • In-Press Preview
    • Resource and Technical Advances
    • Clinical Research and Public Health
    • Research Letters
    • Editorials
    • Perspectives
    • Physician-Scientist Development
    • Reviews
    • Top read articles

  • Current issue
  • Past issues
  • Specialties
  • In-Press Preview
  • Resource and Technical Advances
  • Clinical Research and Public Health
  • Research Letters
  • Editorials
  • Perspectives
  • Physician-Scientist Development
  • Reviews
  • Top read articles
  • About
  • Editors
  • Consulting Editors
  • For authors
  • Publication ethics
  • Publication alerts by email
  • Transfers
  • Advertising
  • Job board
  • Contact
CAVIN3 deficiency promotes vascular normalization in ocular neovascular disease via ERK/JAG1 signaling pathway
Weiqi Li, Yeran Zhang, Hongjing Zhu, Na Su, Ruxu Sun, Xiying Mao, Qin Yang, Songtao Yuan
Weiqi Li, Yeran Zhang, Hongjing Zhu, Na Su, Ruxu Sun, Xiying Mao, Qin Yang, Songtao Yuan
View: Text | PDF
Research Article Angiogenesis Ophthalmology

CAVIN3 deficiency promotes vascular normalization in ocular neovascular disease via ERK/JAG1 signaling pathway

  • Text
  • PDF
Abstract

Multiple members of the caveolae-associated protein (Cavin) family are implicated in angiogenesis. However, the specific role of CAVIN3 in pathological angiogenesis within the eye remains unclear. The present study demonstrated that CAVIN3 knockdown in endothelial cells (ECs) promoted vascular normalization in ocular pathological neovascularization. Elevated CAVIN3 expression was observed in the ECs of retinal pigment epithelium/choroid complexes from patients with neovascular age-related macular degeneration and fibrovascular membranes from patients with proliferative diabetic retinopathy. Additionally, upregulated Cavin3 expression was detected in laser-induced choroidal neovascularization (CNV) and oxygen-induced retinopathy (OIR) mouse models. In both OIR and CNV mice, Cavin3 knockdown inhibited pathological neovascularization. Cavin3 deficiency further disrupted EC proliferation and vascular sprouting, thereby promoting vascular normalization by partially restoring microenvironmental hypoxia and reestablishing pericyte-EC interactions. Mechanistically, we demonstrated that zinc finger E-box–binding homeobox 1 (ZEB1) regulated CAVIN3 transcription in ECs under hypoxic conditions. CAVIN3 deficiency modulated pathological vascularization by inhibiting ERK phosphorylation, which downregulated jagged 1 (JAG1) expression. Conclusively, this study elucidated the protective role of endothelial CAVIN3 deficiency in pathological neovascularization models, addressing a gap in understanding the regulatory role of Cavins in angiogenesis. These findings suggested a therapeutic direction for ocular neovascular diseases.

Authors

Weiqi Li, Yeran Zhang, Hongjing Zhu, Na Su, Ruxu Sun, Xiying Mao, Qin Yang, Songtao Yuan

×

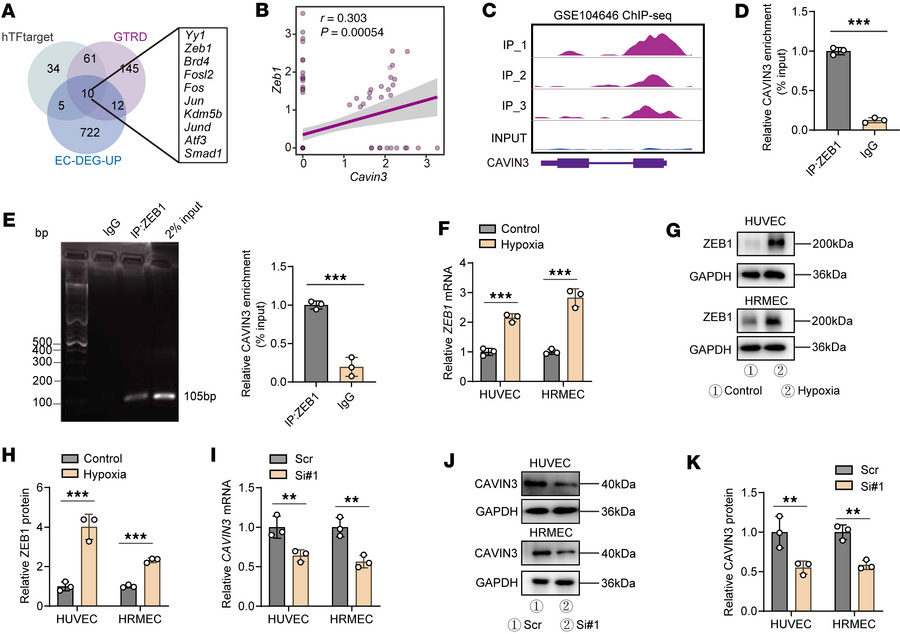
Figure 11

ZEB1 modulates the expression of CAVIN3.

Options: View larger image (or click on image) Download as PowerPoint
ZEB1 modulates the expression of CAVIN3.
(A) Combined analysis of hTFtar...
(A) Combined analysis of hTFtarget, GTRD, and OIR scRNA-seq reveals 10 shared upstream factors that may regulate Cavin3. (B) Correlation analyses demonstrate the correlation between Zeb1 and Cavin3. (C) Ridge plots display the expression in ChIP-seq data (GSE104646) of ZEB1, corresponding to the mRNA coding sequence of CAVIN3. (D) ChIP-qPCR results indicate that ZEB1 binds to the 5′UTR region of CAVIN3. n = 3 per group. (E) Agarose gel electrophoresis demonstrates the binding of the 5′UTR DNA fragment of ZEB1 to CAVIN3, normalized by input. n = 3 per group. (F) mRNA levels of ZEB1 in HUVECs and HRMECs after control or hypoxic treatment. n = 3 per group. (G and H) Immunoblotting of ZEB1 in HUVECs and HRMECs following control or hypoxic treatment, using GAPDH as an internal reference. n = 3 per group. (I) mRNA levels of CAVIN3 in HUVECs and HRMECs after control treatment (Scr) or ZEB1 knockdown (Si1). n = 3 per group. (J and K) Immunoblotting of CAVIN3 in HUVECs and HRMECs after control treatment or ZEB1 knockdown, using GAPDH as an internal reference. n = 3 per group. Data are presented as mean ± SD. **P < 0.01, ***P < 0.001 by 2-tailed Student’s t test (D–K).

Copyright © 2026 American Society for Clinical Investigation
ISSN 2379-3708

Sign up for email alerts