Go to The Journal of Clinical Investigation
  • About
  • Editors
  • Consulting Editors
  • For authors
  • Publication ethics
  • Publication alerts by email
  • Transfers
  • Advertising
  • Job board
  • Contact
  • Physician-Scientist Development
  • Current issue
  • Past issues
  • By specialty
    • COVID-19
    • Cardiology
    • Immunology
    • Metabolism
    • Nephrology
    • Oncology
    • Pulmonology
    • All ...
  • Videos
  • Collections
    • In-Press Preview
    • Resource and Technical Advances
    • Clinical Research and Public Health
    • Research Letters
    • Editorials
    • Perspectives
    • Physician-Scientist Development
    • Reviews
    • Top read articles

  • Current issue
  • Past issues
  • Specialties
  • In-Press Preview
  • Resource and Technical Advances
  • Clinical Research and Public Health
  • Research Letters
  • Editorials
  • Perspectives
  • Physician-Scientist Development
  • Reviews
  • Top read articles
  • About
  • Editors
  • Consulting Editors
  • For authors
  • Publication ethics
  • Publication alerts by email
  • Transfers
  • Advertising
  • Job board
  • Contact
Glycoprotein NMB mediates bidirectional GSC-TAM interactions to promote tumor progression
Yang Liu, Lizhi Pang, Fatima Khan, Junyan Wu, Fei Zhou, Craig Horbinski, Shideng Bao, Jennifer S. Yu, Justin D. Lathia, Peiwen Chen
Yang Liu, Lizhi Pang, Fatima Khan, Junyan Wu, Fei Zhou, Craig Horbinski, Shideng Bao, Jennifer S. Yu, Justin D. Lathia, Peiwen Chen
View: Text | PDF
Research Article Immunology Oncology

Glycoprotein NMB mediates bidirectional GSC-TAM interactions to promote tumor progression

  • Text
  • PDF
Abstract

Glioblastoma (GBM) is a lethal brain tumor containing a subpopulation of GBM stem cells (GSCs) that interaction with surrounding cells, including infiltrating tumor-associated macrophages and microglia (TAMs). While GSCs and TAMs are in close proximity and likely interact to coordinate tumor growth, a limited number of mechanisms have been identified that support their communication. Here, we identified glycoprotein NMB (GPNMB) as a key factor mediating a unique bidirectional interaction between GSCs and TAMs in GBM. Specifically, GSCs educated macrophages and microglia to preferentially express GPNMB in the GBM tumor microenvironment. As a result, TAM-secreted GPNMB interacted with its receptor CD44 on GSCs to promote their glycolytic and self-renewal abilities via activating the PYK2/RSK2 signaling axis. Disrupting GPNMB-mediated GSC-TAM interplay suppressed tumor progression and self-renewal in GBM mouse models. Our study found a protumor function of GPNMB-mediated GSC-TAM bidirectional communication and supports GPNMB as a promising therapeutic target for GBM.

Authors

Yang Liu, Lizhi Pang, Fatima Khan, Junyan Wu, Fei Zhou, Craig Horbinski, Shideng Bao, Jennifer S. Yu, Justin D. Lathia, Peiwen Chen

×

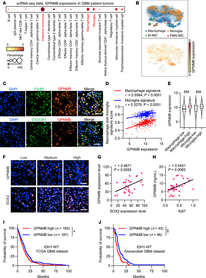
Figure 7

GPNMB is a prognostic biomarker correlating with TAM prominence and GSC stemness in human GBM.

Options: View larger image (or click on image) Download as PowerPoint
GPNMB is a prognostic biomarker correlating with TAM prominence and GSC ...
(A) GPNMB expression levels in different types of immune cells from GBM tumors based on single-cell RNA-Seq (scRNA-Seq) dataset (EGAS00001004871). (B) Pattern representing single-cell gene expression of GPNMB in macrophages, microglia, M-IMCs, and PNM-IMCs from GBM tumors based on scRNA-Seq dataset (EGAS00001004871). (C) Coimmunofluorescence staining for GPNMB (red) and F4/80 (macrophage marker, green) or CX3CR1 (microglia marker, green) in human GBM tumor samples. Scale bar: 50 μm. (D) Correlation between GPNMB expression and macrophage/microglia signature scores in IDH1-WT TCGA samples from patients with GBM. P and r values are shown. Pearson’s test. (E) The expression of GPNMB in macrophage-high (n = 185) and macrophage-low (n = 187) as well as microglia-high (n = 185) and microglia-low (n = 187) groups of IDH1-WT TCGA samples from patients with GBM. Student’s t test. (F and G) Representative images (F) and correlation quantification analysis (G) between GPNMB and SOX2 expression in human GBM tumor samples (n = 30) based on immunofluorescence staining. Scale bar: 50 μm. P and r values are shown. Pearson’s test. (H) Relationship between histological Ki67 score in tumors and GPNMB expression level in the plasma of patients with GBM (n = 36). P and r values are shown. Pearson’s test. (I and J) Survival curves of patients with GBM with high and low GPNMB expression in IDH1-WT TCGA (I) and Gravendeel (J) GBM datasets from GlioVis (https://gliovis.bioinfo.cnio.es/). Log-rank test. *P < 0.05, **P < 0.01, ***P < 0.001.

Copyright © 2026 American Society for Clinical Investigation
ISSN 2379-3708

Sign up for email alerts