Go to The Journal of Clinical Investigation
  • About
  • Editors
  • Consulting Editors
  • For authors
  • Publication ethics
  • Publication alerts by email
  • Transfers
  • Advertising
  • Job board
  • Contact
  • Physician-Scientist Development
  • Current issue
  • Past issues
  • By specialty
    • COVID-19
    • Cardiology
    • Immunology
    • Metabolism
    • Nephrology
    • Oncology
    • Pulmonology
    • All ...
  • Videos
  • Collections
    • In-Press Preview
    • Resource and Technical Advances
    • Clinical Research and Public Health
    • Research Letters
    • Editorials
    • Perspectives
    • Physician-Scientist Development
    • Reviews
    • Top read articles

  • Current issue
  • Past issues
  • Specialties
  • In-Press Preview
  • Resource and Technical Advances
  • Clinical Research and Public Health
  • Research Letters
  • Editorials
  • Perspectives
  • Physician-Scientist Development
  • Reviews
  • Top read articles
  • About
  • Editors
  • Consulting Editors
  • For authors
  • Publication ethics
  • Publication alerts by email
  • Transfers
  • Advertising
  • Job board
  • Contact
Glycoprotein NMB mediates bidirectional GSC-TAM interactions to promote tumor progression
Yang Liu, Lizhi Pang, Fatima Khan, Junyan Wu, Fei Zhou, Craig Horbinski, Shideng Bao, Jennifer S. Yu, Justin D. Lathia, Peiwen Chen
Yang Liu, Lizhi Pang, Fatima Khan, Junyan Wu, Fei Zhou, Craig Horbinski, Shideng Bao, Jennifer S. Yu, Justin D. Lathia, Peiwen Chen
View: Text | PDF
Research Article Immunology Oncology

Glycoprotein NMB mediates bidirectional GSC-TAM interactions to promote tumor progression

  • Text
  • PDF
Abstract

Glioblastoma (GBM) is a lethal brain tumor containing a subpopulation of GBM stem cells (GSCs) that interaction with surrounding cells, including infiltrating tumor-associated macrophages and microglia (TAMs). While GSCs and TAMs are in close proximity and likely interact to coordinate tumor growth, a limited number of mechanisms have been identified that support their communication. Here, we identified glycoprotein NMB (GPNMB) as a key factor mediating a unique bidirectional interaction between GSCs and TAMs in GBM. Specifically, GSCs educated macrophages and microglia to preferentially express GPNMB in the GBM tumor microenvironment. As a result, TAM-secreted GPNMB interacted with its receptor CD44 on GSCs to promote their glycolytic and self-renewal abilities via activating the PYK2/RSK2 signaling axis. Disrupting GPNMB-mediated GSC-TAM interplay suppressed tumor progression and self-renewal in GBM mouse models. Our study found a protumor function of GPNMB-mediated GSC-TAM bidirectional communication and supports GPNMB as a promising therapeutic target for GBM.

Authors

Yang Liu, Lizhi Pang, Fatima Khan, Junyan Wu, Fei Zhou, Craig Horbinski, Shideng Bao, Jennifer S. Yu, Justin D. Lathia, Peiwen Chen

×

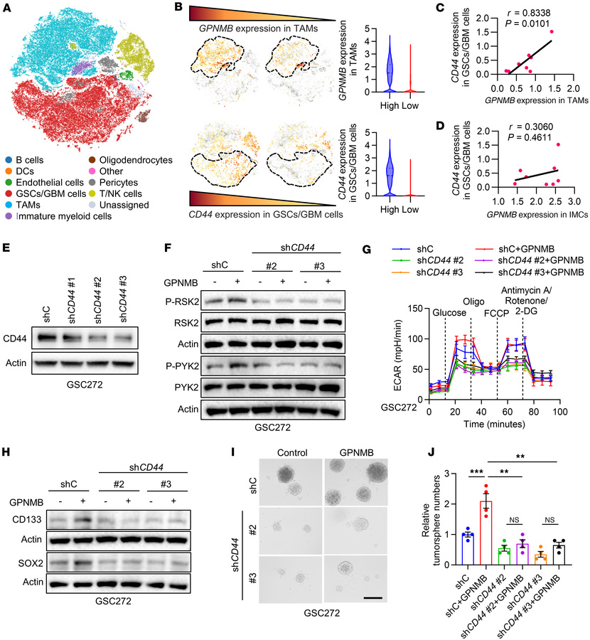
Figure 5

GPNMB induces GSC glycolysis and stemness through CD44.

Options: View larger image (or click on image) Download as PowerPoint
GPNMB induces GSC glycolysis and stemness through CD44.
(A) T-distribute...
(A) T-distributed stochastic neighbor embedding (t-SNE) dimensional reduction of cancer cells and immune cells from GBM tumor samples based on single-cell RNA-Seq (scRNA-Seq) dataset (GSE182109). (B) Pattern representing single-cell gene expression (left) and quantification (right) of GPNMB in TAMs and CD44 in GSCs/GBM cells based on scRNA-Seq dataset (GSE182109). (C) Relationship between GPNMB expression in TAMs and CD44 expression in GSCs/GBM cells based on scRNA-Seq dataset (GSE182109). P and r values are shown. Pearson’s test. (D) Relationship between GPNMB expression in IMCs and CD44 expression in GSCs/GBM cells based on scRNA-Seq dataset (GSE182109). P and r values are shown. Pearson’s test. (E) Immunoblots for CD44 in lysates of GSC272 cells expressing shRNA control (shC) or CD44 shRNA (shCD44). (F) Immunoblots for P-RSK2, RSK2, P-PYK2, and PYK2 in lysates of GSC272 cells expressing shC and shCD44 treated with or without GPNMB recombinant protein (100 ng/mL) for 2 hours. (G) Extracellular acidification rate (ECAR) of GSC272 cells expressing shC and shCD44 treated with or without GPNMB recombinant protein (100 ng/mL) for 24 hours. ECAR was obtained from the Seahorse experiments, and glucose was added at the indicated time point. n = 3 independent samples. (H) Immunoblots for CD133 and SOX2 in lysates of GSC272 cells expressing shC and shCD44 treated with or without GPNMB recombinant protein (100 ng/mL) for 24 hours. (I and J) Representative images (I) and quantification (J) of tumorspheres of GSC272 cells expressing shC and shCD44 treated with or without GPNMB recombinant protein (100 ng/mL) for 2 weeks. Scale bar: 200 μm. n = 4 independent samples. One-way ANOVA test. **P < 0.01, ***P < 0.001, n.s., not significant (P > 0.05).

Copyright © 2026 American Society for Clinical Investigation
ISSN 2379-3708

Sign up for email alerts