Go to The Journal of Clinical Investigation
  • About
  • Editors
  • Consulting Editors
  • For authors
  • Publication ethics
  • Publication alerts by email
  • Transfers
  • Advertising
  • Job board
  • Contact
  • Physician-Scientist Development
  • Current issue
  • Past issues
  • By specialty
    • COVID-19
    • Cardiology
    • Immunology
    • Metabolism
    • Nephrology
    • Oncology
    • Pulmonology
    • All ...
  • Videos
  • Collections
    • In-Press Preview
    • Resource and Technical Advances
    • Clinical Research and Public Health
    • Research Letters
    • Editorials
    • Perspectives
    • Physician-Scientist Development
    • Reviews
    • Top read articles

  • Current issue
  • Past issues
  • Specialties
  • In-Press Preview
  • Resource and Technical Advances
  • Clinical Research and Public Health
  • Research Letters
  • Editorials
  • Perspectives
  • Physician-Scientist Development
  • Reviews
  • Top read articles
  • About
  • Editors
  • Consulting Editors
  • For authors
  • Publication ethics
  • Publication alerts by email
  • Transfers
  • Advertising
  • Job board
  • Contact
Glycoprotein NMB mediates bidirectional GSC-TAM interactions to promote tumor progression
Yang Liu, Lizhi Pang, Fatima Khan, Junyan Wu, Fei Zhou, Craig Horbinski, Shideng Bao, Jennifer S. Yu, Justin D. Lathia, Peiwen Chen
Yang Liu, Lizhi Pang, Fatima Khan, Junyan Wu, Fei Zhou, Craig Horbinski, Shideng Bao, Jennifer S. Yu, Justin D. Lathia, Peiwen Chen
View: Text | PDF
Research Article Immunology Oncology

Glycoprotein NMB mediates bidirectional GSC-TAM interactions to promote tumor progression

  • Text
  • PDF
Abstract

Glioblastoma (GBM) is a lethal brain tumor containing a subpopulation of GBM stem cells (GSCs) that interaction with surrounding cells, including infiltrating tumor-associated macrophages and microglia (TAMs). While GSCs and TAMs are in close proximity and likely interact to coordinate tumor growth, a limited number of mechanisms have been identified that support their communication. Here, we identified glycoprotein NMB (GPNMB) as a key factor mediating a unique bidirectional interaction between GSCs and TAMs in GBM. Specifically, GSCs educated macrophages and microglia to preferentially express GPNMB in the GBM tumor microenvironment. As a result, TAM-secreted GPNMB interacted with its receptor CD44 on GSCs to promote their glycolytic and self-renewal abilities via activating the PYK2/RSK2 signaling axis. Disrupting GPNMB-mediated GSC-TAM interplay suppressed tumor progression and self-renewal in GBM mouse models. Our study found a protumor function of GPNMB-mediated GSC-TAM bidirectional communication and supports GPNMB as a promising therapeutic target for GBM.

Authors

Yang Liu, Lizhi Pang, Fatima Khan, Junyan Wu, Fei Zhou, Craig Horbinski, Shideng Bao, Jennifer S. Yu, Justin D. Lathia, Peiwen Chen

×

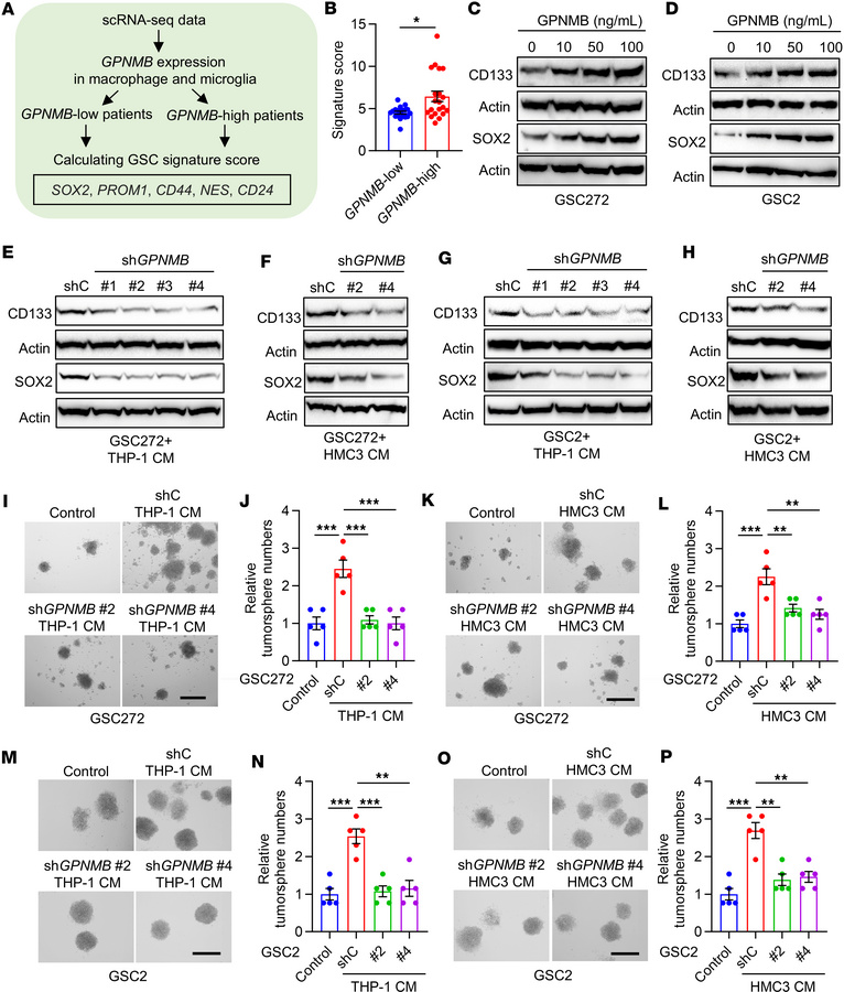
Figure 3

GPNMB promotes the stemness of GSCs.

Options: View larger image (or click on image) Download as PowerPoint
GPNMB promotes the stemness of GSCs.
(A) Strategy to cluster GBM samples...
(A) Strategy to cluster GBM samples into GPNMB-low and GPNMB-high subgroups based on 4 published single-cell RNA-Seq (scRNA-Seq) datasets (GSE131928, GSE148842, GSE89567, and EGAS00001004422). (B) GSC signature score in GPNMB-low (n = 19) and GPNMB-high (n = 20) subgroups based on the above 4 scRNA-Seq datasets. Student’s t test. (C and D) Immunoblots for CD133 and SOX2 in lysates of GSC272 (C) and GSC2 (D) cells treated with GPNMB recombinant protein at the different indicated concentrations for 24 hours. (E and F) Immunoblots for CD133 and SOX2 in lysates of GSC272 cells treated with the conditioned media (CM) of THP-1 macrophages (E) and HMC3 microglia (F) expressing shRNA control (shC) or GPNMB shRNA (shGPNMB) for 24 hours. (G and H) Immunoblots for CD133 and SOX2 in lysates of GSC2 cells treated with the CM of THP-1 macrophages (G) and HMC3 microglia (H) expressing shC and shGPNMB for 24 hours. (I–L) Representative images and quantification of tumorspheres of GSC272 cells treated with the CM of THP-1 macrophages (I and J) or HMC3 microglia (K and L) expressing shC and shGPNMB for 2 weeks. Scale bar: 200 μm. n = 5 independent samples. One-way ANOVA test. (M–P) Representative images and quantification of tumorspheres of GSC2 cells treated with the CM of THP-1 macrophages (M and N) or HMC3 microglia (O and P) expressing shC and shGPNMB for 2 weeks. Scale bar: 200 μm. n = 5 independent samples. One-way ANOVA test. *P < 0.05, **P < 0.01, ***P < 0.001.

Copyright © 2026 American Society for Clinical Investigation
ISSN 2379-3708

Sign up for email alerts